GM Service Manual Online
For 1990-2009 cars only
Makes
🢒
Cadillac
🢒
1997
🢒
Concours
🢒
Engine
🢒
Engine Electrical
🢒 Starting and Charging Schematics
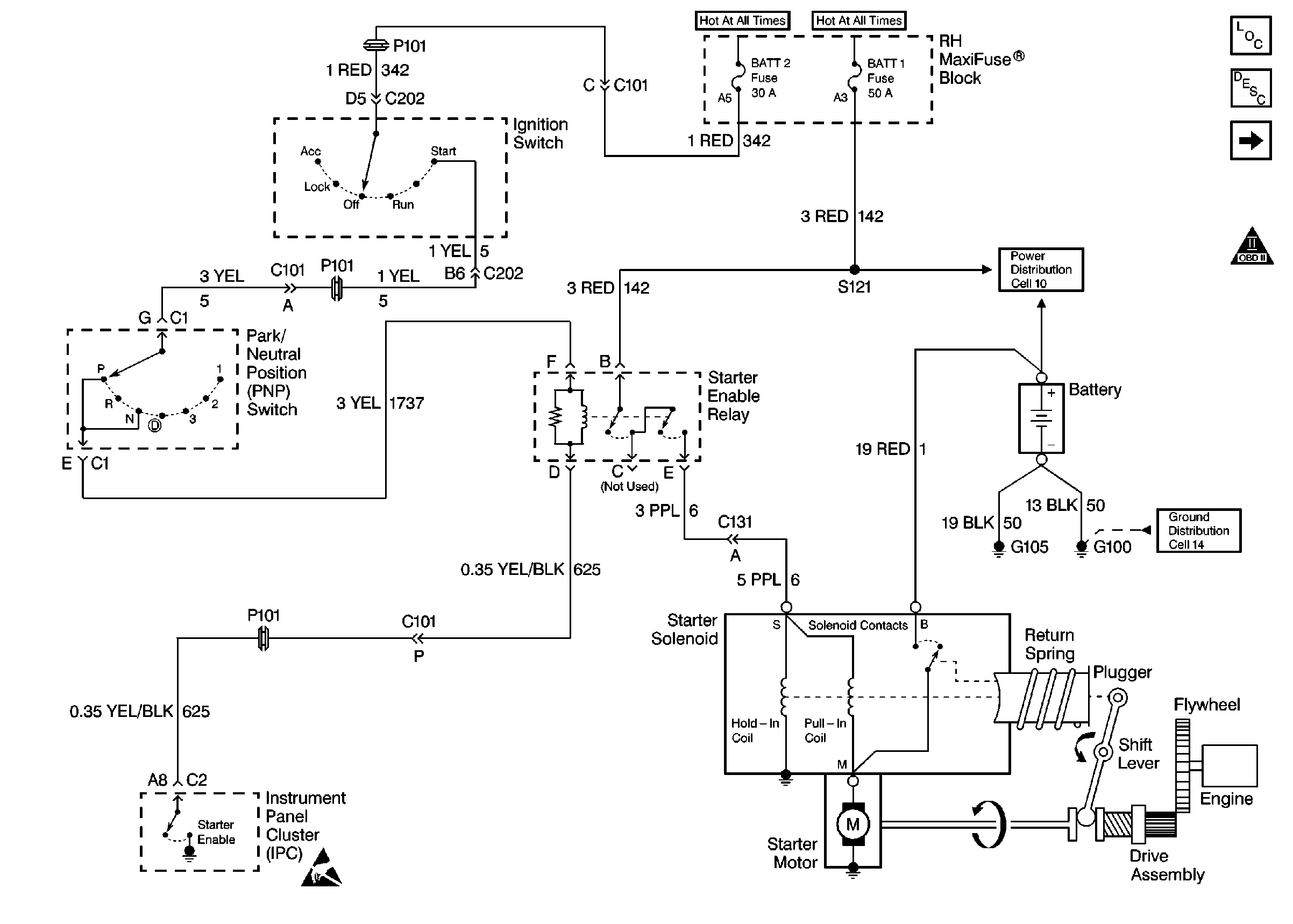
Figure
1:
Starter Motor Controls and Battery
Engine Electrical Components
Starting and Charging System
Engine Electrical Schematic Icons
Engine Electrical Schematic Icons
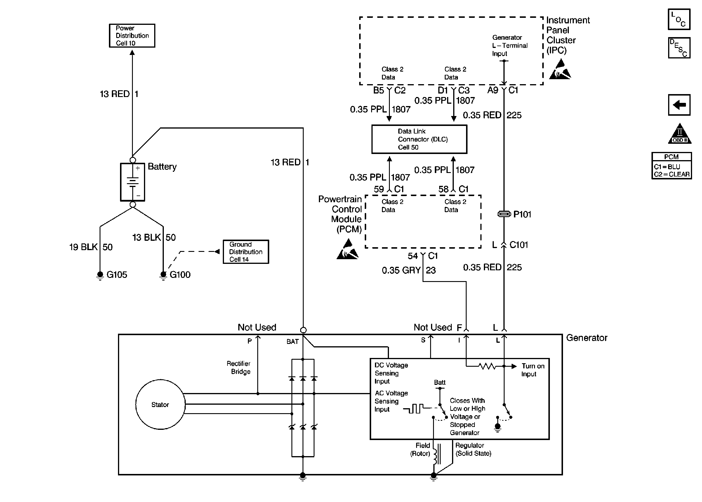
Figure
2:
Generator Controls
Engine Electrical Components
Starting and Charging System
Engine Electrical Schematic Icons
Engine Electrical Schematic Icons
Engine Electrical Schematic Icons