GM Service Manual Online
For 1990-2009 cars only
Makes
🢒
Cadillac
🢒
1997
🢒
Concours
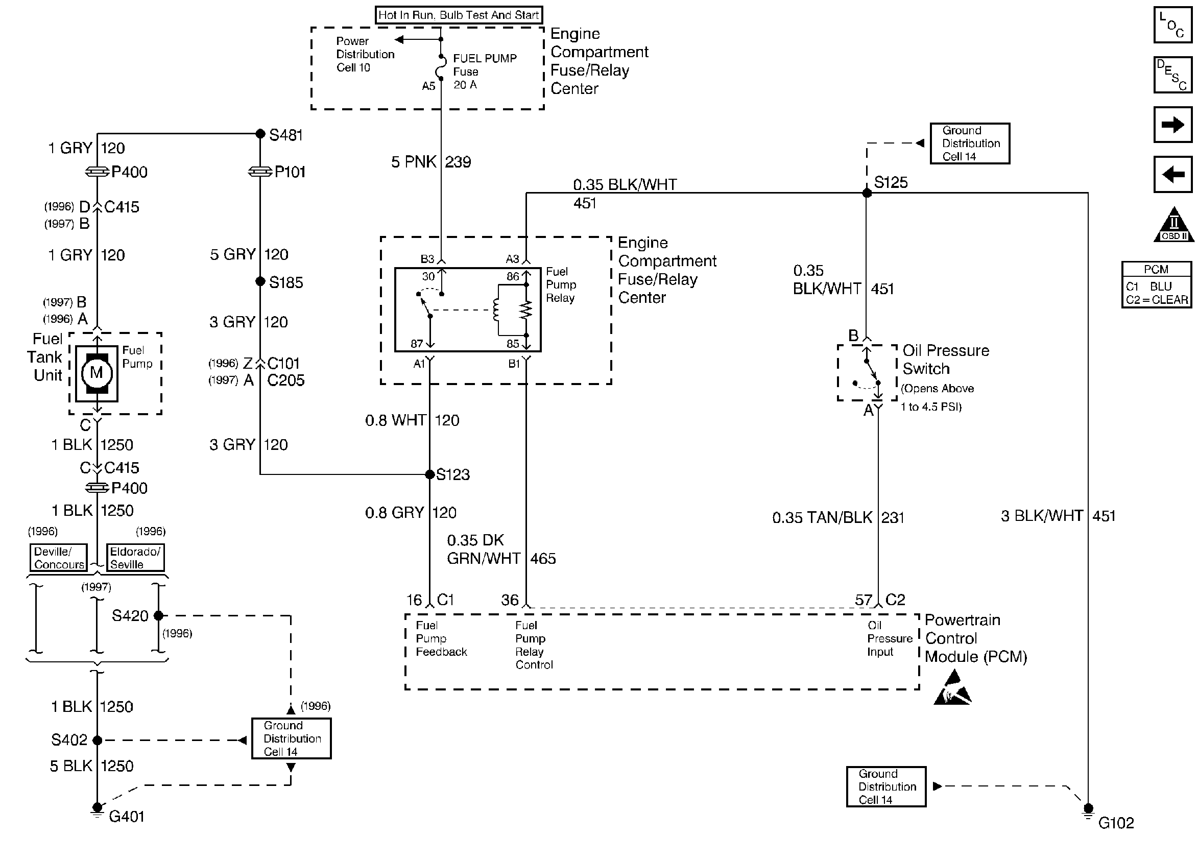
🢒 Fuel Pump and Relay
Fuel Pump and Relay
Fuel Pump and Relay
Engine Controls Components
Fuel Injectors
Ignition Control (IC) Module
OBD II Symbol Description Notice
ESD Notice