GM Service Manual Online
For 1990-2009 cars only
Makes
🢒
Cadillac
🢒
2006
🢒
DTS
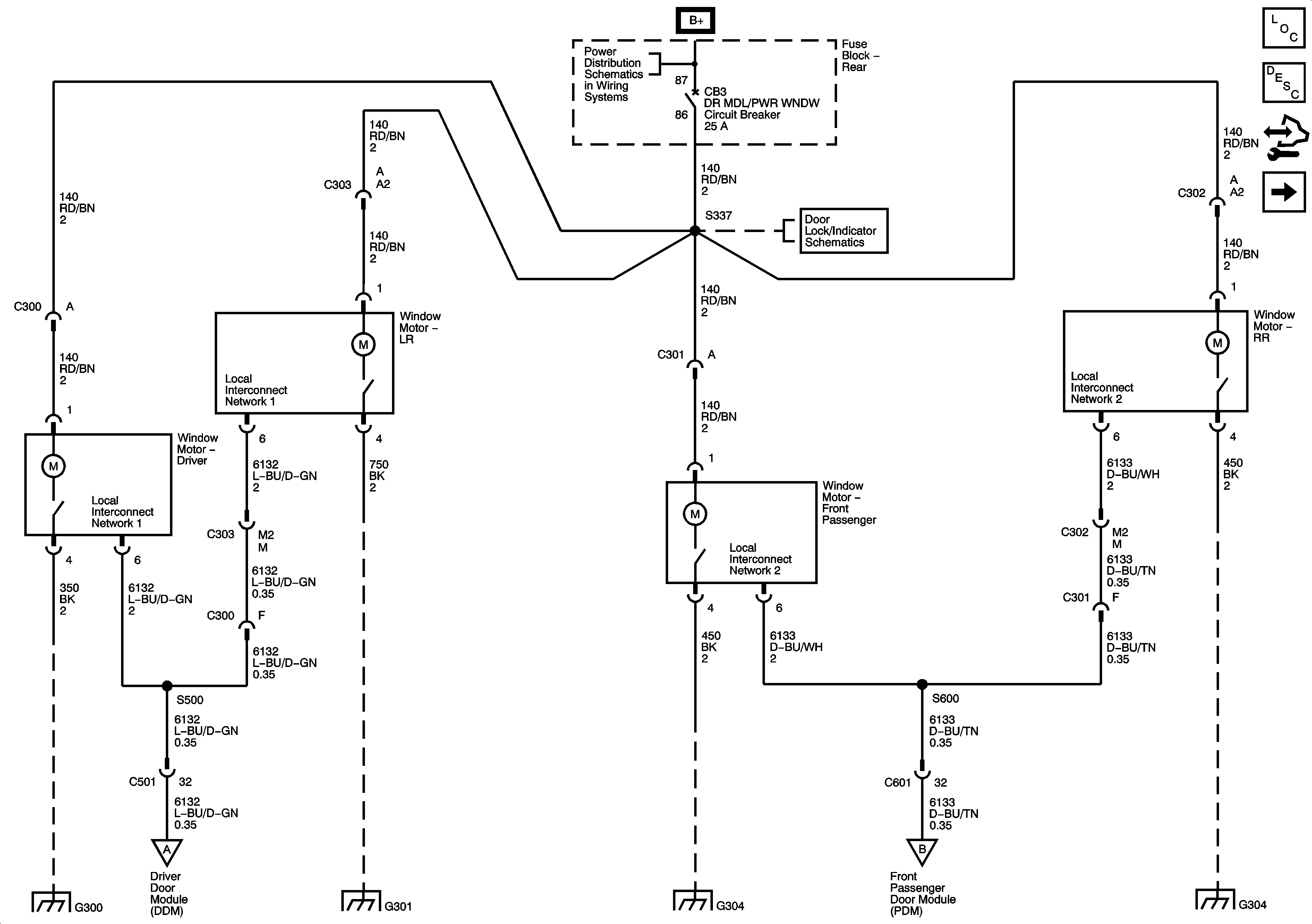
🢒 Window Motors
Window Motors
Window Motors
Master Electrical Component List
Power Windows Description and Operation
Control Module References
Window Switches
Rear Fuse Block B+ Bus
Door Release Switches - V4U
G300
Window Switches
G301
G304
Window Switches
G304