GM Service Manual Online
For 1990-2009 cars only
Makes
🢒
Cadillac
🢒
2007
🢒
DTS
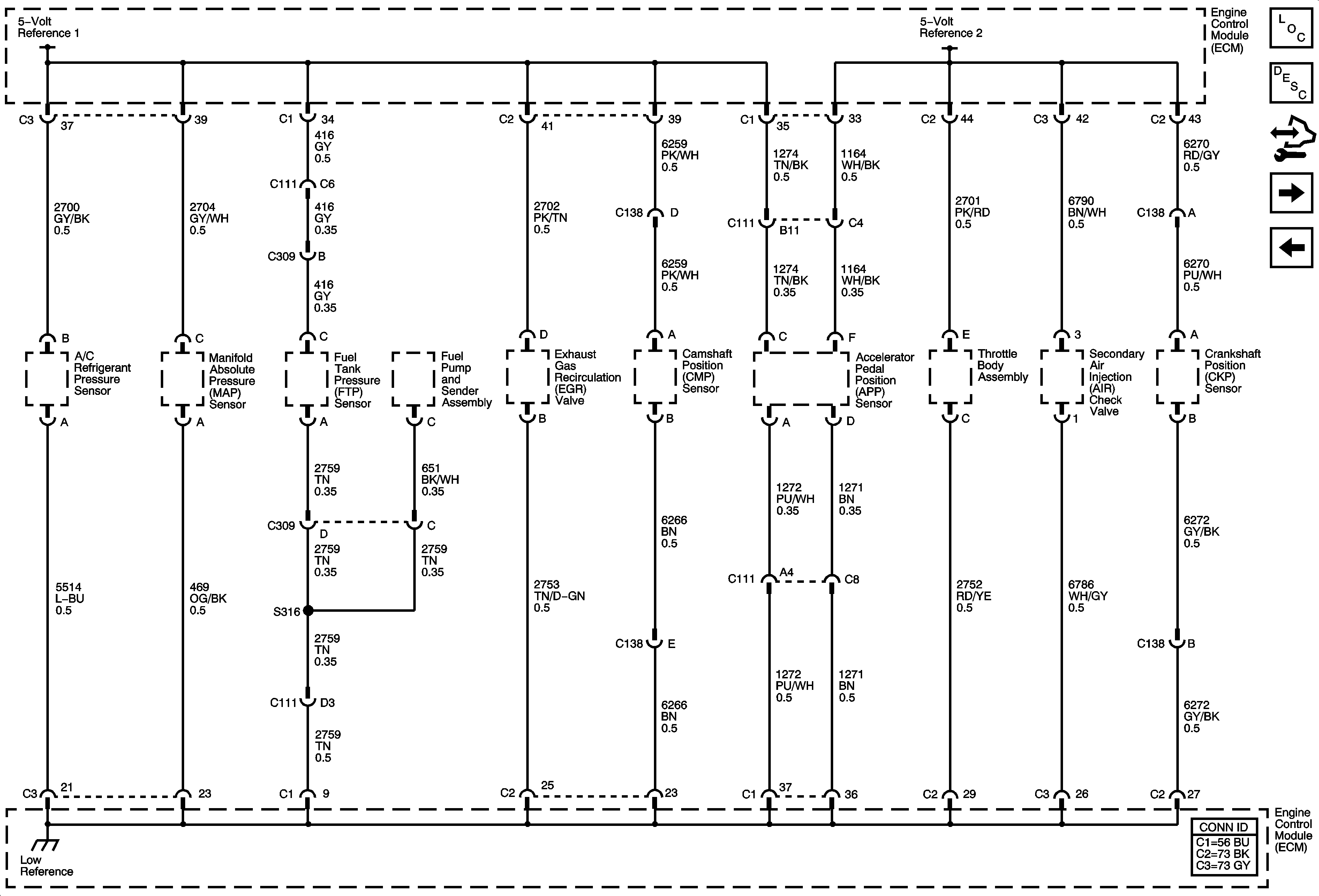
🢒 Engine Data Sensors, 5V Reference Bussing
Engine Data Sensors, 5V Reference Bussing
Engine Data Sensors, 5-Volt Reference Bussing
Master Electrical Component List
Engine Control Module Description
Control Module References
Engine Data Sensors, Pressure, Temp and MAF/IAT
Power, Ground, MIL and DLC