GM Service Manual Online
For 1990-2009 cars only
Makes
🢒
Cadillac
🢒
2009
🢒
DTS
🢒
Diagnostic Navigation
🢒
Vehicle Diagnostic Information
🢒 Remote Function Schematics
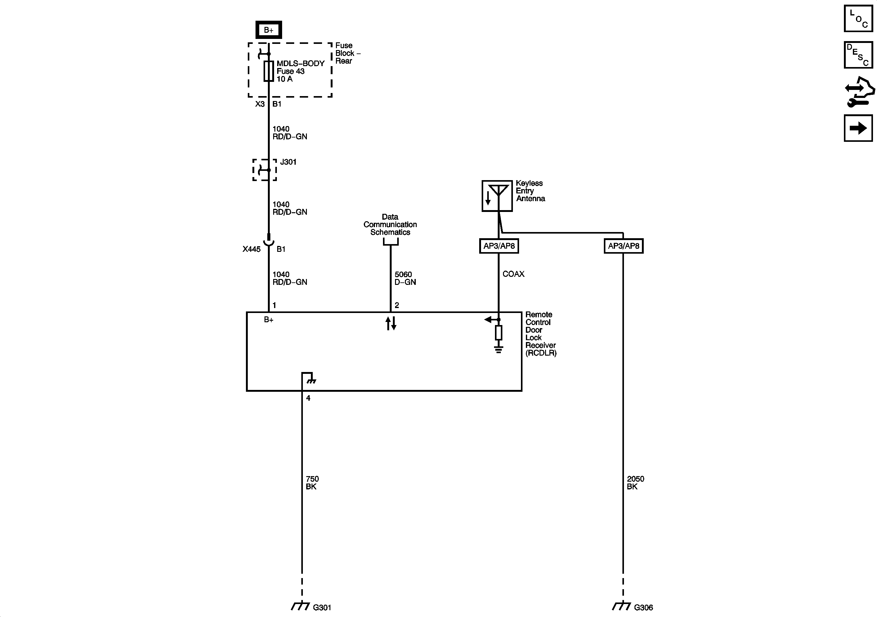
Figure
1:
Remote Control Door Lock Receiver (RCDLR)
Figure
2:
Door Latch Assemblies and Hood Ajar Switch
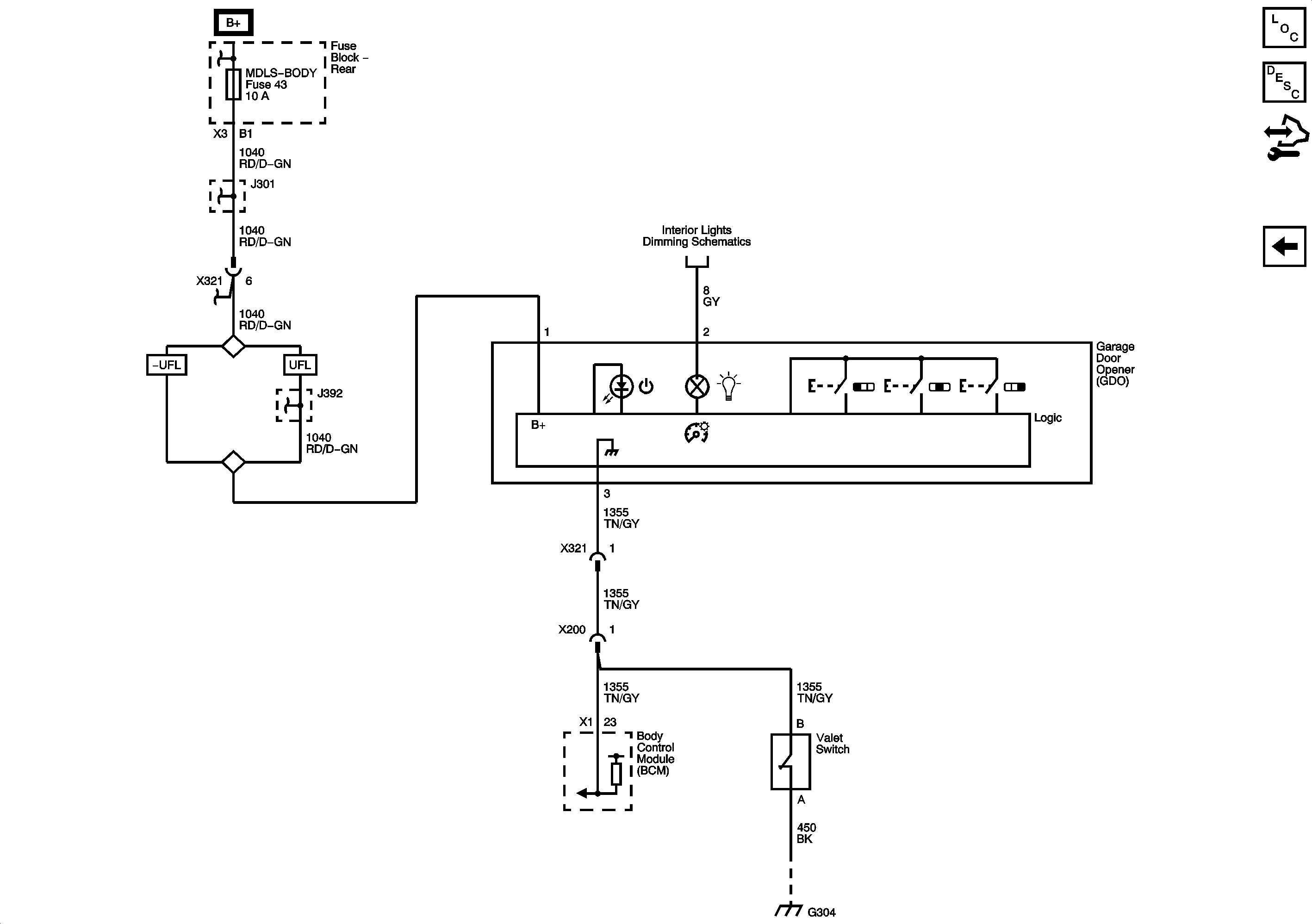
Figure
3:
Garage Door Opener