GM Service Manual Online
For 1990-2009 cars only
Makes
🢒
Cadillac
🢒
1998
🢒
DeVille
🢒
Engine
🢒
Engine Electrical
🢒 Starting and Charging Schematics
Figure
1:
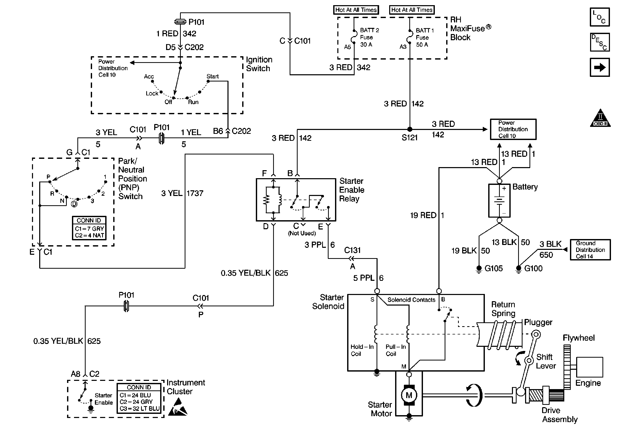
Cell 30: Starting System
Engine Electrical Components
Starting System Circuit Description
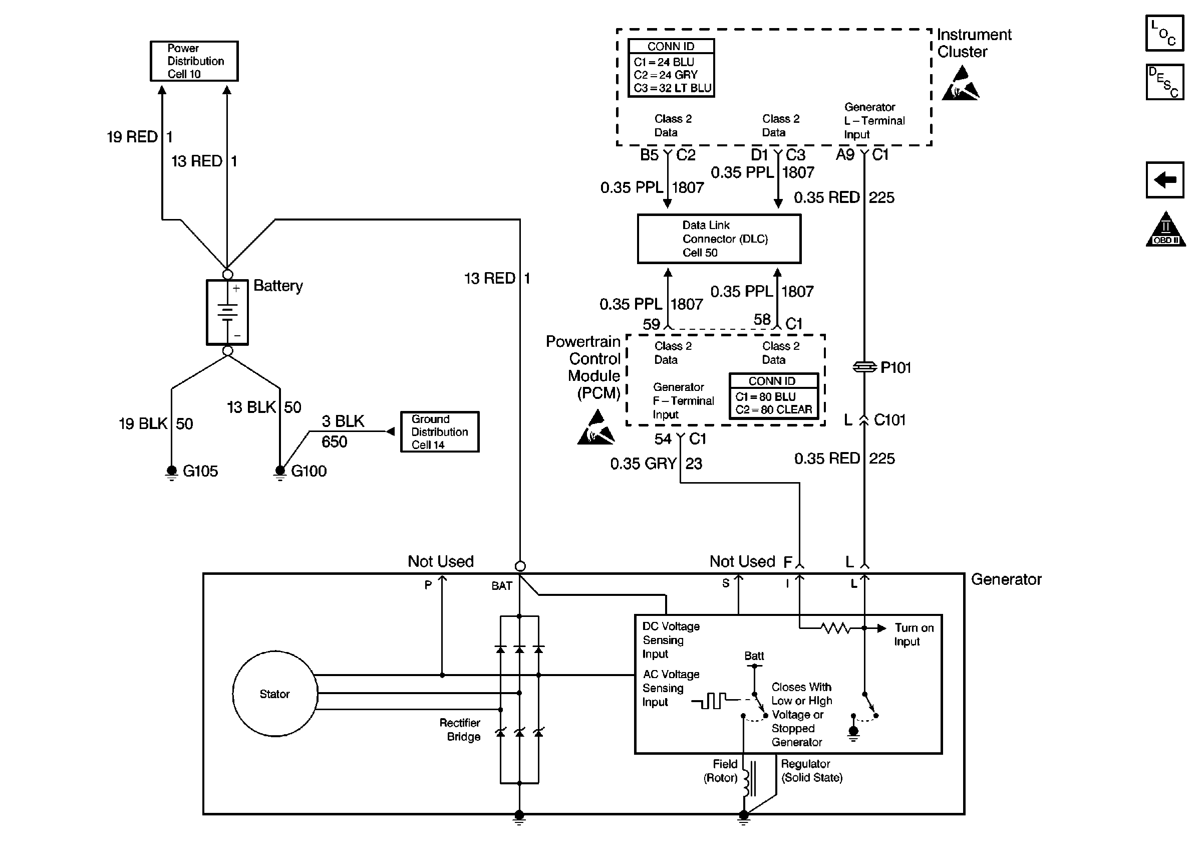
Cell 30: Charging System
OBD II Symbol Description Notice
Handling ESD Sensitive Parts Notice
Engine Electrical Schematic References
Engine Electrical Schematic References
Engine Electrical Schematic References
Figure
2:
Cell 30: Charging System
Engine Electrical Components
Charging System Circuit Description
Cell 30: Starting System
OBD II Symbol Description Notice
Handling ESD Sensitive Parts Notice
Handling ESD Sensitive Parts Notice
Engine Electrical Schematic References
Engine Electrical Schematic References
Engine Electrical Schematic References
Powertrain Control Module Connector End Views