GM Service Manual Online
For 1990-2009 cars only
Makes
🢒
Cadillac
🢒
1998
🢒
DeVille
🢒
Body and Accessories
🢒
Retained Accessory Power
🢒 Retained Accessory Power (RAP) Schematics
Figure
1:
Cell 15: Battery Protection Circuits
Retained Accessory Power (RAP) Components
Retained Accessory Power (RAP) Circuit Description
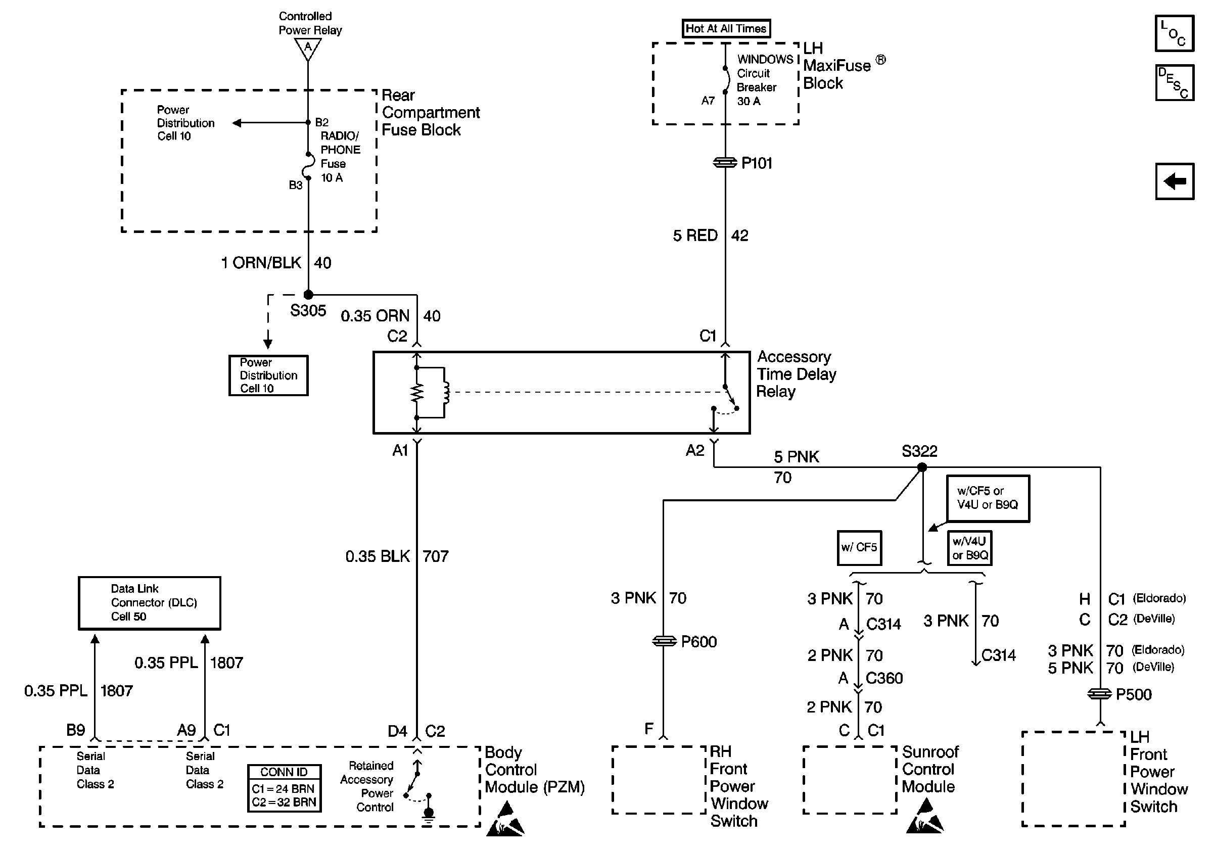
Cell 15: PZM, RAP Power, and RAP Relay
Handling ESD Sensitive Parts Notice
Cell 15: PZM, RAP Power, and RAP Relay
Power Distribution Schematics
Power Distribution Schematics
Power Distribution Schematics
Power Distribution Schematics
Ground Distribution Schematics
Ground Distribution Schematics
Body Control System Connector End Views
Figure
2:
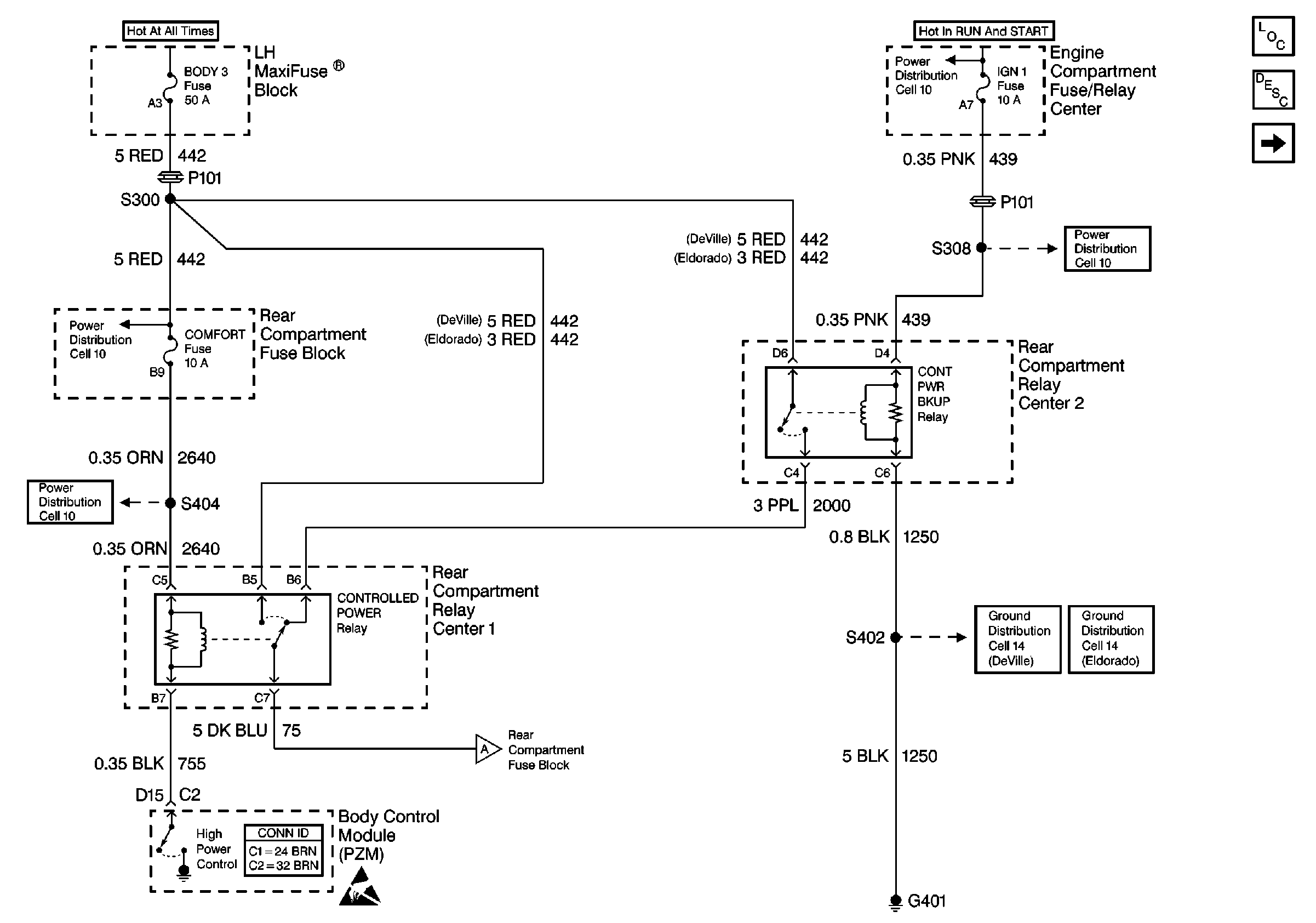
Cell 15: PZM, RAP Power, and RAP Relay
Handling ESD Sensitive Parts Notice
Handling ESD Sensitive Parts Notice
Retained Accessory Power (RAP) Components
Retained Accessory Power (RAP) Circuit Description
Cell 15: Battery Protection Circuits
Cell 15: Battery Protection Circuits
Power Distribution Schematics
Power Distribution Schematics
Data Link Connector Schematics
Body Control System Description