GM Service Manual Online
For 1990-2009 cars only
Makes
🢒
Cadillac
🢒
1998
🢒
DeVille
🢒 Cell 91
Cell 91
Cell 91
Power Distribution Schematics
Power Distribution Schematics
Power Distribution Schematics
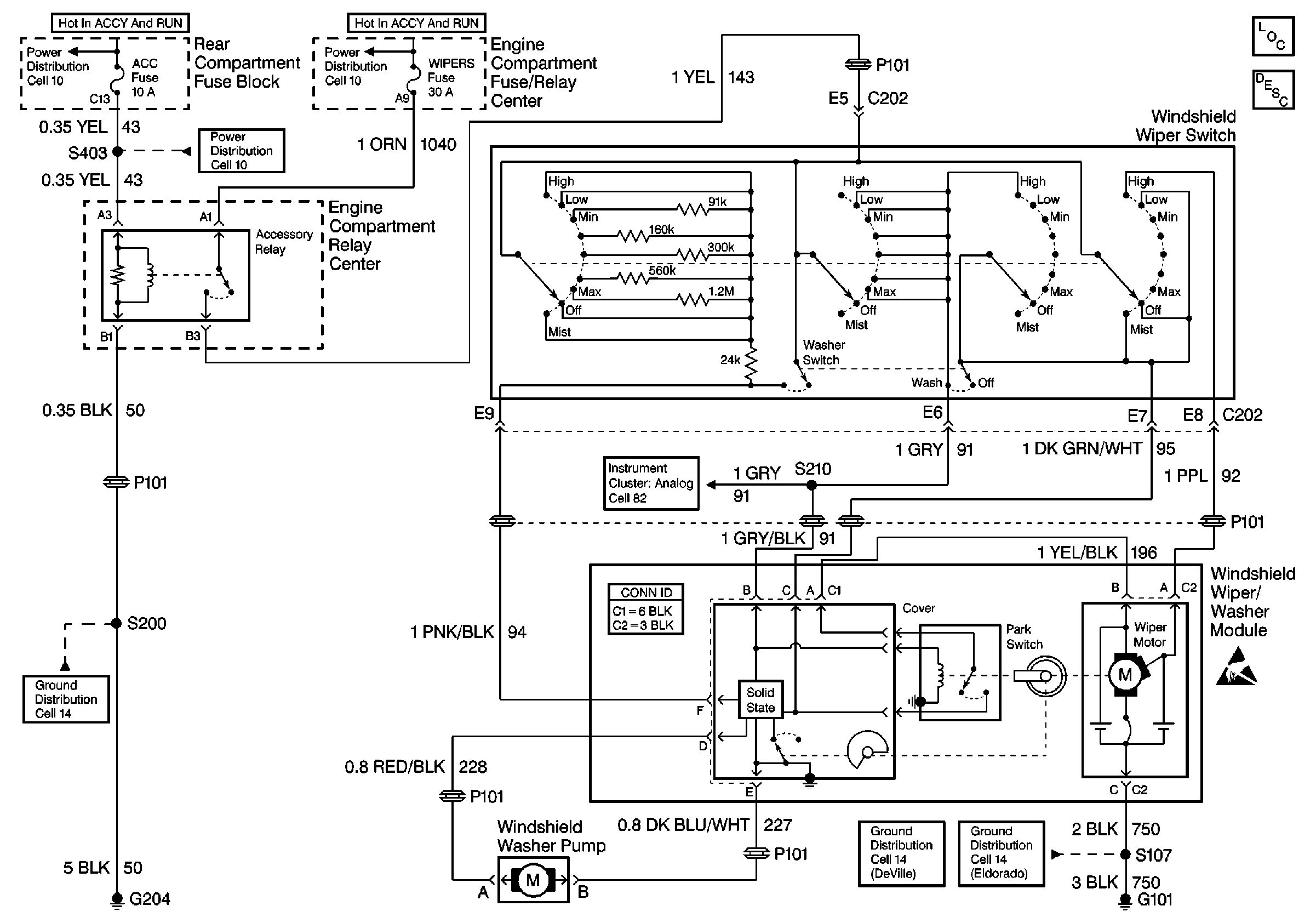
Wiper/Washer System Components
Handling ESD Sensitive Parts Notice
Ground Distribution Schematics
Ground Distribution Schematics
Instrument Cluster: Analog Schematics
Wiper/Washer Connector End Views
Ground Distribution Schematics