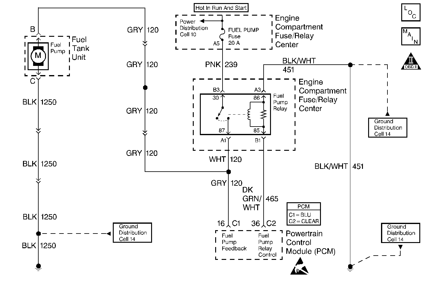
The fuel pump receives power from CKT 120 through the fuel pump relay. The PCM energizes the fuel pump relay for 2 seconds at key ON to provide fuel pressure for starting. After the 2 second fuel pump prime, the PCM will not power the fuel pump relay until 4X reference pulses are received indicating that the engine is turning (crank or run). The PCM monitors voltage on the fuel pump power CKT 120 to detect fuel pump voltage supply faults. DTC P0231 is set when the PCM sees the fuel pump not energized (2 volts or less on the feedback circuit) with the engine cranking or running.
Engine speed 24 RPM or greater.
Fuel pump feedback 2 volts or less for 1.3 seconds.
| • | The Malfunction Indicator Lamp (MIL) will not illuminate. |
| • | The PCM will command a message to be displayed. |
| • | The PCM may record operating conditions at the time the diagnostic fails. This information will be stored in the Failure Records. |
| • | The PCM will turn the message OFF after one run and pass of the diagnostic test. |
| • | A History DTC will clear after forty consecutive warm-up cycles with no failures of any non-emission related diagnostic test. |
| • | A Last Test Failed (current) DTC will clear when the diagnostic runs and does not fail. |
| • | Use a scan tool to clear DTCs. |
| • | Interrupting PCM battery voltage may or may not clear DTCs. This practice is not recommended. Refer to Clearing Diagnostic Trouble Codes in PCM Description and Operation. |
If this DTC set without a driveability complaint look for an open between splice and PCM or poor PCM terminal contact. If a complaint did exist look for poor relay contact, relay ground, etc.
When checking for circuit continuity (opens) resistance of 5 ohms or less indicates a good circuit.
When checking for shorts to ground, resistance of more than 10K ohms is usually acceptable although most readings should be infinite (OL).
The fuel pump fuse is powered by an ignition relay.
Step | Action | Value(s) | Yes | No |
|---|---|---|---|---|
1 | Did you perform the Powertrain On-Board Diagnostic (OBD) System Check? | -- | ||
2 |
Does engine start and run? | -- | ||
3 | On scan tool view the DTC status condition. Has this DTC failed this ignition cycle? | -- | Go to Diagnostic Aids | |
4 | With engine still running in view FP. Volt Feedback. Is the voltage more than the value specified? | 2 volts | ||
5 |
Is the resistance the same or less than the value specified? | 5 ohms | ||
6 | Repair open in the Fuel Pump Feedback circuit between the PCM and the the Fuel Pump Feedback circuit splice or poor terminal contact at PCM connector C1 terminal 16. Is the repair complete? | -- | -- | |
7 | Check the condition of the Fuel Pump fuse. Is the fuse OK? | -- | ||
8 |
Is the voltage the same or more than the value specified? | 10 volts | ||
9 | Measure the voltage between fuel pump relay cavities 30 (B3) and 86 (A3). Is the voltage the same or more than the value specified? | 10 volts | ||
10 | Connect a jumper between fuel pump relay cavities 30 (B3) and 87 (A1). Does the fuel pump run or engine start? | -- | ||
11 |
Was the voltage the same or more than the value specified? | 10 volts | ||
12 | Replace the fuel pump relay. Is the repair complete? | -- | -- | |
Is the resistance no more than the specified the value? | 5 ohms | |||
14 | Repair open or short to ground in the Fuel Pump Relay Control circuit. Is the repair complete? | -- | Go to Powertrain Control Module Diagnosis for Verify Repair | -- |
15 | View FP. Volt Feedback on scan tool. Is the voltage the same or more than the value specified? | 10 volts | ||
16 |
Was a repair made to the Fuel Pump Feedback circuit? | -- | Go to Powertrain Control Module Diagnosis for Verify Repair | |
17 | Repair open in the Fuel Pump Feedback circuit between fuel pump relay and splice. Is the repair complete? | -- | Go to Powertrain Control Module Diagnosis for Verify Repair | -- |
18 |
Is the resistance more than the value specified? | 2 ohms | ||
19 | Repair short to ground in Fuel Pump Relay ignition feed circuit between the fuel pump fuse and relay. Is the repair complete? | -- | Go to Powertrain Control Module Diagnosis for Verify Repair | -- |
20 |
Is the resistance more than the value specified? | 2 ohms | ||
21 | Repair short to ground in the Fuel Pump Feedback circuit between the PCM connector C1, the fuel pump connector, the fuel pump relay or a shorted fuel pump. Is the repair complete? | -- | Go to Powertrain Control Module Diagnosis for Verify Repair | -- |
22 | Check fuel pump ground. Repair if needed. Was a repair made to the fuel pump ground circuit? | -- | Go to Powertrain Control Module Diagnosis for Verify Repair | Go to Fuel System Pressure Test . |
Repair the open in the Fuel Pump Relay ignition feed circuit between the fuse and relay or repair the loss of voltage to the fuse. Is the repair complete? | -- | Go to Powertrain Control Module Diagnosis for Verify Repair | -- | |
24 | Repair open in Fuel Pump Relay ground circuit or poor ground. Is the repair complete? | -- | Go to Powertrain Control Module Diagnosis for Verify Repair | -- |
25 |
Was terminal contact repaired? | -- | Go to Powertrain Control Module Diagnosis for Verify Repair | |
26 | Replace the PCM. Refer to Powertrain Control Module Replacement/Programming . Is the replacement complete? | -- | Go to Powertrain Control Module Diagnosis for Verify Repair | -- |