GM Service Manual Online
For 1990-2009 cars only
Makes
🢒
Cadillac
🢒
1999
🢒
DeVille
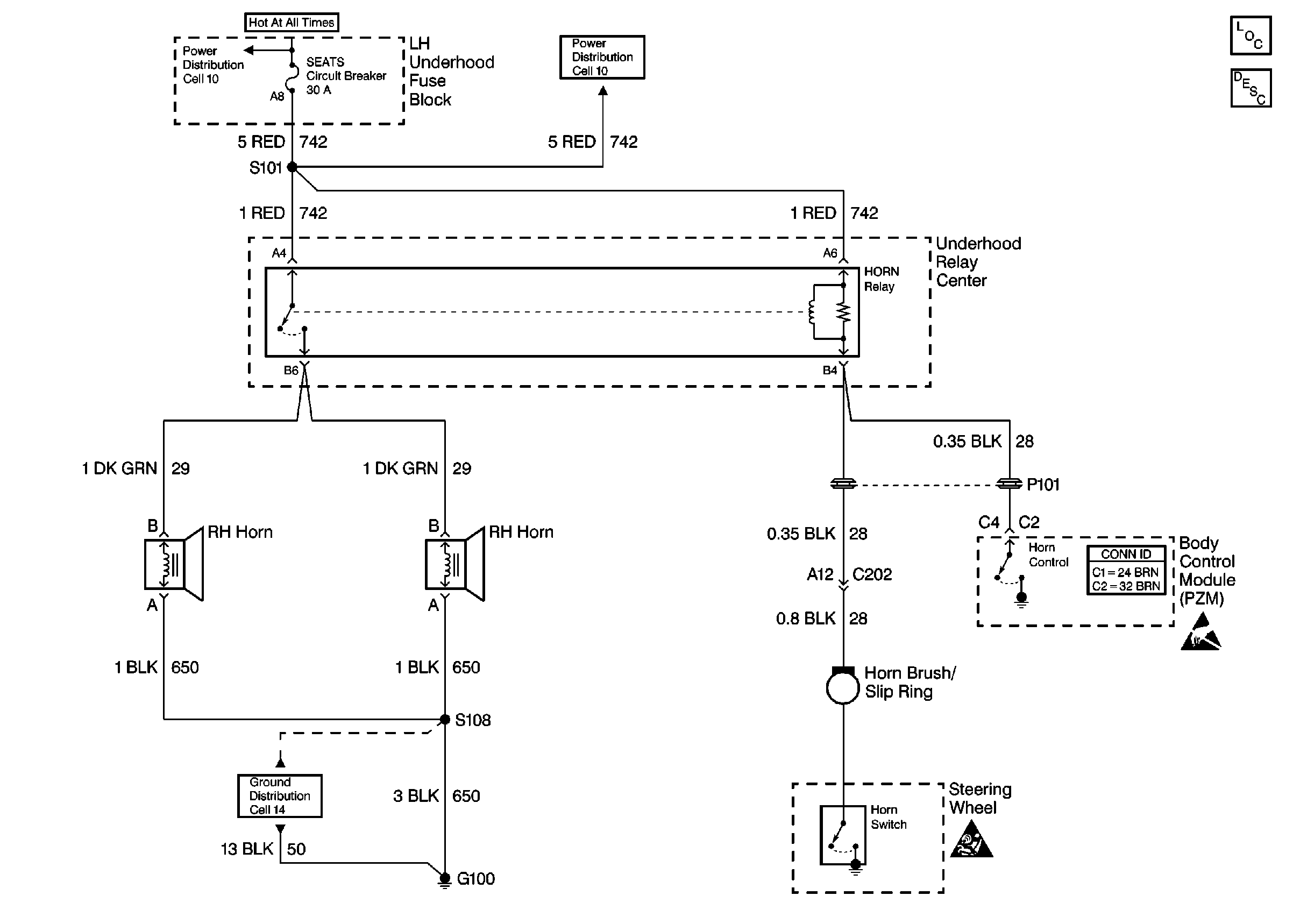
🢒 Cell 40: Two Note
Cell 40: Two Note
Cell 40: Two Note
Horn Component Views
Cell 40: Four Note
Body Control System Connector End Views
Handling ESD Sensitive Parts Notice
SIR Handling Caution
Power Distribution Schematics
Ground Distribution Schematics