GM Service Manual Online
For 1990-2009 cars only
Makes
🢒
Cadillac
🢒
2001
🢒
DeVille
🢒
Suspension
🢒
Automatic Level Control
🢒 Automatic Level Control Schematics
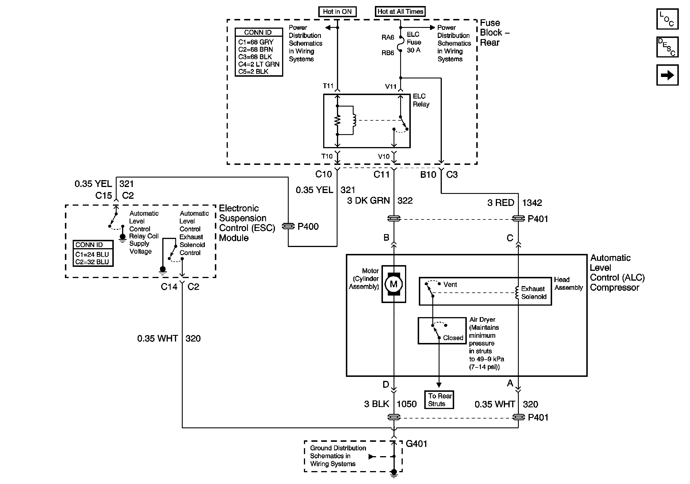
Figure
1:
Automatic Level Control (w/F45)
Master Electrical Component List
Automatic Level Control Description and Operation w/F45
Automatic Level control (w/o F45)
ELC, Night Vision, HVAC, ABS Fuses
ELC, Night Vision, HVAC, ABS Fuses
G401
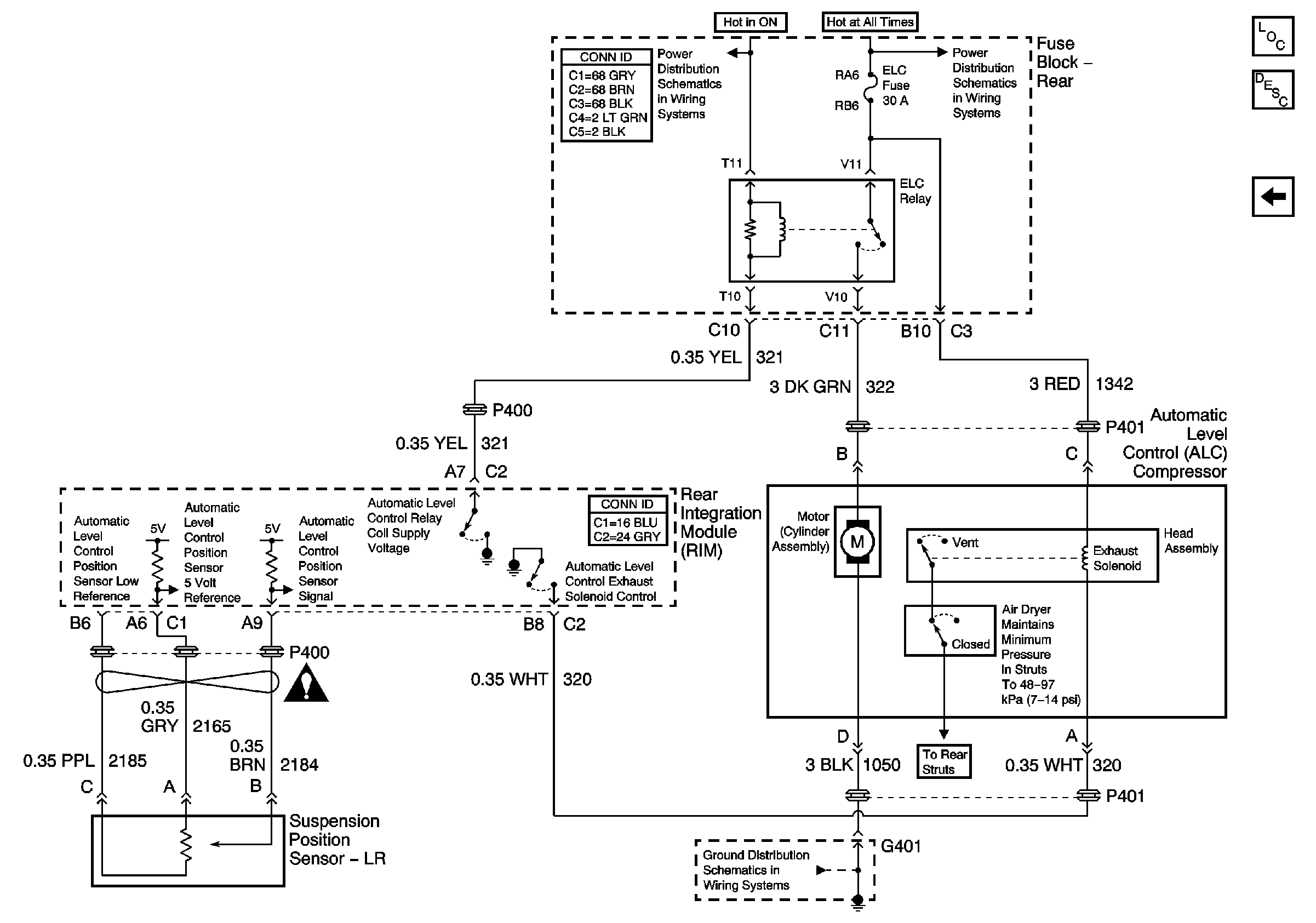
Figure
2:
Automatic Level Control (w/o F45)
Master Electrical Component List
Automatic Level Control Description and Operation w/o F45
Automatic Level control (w/F45)
ELC, Night Vision, HVAC, ABS Fuses
ELC, Night Vision, HVAC, ABS Fuses
G401