GM Service Manual Online
For 1990-2009 cars only
Makes
🢒
Cadillac
🢒
2002
🢒
DeVille
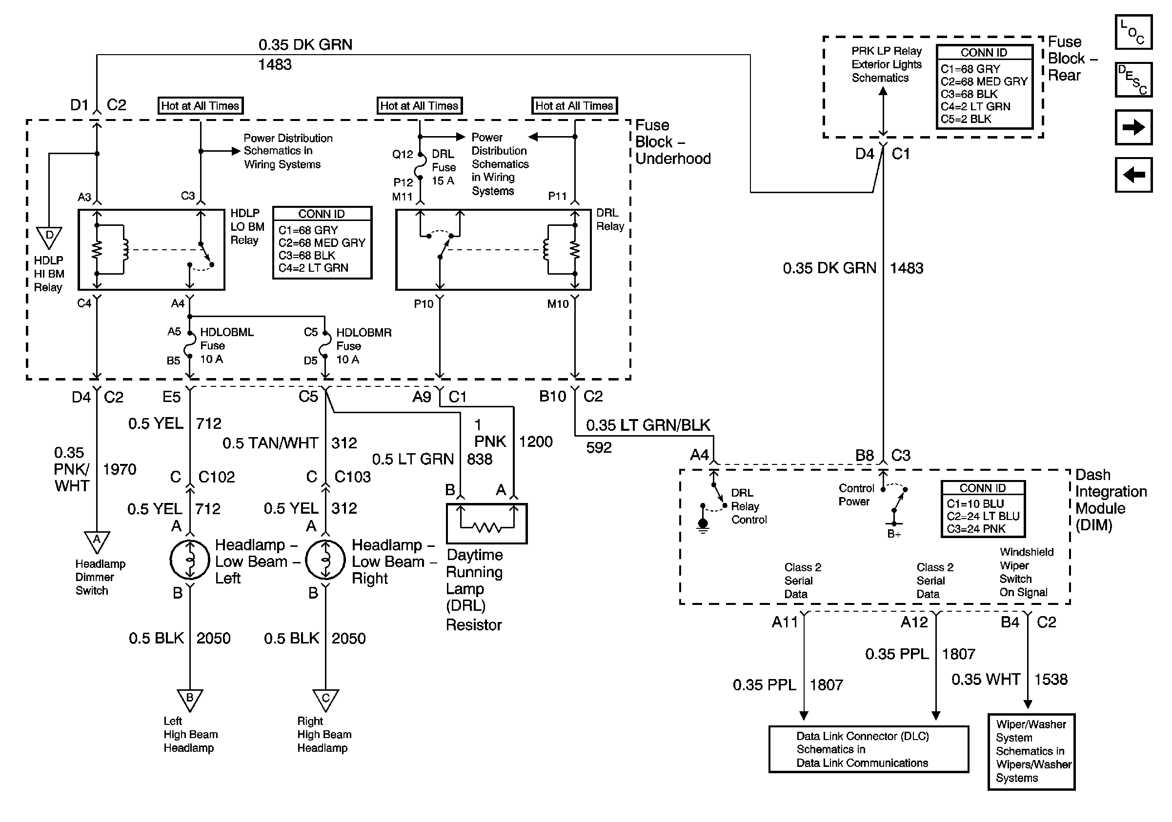
🢒 Low Beam Headlamps (Domestic)
Low Beam Headlamps (Domestic)
Low Beam Headlamps (Domestic)
Master Electrical Component List
Exterior Lighting Systems Description and Operation
High Beam Headlamps (Domestic)
Wiper/Washer Switch and Pump
Class 2 Serial Data (1 of 3)
High Beam Headlamps (Domestic)
High Beam Headlamps (Domestic)
High Beam Headlamps (Domestic)
High Beam Headlamps (Domestic)
DRL, FOG, AC CLU, ACCY, Wiper, Headlamps
Underhood Fuse Block Battery Voltage