GM Service Manual Online
For 1990-2009 cars only
Makes
🢒
Cadillac
🢒
2003
🢒
DeVille
🢒
Body and Accessories
🢒
Stationary Windows
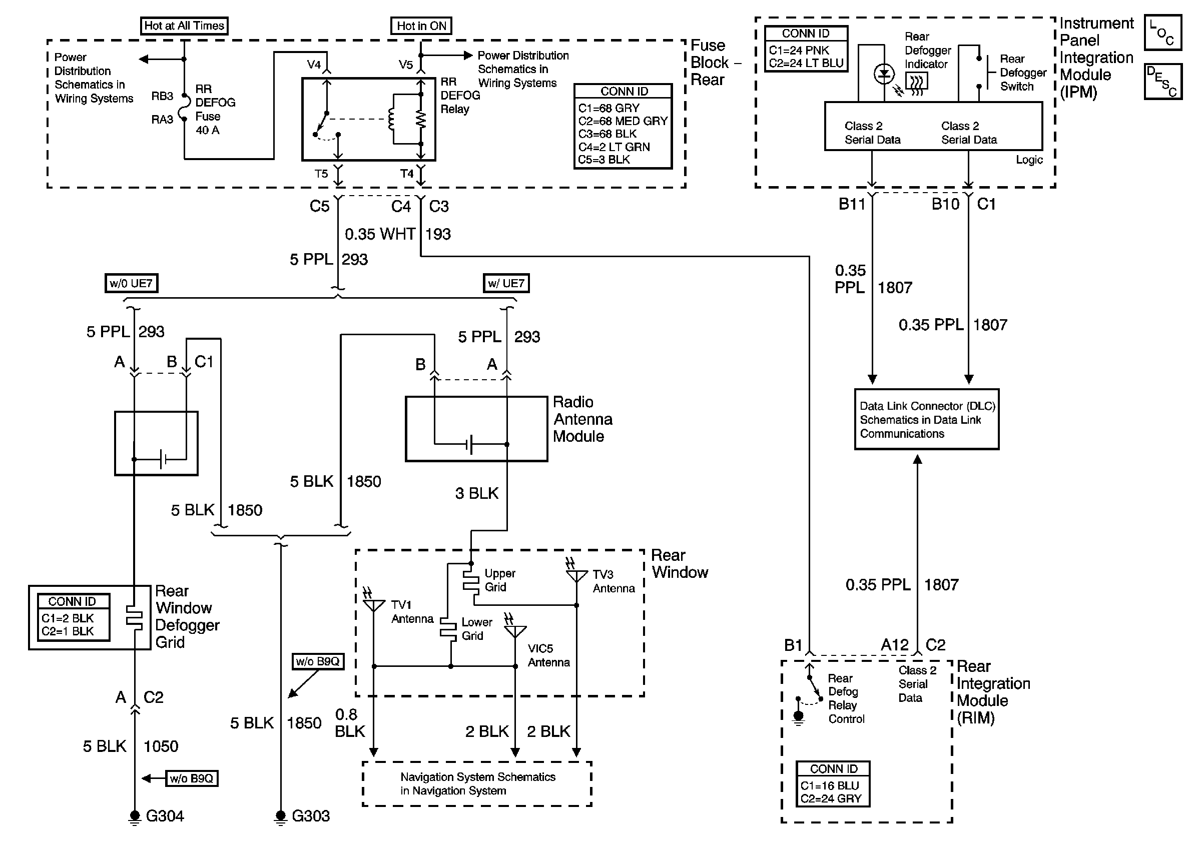
🢒 Defogger Schematics
Master Electrical Component List
Rear Window Defogger Description and Operation
Ksp Rear Fuse Block Battery Voltage
Ignition Feeds to Underhood and Rear Fuse Blocks
TV Antenna Module
Class 2 Serial Data (1 of 3)