GM Service Manual Online
For 1990-2009 cars only
Makes
🢒
Cadillac
🢒
2004
🢒
DeVille
🢒 Starting System
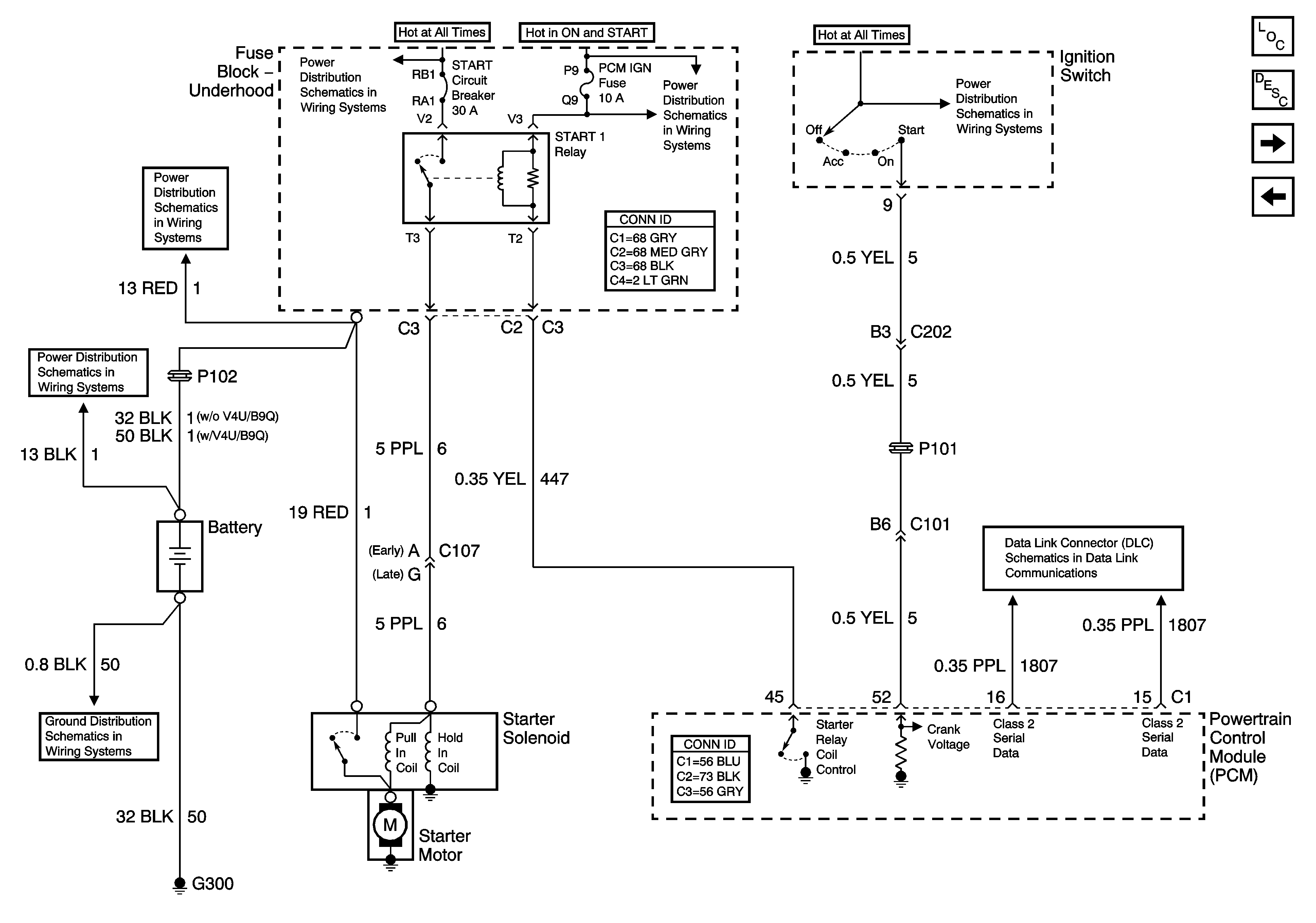
Starting System
Starter Solenoid Controls
Master Electrical Component List
Starting System Description and Operation
Generator and Battery
Class 2 Serial Data (1 of 3)
G300, G303, G304, G306
Rear Fuse Block Battery Voltage
Underhood Fuse Block Battery Voltage
Underhood Fuse Block Battery Voltage
Ignition Switch
Underhood Fuse Block Battery Voltage