GM Service Manual Online
For 1990-2009 cars only

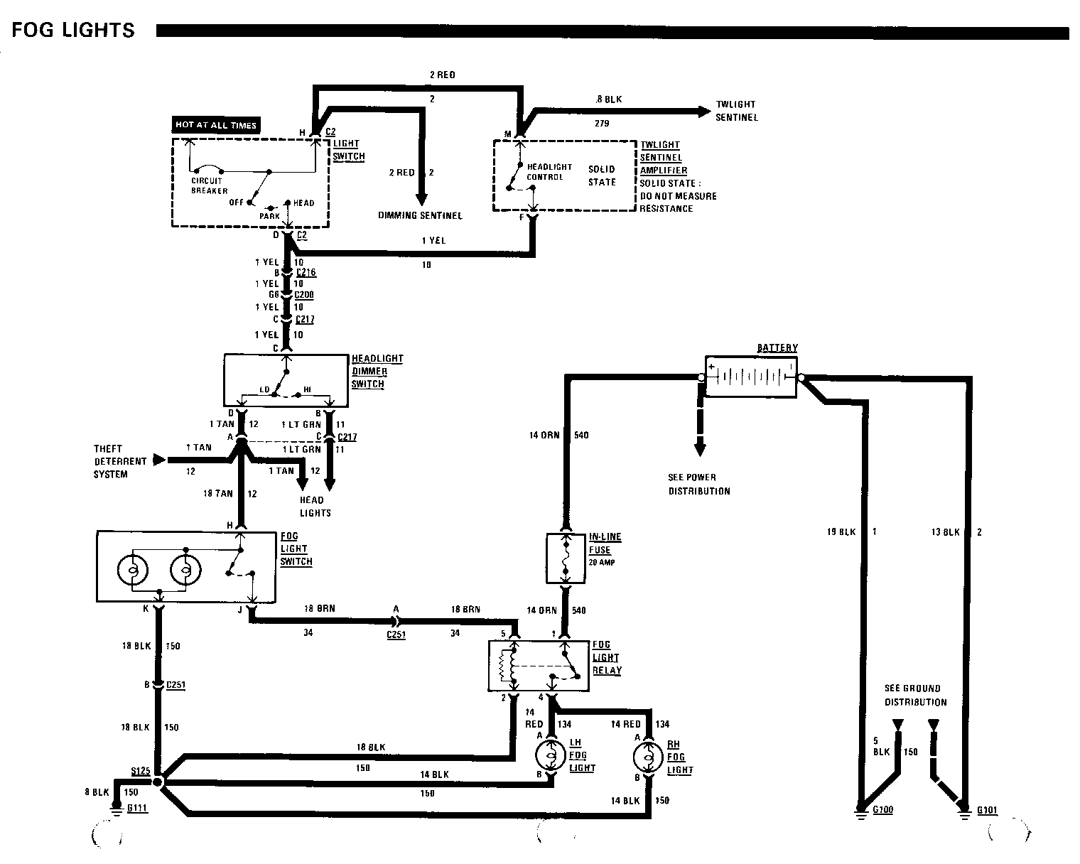
INOPERATIVE DIMMING SENTINEL 86 TOURING COUPES AND SEDANS

MODELS AFFECTED: 1986 TOURING COUPES AND TOURING SEDANS

Some 1986 Touring Coupe or Touring Sedans may experience an inoperative dimming sentinel. This condition may be caused by the installation of an incorrect dimmer switch jumper harness. To correct this condition, install the correct harness as listed. Vehicles equipped with dimming sentinel should have harness 20503395 (see figure below). Vehicles not equipped with dimming sentinel should have harness 20502939.

These harnesses can be identified by the connector used (see figure below).

This harness is located under the left hand instrument panel, between halves of connector C217 (see attached schematic).

For warranty purposes use operation T6140 R&R Harness, Dimming Sentinel at .3 hours.


Object Number: 87862  Size: MF


Object Number: 74750  Size: FS

General Motors bulletins are intended for use by professional technicians, not a "do-it-yourselfer". They are written to inform those technicians of conditions that may occur on some vehicles, or to provide information that could assist in the proper service of a vehicle. Properly trained technicians have the equipment, tools, safety instructions and know-how to do a job properly and safely. If a condition is described, do not assume that the bulletin applies to your vehicle, or that your vehicle will have that condition. See a General Motors dealer servicing your brand of General Motors vehicle for information on whether your vehicle may benefit from the information.