GM Service Manual Online
For 1990-2009 cars only
Makes
🢒
Cadillac
🢒
1998
🢒
Eldorado
🢒
Body and Accessories
🢒
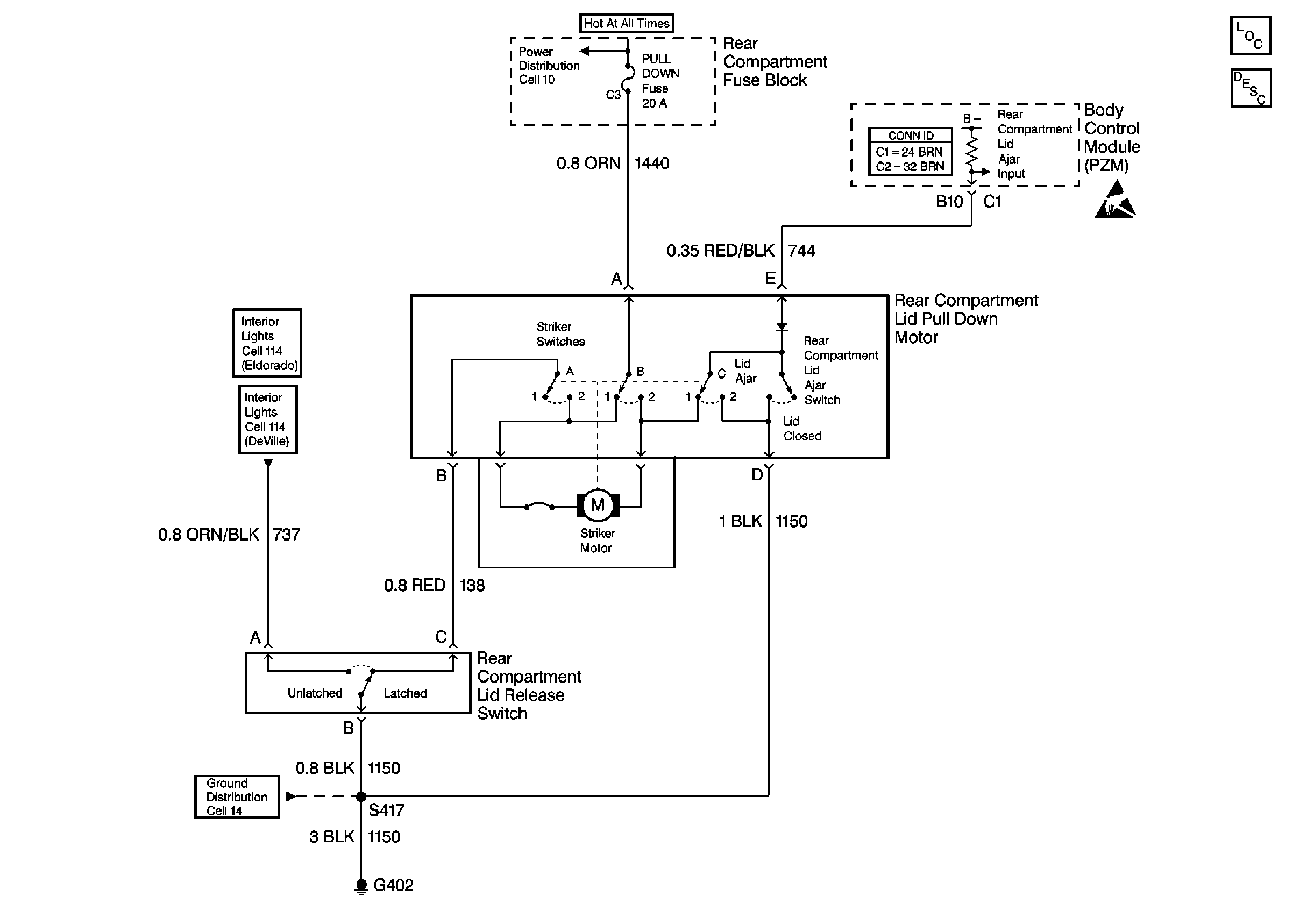
Body Rear End
🢒 Pulldown Systems Schematics
Cell 135