GM Service Manual Online
For 1990-2009 cars only
Makes
🢒
Cadillac
🢒
2000
🢒
Eldorado
🢒
Body and Accessories
🢒
Wipers/Washer Systems
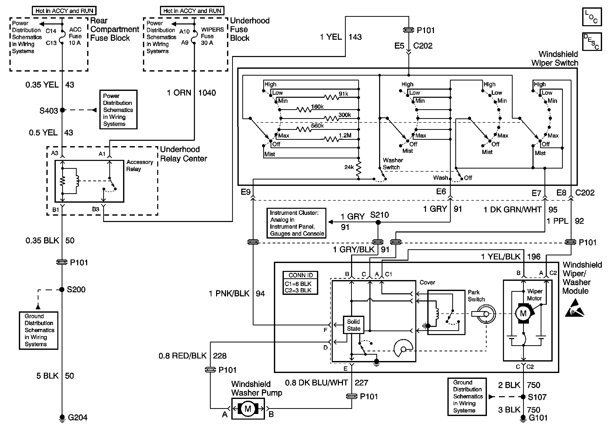
🢒 Wiper/Washer System (Pulse) Schematics
Wiper/Washer System (Pulse) Schematics w/o CE1
Wiper/Washer System Components
Wiper/Washer System Description w/o CE1
BATT 2 Fuse and Ignition Switch (2 of 2)
LAMPS and IGN 1 Fuses
WIPERS, ACC, and CLUSTER Fuses
Ignition Lock Control
G204
G101
Wiper/Washer System (Pulse) Schematics w/ CE1
Figure
1:
Power, Ground, and Switch Circuits
Wiper/Washer System Components
Wiper/Washer System Description w/ CE1
Module, Pump, and Sensor Circuits
WIPERS, ACC, and CLUSTER Fuses
BATT 2 Fuse and Ignition Switch (2 of 2)
LAMPS and IGN 1 Fuses
G204
G400
Figure
2:
Module, Pump, and Sensor Circuits
Wiper/Washer System Components
Wiper/Washer System Description w/ CE1
Power, Ground, and Switch Circuits
Ignition Lock Control
G101