GM Service Manual Online
For 1990-2009 cars only
Makes
🢒
Cadillac
🢒
2000
🢒
Eldorado
🢒 Two Note
Two Note
Two Note
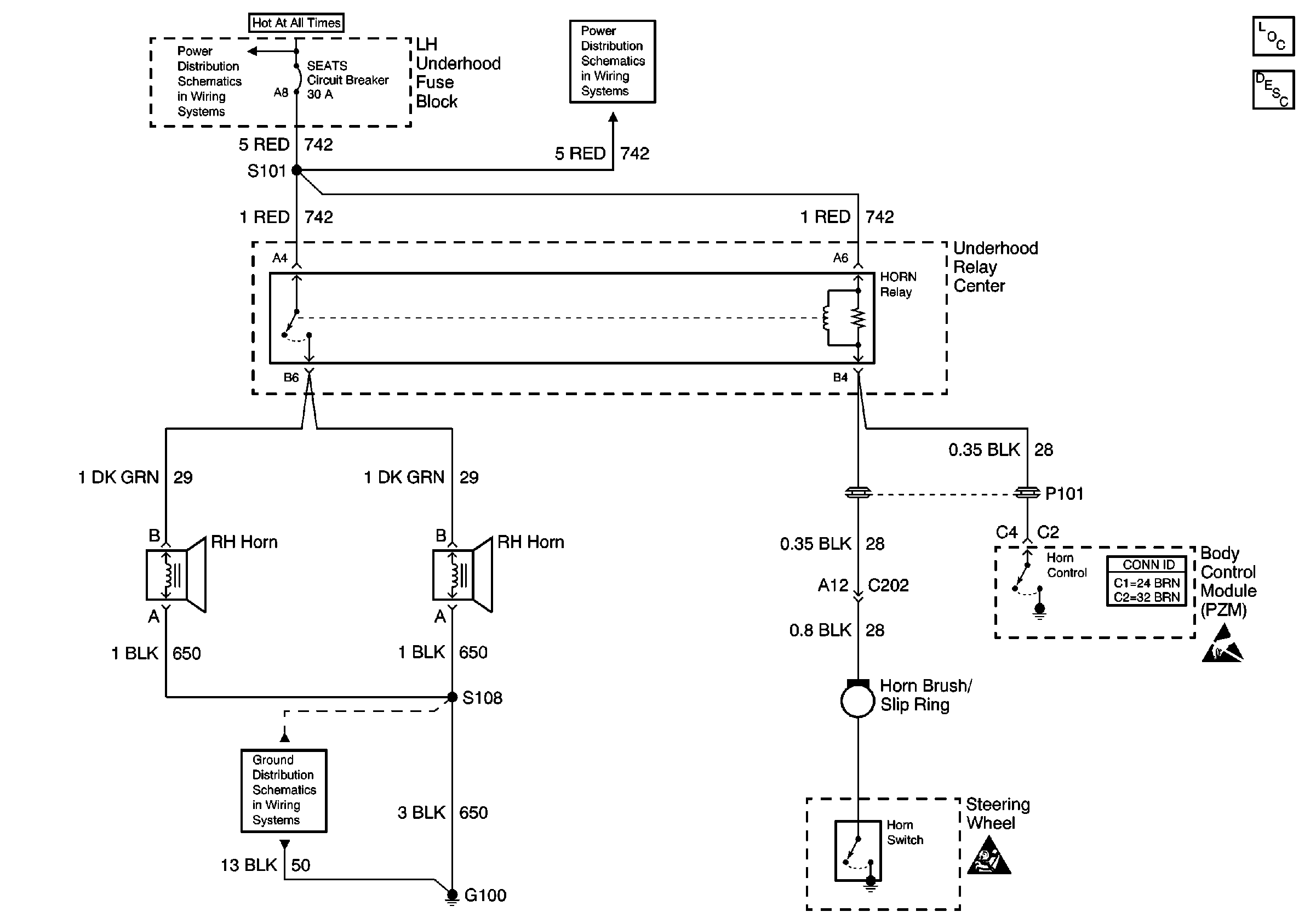
Horns Components
Horns Description
SEATS Circuit Breaker
SEATS Circuit Breaker
Handling ESD Sensitive Parts Notice
G100 and G105
SIR Caution