GM Service Manual Online
For 1990-2009 cars only
Makes
🢒
Cadillac
🢒
2001
🢒
Eldorado
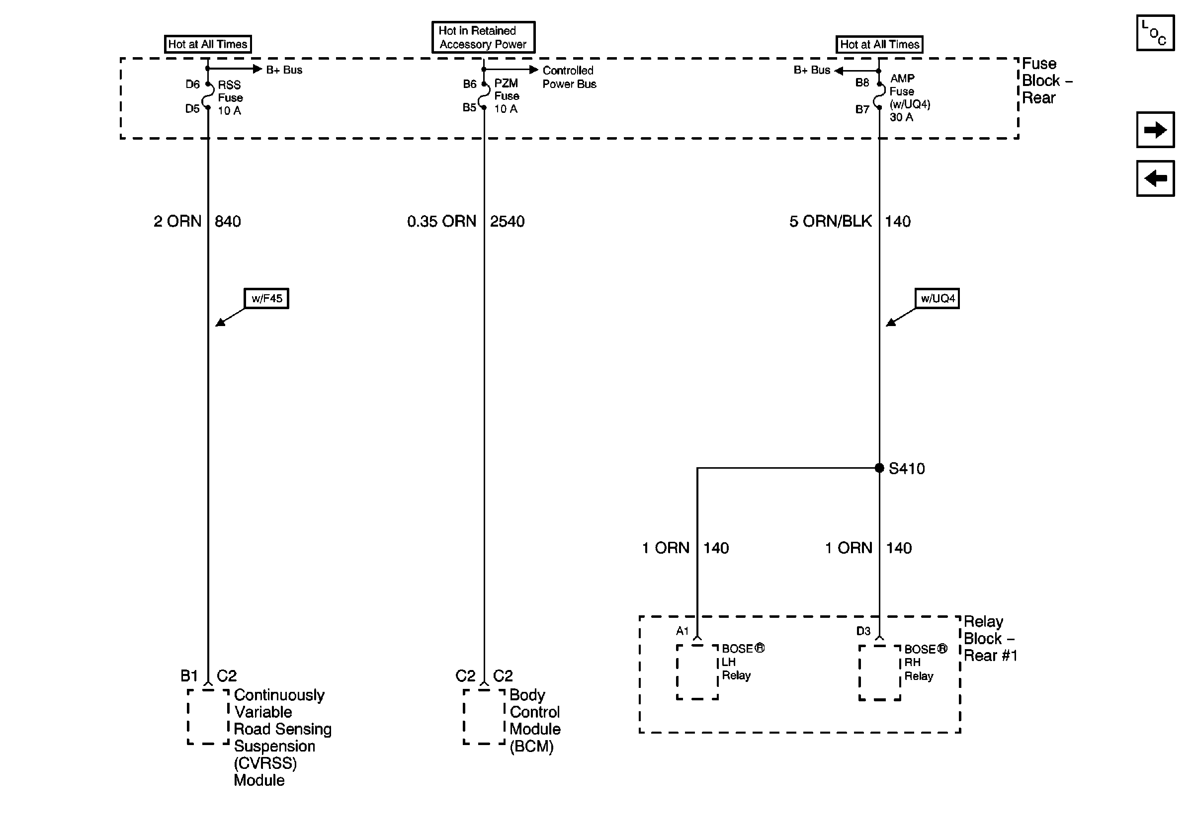
🢒 RSS, PZM, and AMP Fuses
RSS, PZM, and AMP Fuses
RSS, PZM, and AMP Fuses
Master Electrical Component List
RT PARK Fuses
ONSTAR®, RSS, HTD MIR, and HTD BACKLT