GM Service Manual Online
For 1990-2009 cars only
Makes
🢒
Cadillac
🢒
2002
🢒
Eldorado
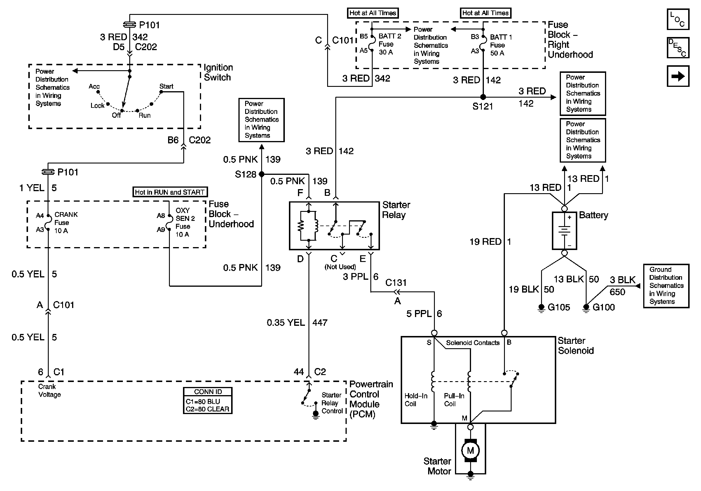
🢒 Starter Solenoid Controls
Starter Solenoid Controls
Starter Solenoid Controls
Master Electrical Component List
Starting System Description and Operation
Generator
Battery Feeds
OXY SEN 1, OXY SEN 2, FUEL PUMP, ECS Fuses and FUEL PUMP Relay
IGN 1, COOL FANS, AIR, BATT 1, and BRAKES Fuses
Battery Feeds
G100 and G105
BATT 2 Fuse and Ignition Switch (2 of 2)