GM Service Manual Online
For 1990-2009 cars only
Makes
🢒
Cadillac
🢒
2002
🢒
Eldorado
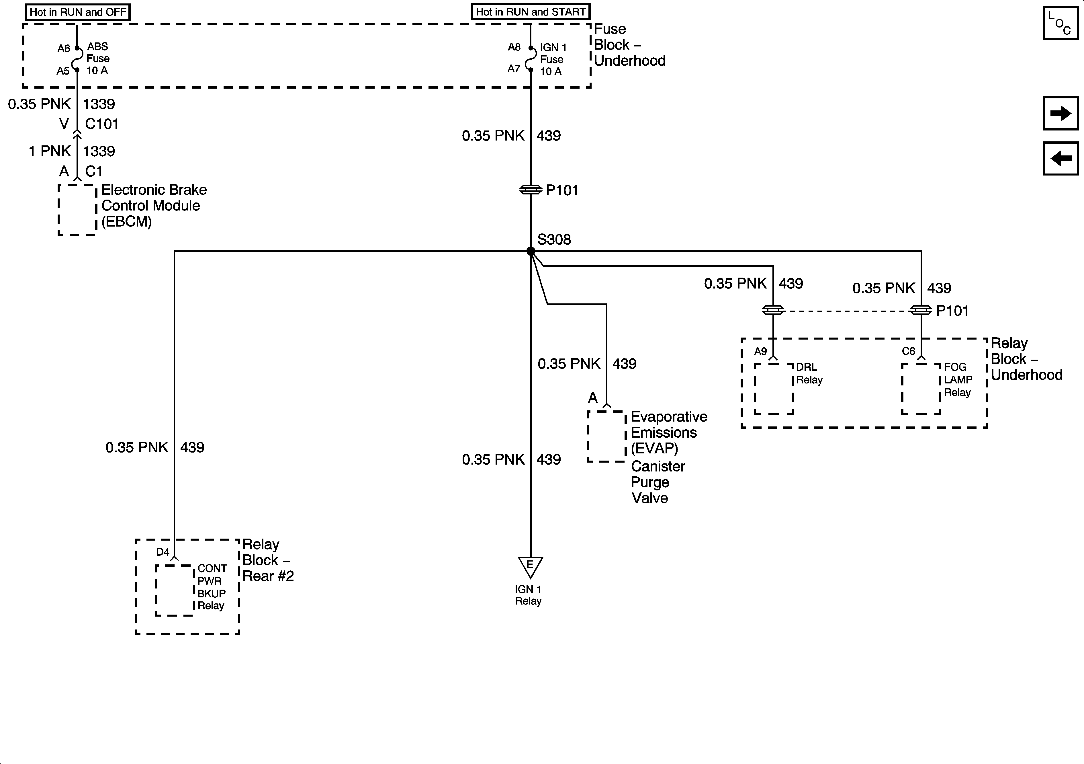
🢒 ABS and IGN 1 Fuses
ABS and IGN 1 Fuses
ABS and IGN 1 Fuses
Master Electrical Component List
OXY SEN 1, OXY SEN 2, FUEL PUMP, ECS Fuses and FUEL PUMP Relay
STOP, HAZARD, CNR LP, CRANK, and IGN 0 (ENG) Fuses