GM Service Manual Online
For 1990-2009 cars only

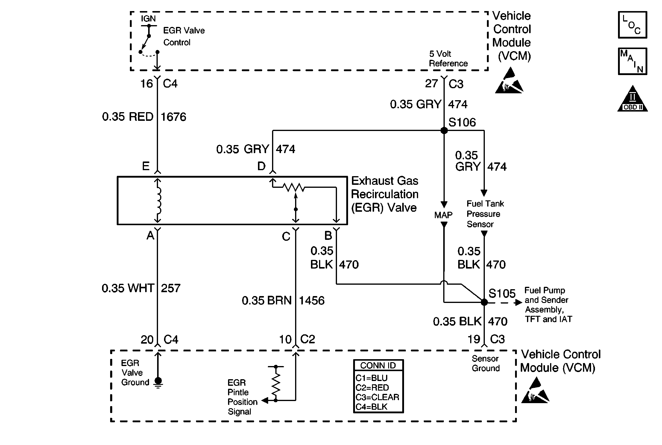
Object Number: 626636  Size: MF
Engine Controls Components
EVAP and EGR Controls, Fuel Tank Pressure Sensor
OBD II Symbol Description Notice
Handling ESD Sensitive Parts Notice
Handling ESD Sensitive Parts Notice

Circuit Description

An exhaust gas recirculation (EGR) system is used in order to lower oxides of nitrogen (NOx) emission levels caused by high combustion temperatures. The EGR accomplishes this by feeding small amounts of exhaust gases back into the combustion chamber. When the air/fuel mixture is diluted with the exhaust gases, combustion temperatures are reduced.

A linear EGR valve is used on this system. The linear EGR valve is designed in order to accurately supply exhaust gases to the engine without the use of intake manifold vacuum. The valve controls exhaust flow going into the intake manifold from the exhaust manifold through an orifice with a control module controlled pintle valve. The control module commands the EGR by applying a 12 volt duty cycle to the EGR valve. This can be monitored on a scan tool as desired EGR position.

The control module can monitor the pintle position with the EGR pintle position signal. This sensor uses a variable resistor with a 5 volt reference, a signal circuit, and a ground. The signal circuit monitors changes in voltage on the variable resistor as the pintle moves.

The vehicle control module (VCM) will set a DTC P0404 if it detects a large enough difference between desired EGR pintle position and actual EGR pintle position.

Conditions for Running the DTC

The ignition voltage is more than 5 volts.

Conditions for Setting the DTC

The difference between the actual EGR position and the desired EGR position is more than 10 percent for 10 seconds.

Action Taken When the DTC Sets

    • The control module illuminates the malfunction indicator lamp (MIL) if a failure is detected during 2 consecutive key cycles.
    • The control module sets the DTC and records the operating conditions at the time the diagnostic failed. The failure information is stored in the scan tool Freeze Frame/Failure Records.

Conditions for Clearing the MIL or DTC

    • The control module turns OFF the MIL after 3 consecutive drive trips when the test has run and passed.
    • A history DTC will clear if no fault conditions have been detected for 40 warm-up cycles. A warm-up cycle occurs when the coolant temperature has risen 22°C (40°F) from the startup coolant temperature and the engine coolant reaches a temperature that is more than 70°C (158°F) during the same ignition cycle.
    • Use a scan tool in order to clear the DTCs.

Diagnostic Aids

Excessive carbon deposits may cause a restriction of movement in the EGR pintle. This problem may be compounded in cold weather because of moisture freezing in the valve. Use the scan tool in order to check for full range operation in the EGR system.

Check for excessive exhaust back pressure. Refer to Restricted Exhaust System Check .

An intermittent may be caused by any of the following conditions:

    • A poor connection
    • Rubbed through wire insulation
    • A broken wire inside the insulation

Thoroughly check any circuitry that is suspected of causing the intermittent complaint. Refer to Testing for Intermittent Conditions and Poor Connections in Wiring Systems.

If a repair is necessary, refer to Wiring Repairs or Connector Repairs in Wiring Systems.

Test Description

The numbers below refer to the step numbers on the diagnostic table.

  1. This step will determine if the VCM can control the EGR valve.

  2. Commanding the EGR valve to the specified values determines whether the VCM can control the EGR valve accurately. Production variations may not allow the EGR valve to be commanded to 100 percent.

  3. There are certain circuits in the VCM C4 connector that could cause a short to voltage to the EGR valve control circuit that may disappear when the C4 connector is disconnected. Checking each individual circuit for a short to the EGR valve control circuit with a DMM will confirm if such a condition exists.

  4. If the EGR valve 5 volt reference is shorted to voltage, the DMM will read battery voltage and additional DTCs may be set.

  5. A problem may exist within the terminals which would not show up in probe type testing. Be sure to check the terminals for being backed out, improperly formed, or damaged.

  6. A problem may exist within the terminals which would not show up in probe type testing. Be sure to check the terminals for being backed out, improperly formed, or damaged.

  7. Clearing the DTCs is a very important step for this diagnostic. The clearing function allows the EGR valve to relearn a new minimum pintle position.

Step

Action

Value(s)

Yes

No

1

Did you perform the Powertrain On-Board Diagnostic (OBD) System Check?

--

Go to Step 2

Go to Powertrain On Board Diagnostic (OBD) System Check

2

Is DTC P0405 also set?

--

Go to DTC P0405 Exhaust Gas Recirculation (EGR) Position Sensor Circuit Low Voltage

Go to Step 3

3

  1. Start the engine.
  2. Command the EGR valve to the specified value.

Does the engine run rough or stall?

50%

Go to Step 4

Go to Step 6

4

  1. Start the engine.
  2. Command the EGR valve to the specified values using a scan tool.

Does the actual EGR position closely follow the commanded position?

0%, 20%, 50%, 70%, 100%

Go to Step 5

Go to Step 11

5

This DTC is intermittent.

Are any other DTCs set?

--

Go to the applicable DTC table

Go to Diagnostic Aids

6

  1. Turn OFF the engine.
  2. Disconnect the EGR valve harness connector.
  3. Start the engine.
  4. Probe the EGR valve control circuit at the EGR valve harness connector with a test lamp connected to a ground.
  5. Command the EGR valve to the specified value.

Is the test lamp ON?

100%

Go to Step 7

Go to Step 8

7

Probe the EGR valve ground circuit at the EGR valve harness connector with a test lamp connected to B+.

Is the test lamp ON?

--

Go to Step 22

Go to Step 10

8

  1. Check the EGR valve control circuit for a short to ground between the VCM and the EGR valve harness connector using a test lamp connected to B+.
  2. Repair as necessary. Refer to Wiring Repairs in Wiring Systems.

Did you find a problem?

--

Go to Step 26

Go to Step 9

9

  1. Check the EGR valve control circuit for an open between the VCM and the EGR valve harness connector using a DMM.
  2. Repair as necessary. Refer to Wiring Repairs in Wiring Systems.

Did you find a problem?

--

Go to Step 26

Go to Step 24

10

  1. Check the EGR valve ground circuit for an open.
  2. Repair as necessary. Refer to Wiring Repairs in Wiring Systems.

Did you find a problem?

--

Go to Step 26

Go to Step 24

11

  1. Disconnect the EGR valve harness connector.
  2. Caution: Avoid contact with moving parts and hot surfaces while working around a running engine in order to prevent physical injury.

  3. Start the engine.
  4. Probe the EGR valve control circuit at the EGR valve harness connector with a test lamp connected to a ground.

Is the test lamp ON?

--

Go to Step 12

Go to Step 14

12

  1. Turn OFF the ignition.
  2. Disconnect the VCM C4 connector.
  3. Turn ON the ignition, leaving the engine OFF.
  4. Probe the EGR valve control circuit at the EGR valve harness connector with a test lamp connected to a ground.

Is the test lamp ON?

--

Go to Step 18

Go to Step 13

13

  1. Turn OFF the ignition.
  2. With the VCM C4 connector still disconnected, check the EGR valve control circuit for a short to all of the other circuits in the C4 connector.

Are there any circuits shorted to the EGR valve control circuit?

--

Go to Step 19

Go to Step 25

14

Measure voltage between the 5 volt reference circuit at the EGR valve harness connector and a ground with a DMM.

Is the voltage above the specified value?

5.2 V

Go to Step 20

Go to Step 15

15

Measure the voltage on the EGR valve pintle position signal circuit at the EGR valve harness connector with a DMM connected to a ground.

Is the voltage at the specified value?

0 V

Go to Step 17

Go to Step 16

16

  1. Check the EGR pintle position signal circuit between the EGR valve harness connector and the VCM for a short to voltage.
  2. Repair as necessary. Refer to Wiring Repairs in Wiring Systems.

Did you find a problem?

--

Go to Step 26

Go to Step 25

17

Probe the EGR sensor ground circuit at the EGR valve harness connector with a test lamp connected to B+.

Is the test lamp ON?

--

Go to Step 22

Go to Step 21

18

Repair the short to voltage to the EGR valve control circuit. Refer to Wiring Repairs in Wiring Systems.

Is the action complete?

--

Go to Step 26

--

19

Repair the short to the EGR valve control circuit. Refer to Wiring Repairs or Connector Repairs in Wiring Systems.

Is the action complete?

--

Go to Step 26

--

20

Repair the short to voltage in the 5 volt reference circuit. Refer to Wiring Repairs in Wiring Systems.

Is the action complete?

--

Go to Step 26

--

21

  1. Disconnect the VCM C3 connector.
  2. Check the EGR sensor ground circuit between the VCM and the EGR valve for an open.
  3. Repair as necessary. Refer to Wiring Repairs in Wiring Systems.

Did you find a problem?

--

Go to Step 26

Go to Step 24

22

Check for a poor connection at the EGR valve. Refer to Connector Repairs in Wiring Systems.

Did you find a problem?

--

Go to Step 26

Go to Step 23

23

Replace the EGR valve. Refer to Exhaust Gas Recirculation Valve Replacement .

Is the action complete?

--

Go to Step 26

--

24

  1. Check the VCM connectors for a poor connection.
  2. Repair as necessary. Refer to Connector Repairs in Wiring Systems.

Did you find a problem?

--

Go to Step 26

Go to Step 25

25

Important: The replacement VCM must be programmed.

Repalce the VCM. Refer to VCM Replacement/Programming .

Is the action complete?

--

Go to Step 26

--

26

  1. Using the scan tool, clear the DTCs.
  2. Start the engine.
  3. Allow the engine to idle until the engine reaches normal operating temperature.
  4. Select DTC and the Specific DTC function.
  5. Enter the DTC number which was set.
  6. Operate the vehicle, with the Conditions for Setting this DTC, until the scan tool indicates the diagnostic Ran.

Does the scan tool indicate the diagnostic Passed?

 

Go to Step 27

Go to Step 2

27

Does the scan tool display any additional undiagnosed DTCs?

--

Go to the applicable DTC table

System OK