GM Service Manual Online
For 1990-2009 cars only
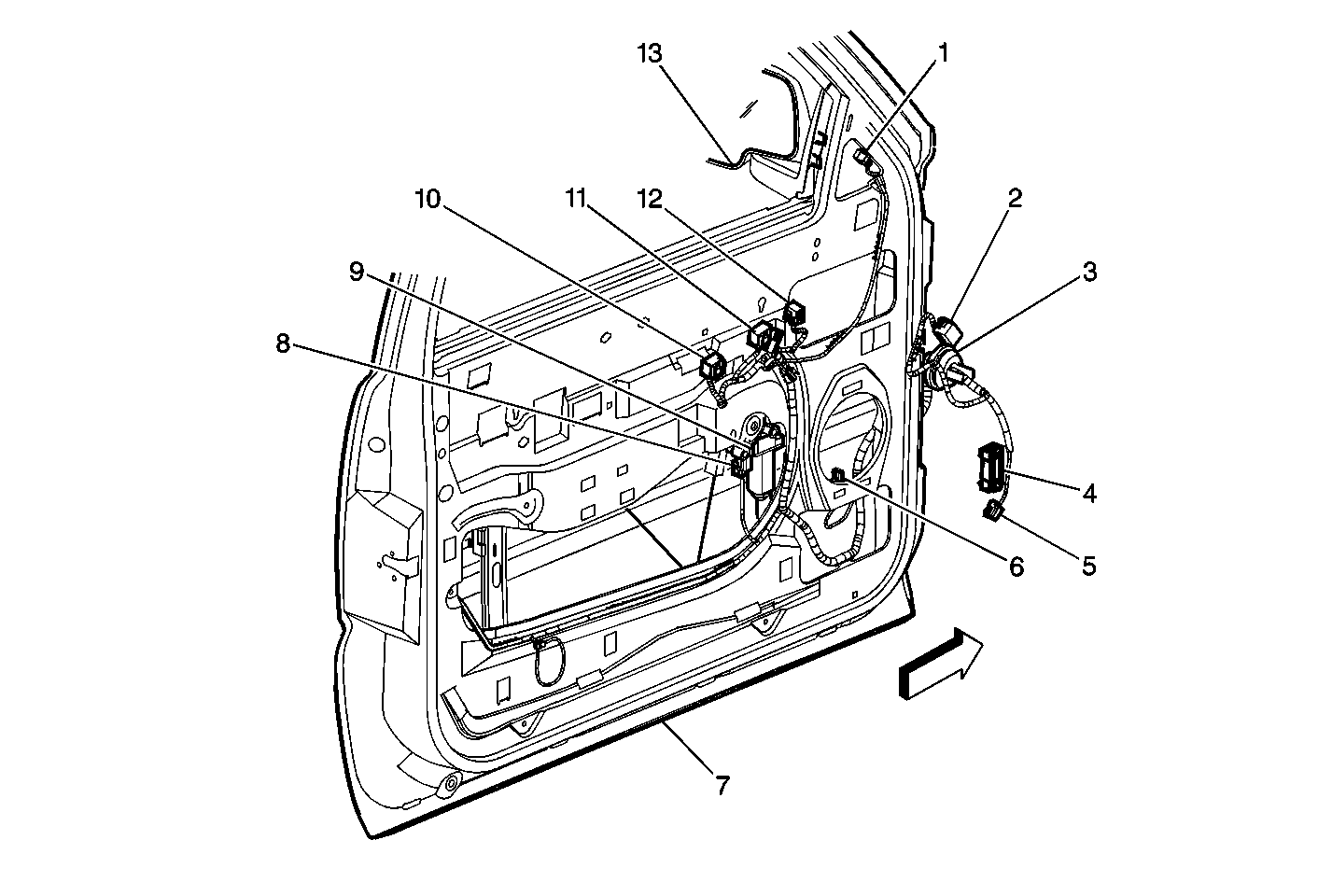
Figure 1:

Front Passenger Door Components -- Lock Assembly


Object Number: 349984  Size: MF
(1)Latch Assembly
(2)Door
(3)Harness
(4)Door Handle Switch-Right Connector
(5)Mini-Wedge (Door Jamb Switch)-Passenger Connector
(6)Door Lock Actuator-Passenger Connector
Figure 2:

Driver Door


Object Number: 309973  Size: MF
(1)Outside Rearview Mirror-Passenger Connector
(2)Harness Inline Connector
(3)Pass Through 500 (P500)
(4)Inline Connector-C200
(5)Harness Inline Connector
(6)Speaker Connector
(7)Door-Driver
(8)Window Motor-Driver Connector
(9)Window Motor-Driver Connector
(10)Door Lock Switch-Driver Connector
(11)Window Switch-Driver Connector
(12)Outside Rearview Mirror Switch-Driver Connector
(13)Outside Rearview Mirror-Passenger
Figure 3:

Liftgate Wiring Harness to Liftgate


Object Number: 573926  Size: LF
(1)Liftgate with Liftglass
(2)Liftglass Defog Connector
(3)Liftgate Latch Connector
(4)Liftgate Lower Latch Connector
(5)Liftgate Latch Connector
(6)Liftgate Lower Latch Connector
(7)Liftgate Latch Connector
(8)Windshield Wiper Motor Connector
(9)Inline Connector Harness
Figure 4:

RR Cargo Door Components (Utility)


Object Number: 573904  Size: LF
(1)Rear Defog Connector
(2)Rear Door Upper Latch
(3)Rear Door Lock Cylinder Connector
(4)Rear Door Lock Actuator Connector
(5)Rear Door Inner Panel
Figure 5:

Top of Cargo Door Components (Utility)


Object Number: 573973  Size: MF
(1)Rear Door Inner Panel
(2)Door Ajar Connector-Right Cargo
(3)Door Contact Plate-Right Cargo
(4)Door Contact Plate-Left Cargo
(5)Rear Door Inner Panel
(6)Door Ajar Connector-Left Cargo
Figure 6:

Power Window Motor, LR Shown RR Opposite-Suburban/Yukon XL Shown, All Others Similar


Object Number: 781899  Size: LF
(1)Window Motor
Figure 7:

Drivers Door Switches


Object Number: 781901  Size: LF
(1)Power Window Switch
(2)Mirror Switch
(3)Window Lockout Switch
Figure 8:

Power Window Switch, RR Shown LR Similar


Object Number: 781900  Size: LF
(1)Window Switch - RR
(2)Window Switch Connector
Figure 9:

Door Lock Switch - Rear Cargo


Object Number: 781904  Size: LF
(1)Door Lock Switch - Rear Cargo
(2)Auxiliary Power Outlet - Rear
Figure 10:

Power Folding Mirror Switch


Object Number: 781905  Size: LF
(1)Power Folding Mirror Switch
(2)Dimmer Switch
(3)Headlamp Switch
(4)Dome Lamp Defeat Switch