GM Service Manual Online
For 1990-2009 cars only
Makes
🢒
Cadillac
🢒
2002
🢒
Escalade EXT
🢒
HVAC
🢒
HVAC Systems - Automatic
🢒 Air Temperature Sensor Replacement - Upper Auxiliary
Removal Procedure
Remove the right side C-pillar trim panel. Refer to
Rear Quarter Trim Panel Replacement - Right Side
in Interior Trim.
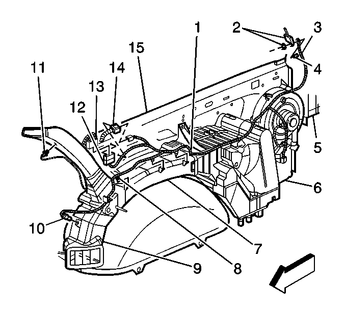
Disconnect the electrical connector from the rear upper A/C temperature sensor (11).
Remove the rear upper A/C temperature sensor (11) from the air distribution duct.
Installation Procedure
Install the rear upper A/C temperature sensor (11) to the air distribution duct.
Connect the electrical connector to the rear upper A/C temperature sensor (11).
Install the right side C-pillar trim panel. Refer to
Rear Quarter Trim Panel Replacement - Right Side
in Interior Trim.