GM Service Manual Online
For 1990-2009 cars only
Makes
🢒
Cadillac
🢒
2002
🢒
Escalade EXT
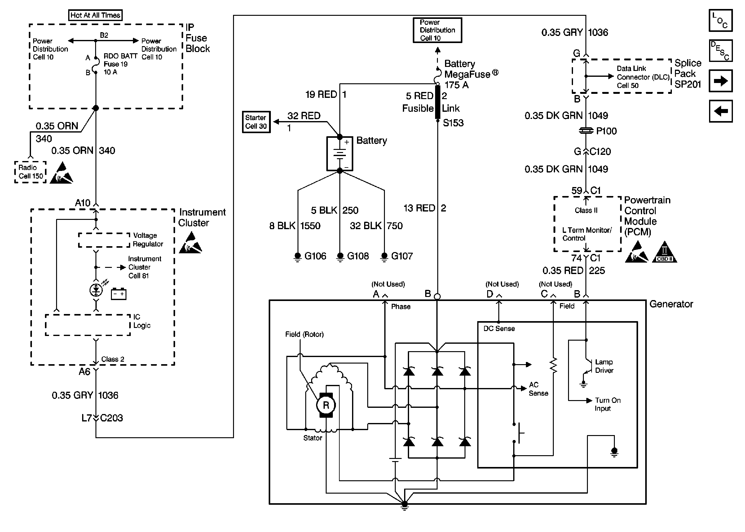
🢒 2.2L Engine Charging
2.2L Engine Charging
2.2L Engine Charging