GM Service Manual Online
For 1990-2009 cars only

Generator Replacement 4.8L, 5.3L, and 6.0L Engines

Removal Procedure


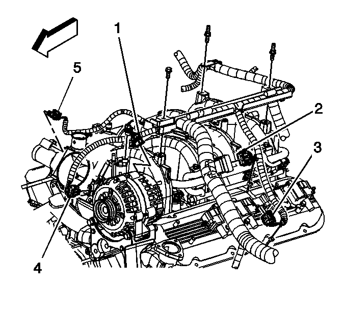
    Object Number: 663672  Size: SH
  1. Disconnect the negative battery cable. Refer to Battery Negative Cable Disconnection and Connection .
  2. Remove the accessory drive belt. Refer to Drive Belt Replacement - Accessory in Engine Mechanical - 4.8L, 5.3L, and 6.0L.
  3. If necessary, remove the engine sight shield. Refer to Upper Intake Manifold Sight Shield Replacement in Engine Mechanical - 4.8L, 5.3L, and 6.0L.
  4. Disconnect the generator electrical connector (3).

  5. Object Number: 395686  Size: SH
  6. Remove the generator cable from the generator, perform the following:
  7. 5.1. Slide the boot down revealing the terminal stud.
    5.2. Remove the generator cable nut from the terminal stud.
    5.3. Remove the generator cable.

    Object Number: 385810  Size: SH
  8. Remove the generator bolts.
  9. Remove the generator.

Installation Procedure


    Object Number: 385810  Size: SH
  1. Install the generator.
  2. Notice: Use the correct fastener in the correct location. Replacement fasteners must be the correct part number for that application. Fasteners requiring replacement or fasteners requiring the use of thread locking compound or sealant are identified in the service procedure. Do not use paints, lubricants, or corrosion inhibitors on fasteners or fastener joint surfaces unless specified. These coatings affect fastener torque and joint clamping force and may damage the fastener. Use the correct tightening sequence and specifications when installing fasteners in order to avoid damage to parts and systems.

  3. Install the generator bolts.
  4. Tighten
    Tighten the bolts to 50 N·m (37 lb ft).


    Object Number: 395686  Size: SH
  5. Install the generator cable to the generator, perform the following:
  6. 3.1. Install the generator cable.
    3.2. Install the generator cable nut to the terminal stud.

    Tighten
    Tighten the nut to 9 N·m (80 lb in).

    3.3. Slide the boot over the terminal stud.

    Object Number: 663672  Size: SH
  7. Connect the generator electrical connector (3).
  8. If necessary, install the engine sight shield. Refer to Upper Intake Manifold Sight Shield Replacement in Engine Mechanical - 4.8L, 5.3L, and 6.0L.
  9. Install the accessory drive belt. Refer to Drive Belt Replacement - Accessory in Engine Mechanical - 4.8L, 5.3L, and 6.0L.
  10. Connect the negative battery cable. Refer to Battery Negative Cable Disconnection and Connection .

Generator Replacement 8.1L Engine

Removal Procedure


    Object Number: 750525  Size: SH
  1. Disconnect the negative battery cable. Refer to Battery Negative Cable Disconnection and Connection .
  2. Remove the drive belt. Refer to Drive Belt Replacement - Accessory in Engine Mechanical - 8.1 L.
  3. Disconnect the generator electrical connector (1).

  4. Object Number: 395686  Size: SH
  5. Remove the generator cable from the generator, perform the following:
  6. • Slide the boot down revealing the terminal stud.
    • Remove the generator cable nut from the terminal.
    • Remove the generator cable.

    Object Number: 751563  Size: SH
  7. Remove the generator bolts.
  8. Remove the generator.

Installation Procedure


    Object Number: 751563  Size: SH
  1. Install the generator.
  2. Notice: Use the correct fastener in the correct location. Replacement fasteners must be the correct part number for that application. Fasteners requiring replacement or fasteners requiring the use of thread locking compound or sealant are identified in the service procedure. Do not use paints, lubricants, or corrosion inhibitors on fasteners or fastener joint surfaces unless specified. These coatings affect fastener torque and joint clamping force and may damage the fastener. Use the correct tightening sequence and specifications when installing fasteners in order to avoid damage to parts and systems.

  3. Install the generator bolts.
  4. Tighten
    Tighten the bolts to 50 N·m (37 lb ft).


    Object Number: 395686  Size: SH
  5. Install the generator cable to the generator, perform the following:
  6. 3.1. Install the generator cable.
    3.2. Install the generator cable nut to the terminal.

    Tighten
    Tighten the nut to 9 N·m (80 lb in).

    3.3. Slide the boot over the terminal stud.

    Object Number: 750525  Size: SH
  7. Connect the generator electrical connector (1).
  8. Install the drive belt. Refer to Drive Belt Replacement - Accessory in Engine Mechanical - 8.1 L.
  9. Connect the negative battery cable. Refer to Battery Negative Cable Disconnection and Connection .