GM Service Manual Online
For 1990-2009 cars only
Makes
🢒
Cadillac
🢒
2004
🢒
Escalade EXT
🢒
Engine
🢒
Engine Mechanical - 4.8L, 5.3L, and 6.0L
🢒 Oil Pump, Screen and Crankshaft Oil Deflector Removal
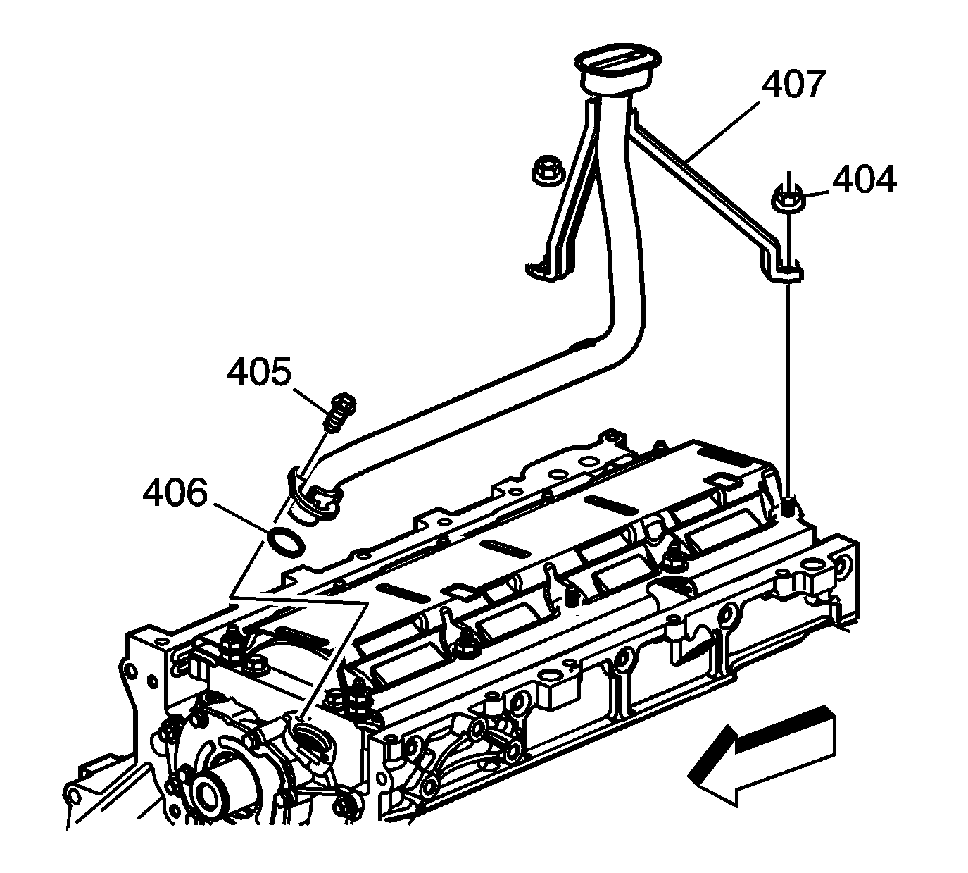
Remove the oil pump screen bolt (405) and nuts (404).
Remove the oil pump screen (407) with O-ring seal (406).
Remove the O-ring seal from the pump screen.
Discard the O-ring seal.
Remove the remaining crankshaft oil deflector nuts.
Remove the crankshaft oil deflector.
Remove the oil pump bolts.
Important:
Do not allow dirt or debris to enter the oil pump assembly. Cap ends, as necessary.
Remove the oil pump.