GM Service Manual Online
For 1990-2009 cars only
Figure 1:

A/C Low Pressure Switch and A/C Accumulator


Object Number: 349894  Size: MF
(1)Auxiliary Battery Relay
(2)A/C Accumulator
(3)A/C Low Pressure Switch
(4)Inner Wheel Well
(5)Coolant Level Switch Connector
(6)Mass Air Flow (MAF) Sensor
(7)Air Cleaner Assembly
(8)Engine Coolant Recovery Reservoir
(9)Auxiliary Battery Relay Electrical Connector
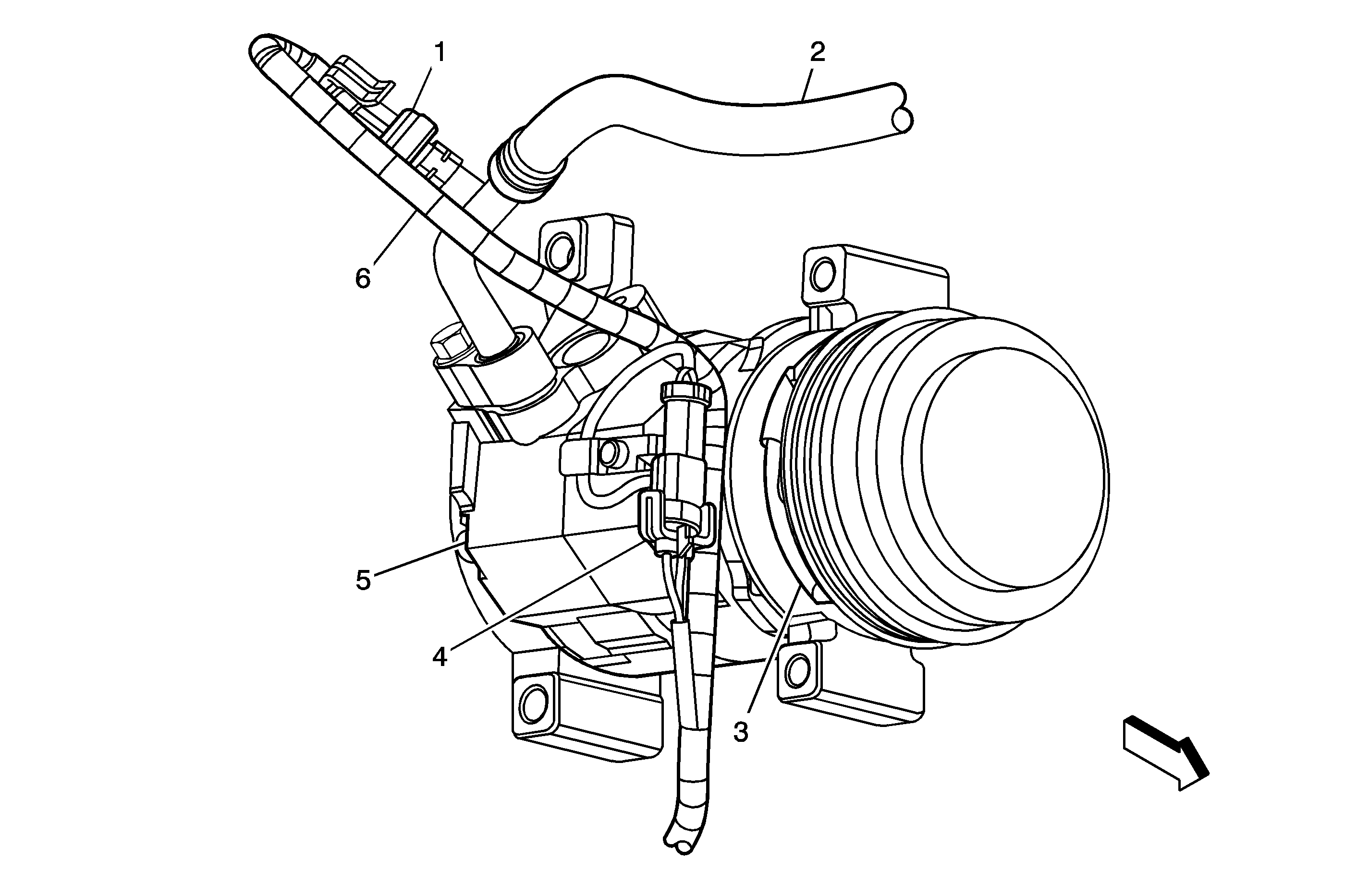
Figure 2:

Refrigerant Pressure Sensor and Compressor Clutch


Object Number: 1580236  Size: MF
(1)Refrigerant Pressure Sensor
(2)Refrigerant Line to Condensor
(3)Compressor Clutch
(4)Compressor Clutch Connector
(5)Compressor
(6)Engine Wiring Harness
Figure 3:

Air Temperature Sensors - Upper Left and Right


Object Number: 901487  Size: MF
(1)Instrument Panel
(2)Air Temperature Sensor Connector - Upper Right
(3)Air Temperature Sensor Connector - Upper Left
(4)Air Temperature Sensor - Upper Left
(5)Air Temperature Sensor - Upper Right
Figure 4:

Air Temperature Sensor - Lower Left


Object Number: 901409  Size: MF
(1)Mode Actuator
(2)HVAC Module Assembly
(3)Lower Left Air Duct
(4)Air Temperature Sensor - Lower Left
Figure 5:

Air Temperature Sensor - Lower Right


Object Number: 901408  Size: MF
(1)HVAC Module Assembly
(2)Air Temperature Actuator - Left
(3)Air Temperature Sensor - Lower Right
Figure 6:

Air Temperature Sensor - Upper Auxiliary


Object Number: 1198705  Size: MF
(1)Air Temperature Sensor - Upper Auxiliary Connector
(2)Air Temperature Sensor - Upper Auxiliary
(3)Upper Air Duct - Auxiliary
(4)RR Passenger Seat Belt Anchor Bolt
(5)Passenger Side C - Pillar
(6)Auxiliary HVAC Harness
Figure 7:

Inside Air Temperature Sensors


Object Number: 1567953  Size: LF
(1)Auxiliary Air Temperature Sensor Assembly - Inside
(2)Air Temperature Sensor Assembly - Inside
(3)Headliner
Figure 8:

Ambient Air Temperature Sensor


Object Number: 741098  Size: MF
(1)Radiator Support
(2)Forward Lamp Harness Connector
(3)Ambient Air Temperature Sensor
(4)Front Bumper Filler
Figure 9:

HVAC Control Assemblies


Object Number: 1581097  Size: MF
(1)HVAC Control Assembly - Front Auxiliary
(2)HVAC Control Assembly
(3)HVAC Control Assembly - Rear Auxiliary
Figure 10:

HVAC Module Assembly - Top


Object Number: 901410  Size: MF
(1)Mode Door
(2)Recirculation Actuator
(3)Recirculation door
(4)Air Temperature Actuator - Right
(5)HVAC Module Assembly
(6)Mode Actuator
Figure 11:

HVAC Module Assembly - Bottom


Object Number: 901401  Size: MF
(1)Air Temperature Actuator - Left
(2)Blower Motor Control Processor
(3)Blower Motor
(4)Air Temperature Sensor Connector - Lower Right
Figure 12:

Right Rear of Cargo Area (Auto HVAC Short Wheelbase)


Object Number: 1568009  Size: LF
(1)Air Temperature Sensor - Upper Auxiliary
(2)C397 Auxiliary HVAC Harness to Body Harness
(3)Body Harness
(4)SP410B
(5)G410
(6)Blower Motor
(7)Blower Motor Control Processor (CJ2)
(8)Air Temperature Actuator - Auxiliary
(9)HVAC Control Module - Auxiliary
(10)Air Temperature Sensor - Lower Auxiliary
(11)Mode Actuator - Auxiliary
Figure 13:

Right Rear of Cargo Area (Auto HVAC Long Wheelbase)


Object Number: 1567991  Size: LF
(1)C397 Auxiliary HVAC Harness to Body Harness
(2)G410
(3)SP410B
(4)Body Harness
(5)Blower Motor
(6)Blower Motor Control Module
(7)Real Time Damping (RTD) Module
(8)Air Temperature Actuator - Auxiliary
(9)HVAC Control Module - Auxiliary
(10)Air Temperature Sensor - Lower Auxiliary
(11)Mode Actuator - Auxiliary
(12)Air Temperature Sensor - Upper Auxiliary
Figure 14:

Sunload Sensor Assembly


Object Number: 310130  Size: MF
(1)Instrument Panel Bracket
(2)Sunload Sensor Harness
(3)Sunload Sensor Connector
(4)Sunload Sensor Assembly
(5)Instrument Panel