GM Service Manual Online
For 1990-2009 cars only

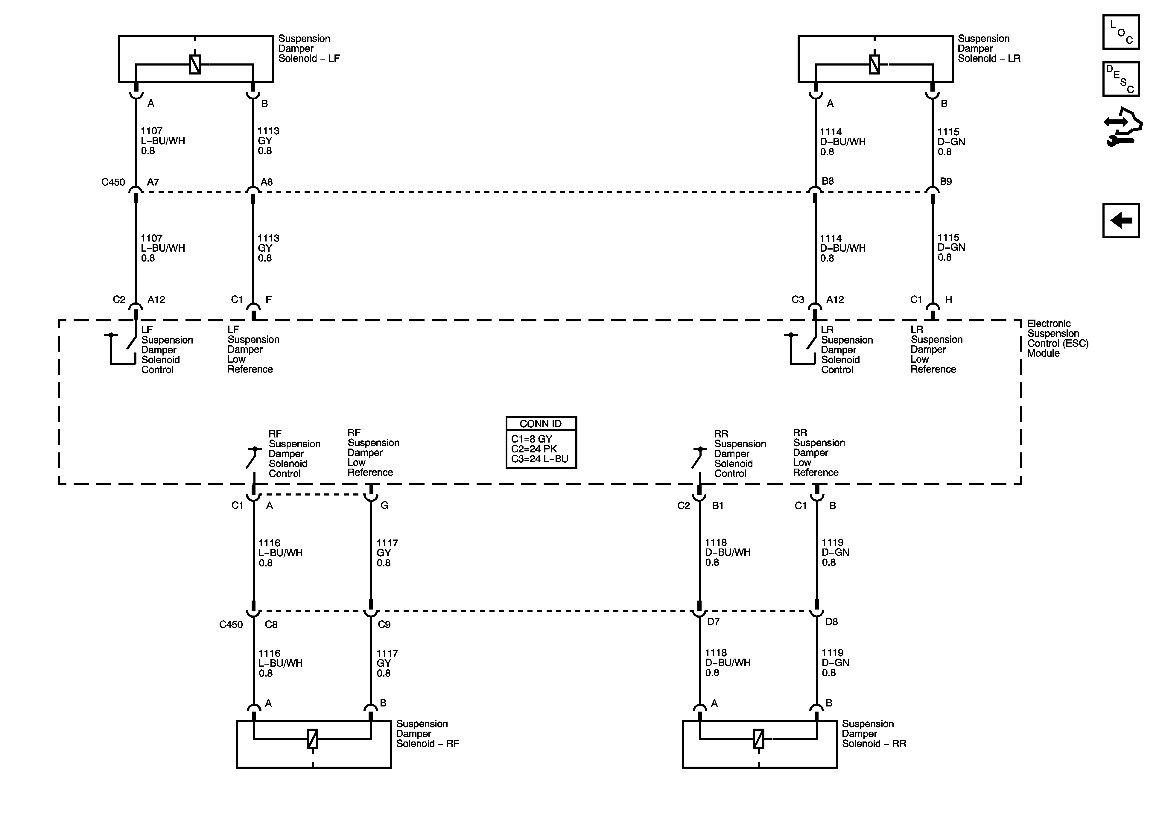
Suspension Damper Solenoids

Suspension Damper Solenoids


Object Number: 1463874  Size: FS
Master Electrical Component List
Electronic Suspension Control Description and Operation
Control Module References
Suspension Position Sensors