GM Service Manual Online
For 1990-2009 cars only
Makes
🢒
Cadillac
🢒
2005
🢒
Escalade EXT
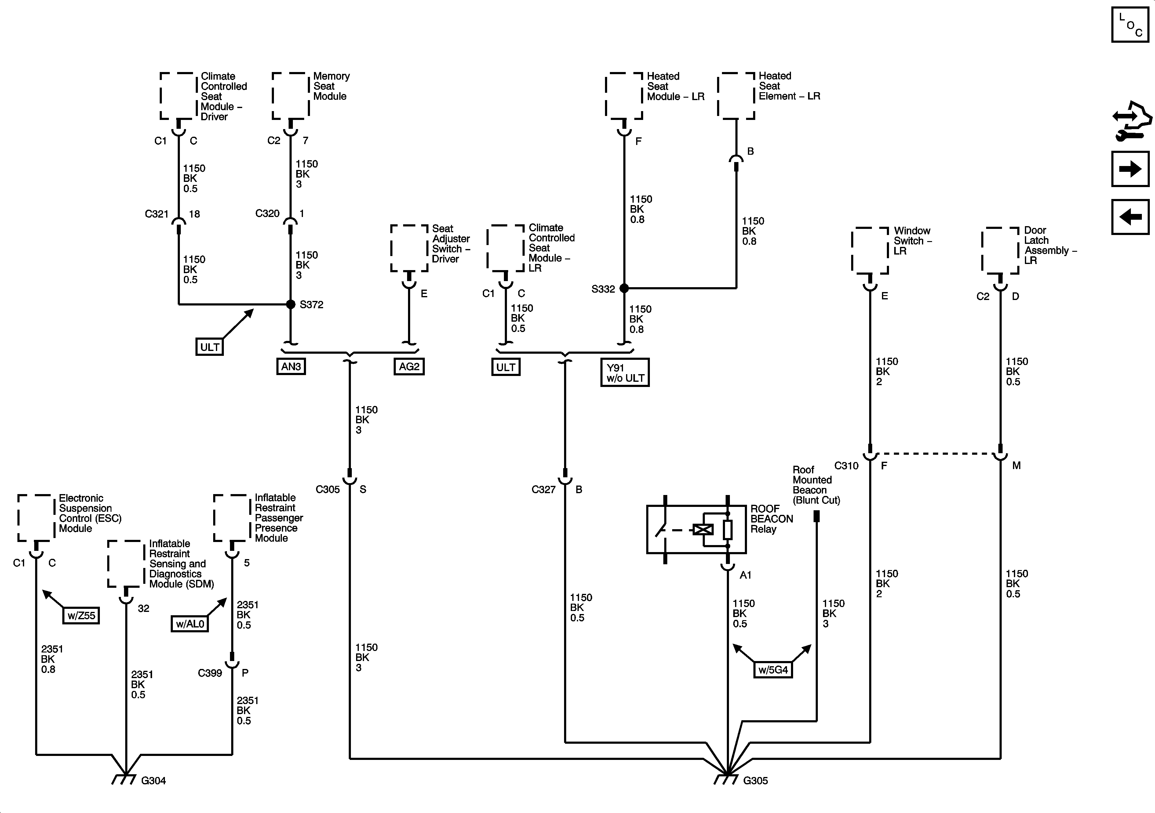
🢒 G304 and G305
G304 and G305
G303 and G305
Master Electrical Component List
Control Module References
G306
G203 - 3 of 3