GM Service Manual Online
For 1990-2009 cars only
Makes
🢒
Cadillac
🢒
2005
🢒
Escalade EXT
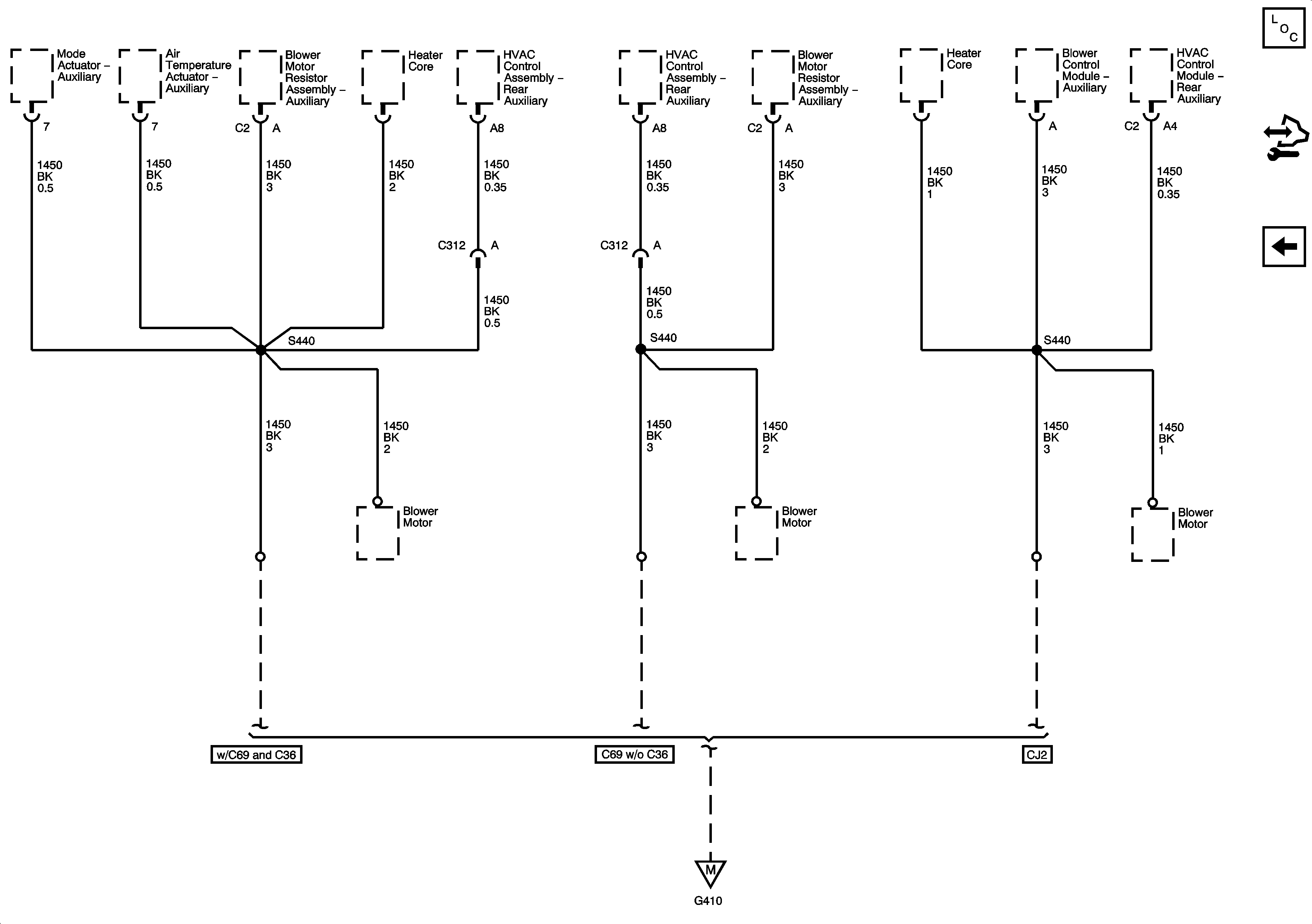
🢒 G410 3 of 3 Aux. HVAC Short Wheelbase
G410 3 of 3 Aux. HVAC Short Wheelbase
G410 -- 3 of 3, Auxiliary HVAC Short Wheelbase
Master Electrical Component List
Control Module References
G410 - 2 of 3 Auxiliary HVAC, Long Wheelbase
G410 1 of 3