GM Service Manual Online
For 1990-2009 cars only
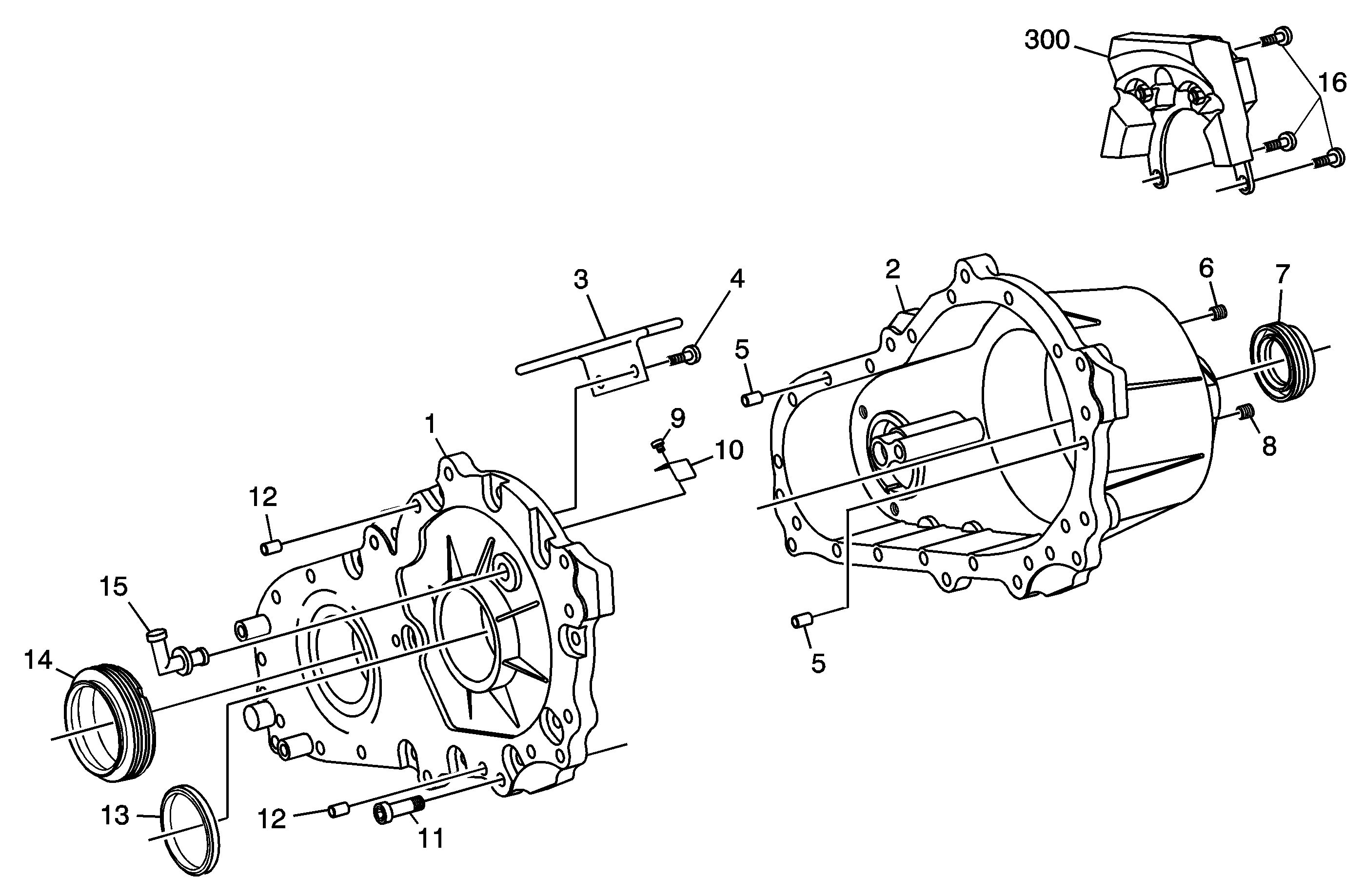
Figure 1:

Case Components


Object Number: 912869  Size: MF
(1)Case
(2)Cover
(3)Chain Snubber
(4)Chain Snubber Bolt
(5)Locating Pin
(5)Locating Pin
(6)Fill Plug
(7)Rear Output Seal
(8)Drain Plug
(9)Vent Baffle Bolt
(10)Vent Baffle
(11)Case Bolt
(12)Locating Pin
(12)Locating Pin
(13)Input Shaft Seal
(14)Front Output Seal
(15)Vent
(16)Bolts
(300)Vibration Dampener - V6 Only
Figure 2:

Internal Components


Object Number: 912882  Size: LF
(100)Thrust Washer
(101)Rear Sun Gear
(102)Rear Output Shaft Snap Ring
(103)Rear Output Shaft Bearing
(104)Rear Output Shaft Bearing
(105)Rear Output Shaft Bushing
(106)Rear Output Shaft
(107)Upper Sprocket
(108)Upper Sprocket Bushing
(109)Chain
(110)Front Sun Gear
(111)Carrier
(112)Front Output Shaft
(113)Front Output Shaft Bearing
(114)Front Output Shaft Snap Ring
(115)Lower Sprocket
(116)Front Output Shaft Bearing
(117)Input Shaft Bearing
(118)Input Shaft