GM Service Manual Online
For 1990-2009 cars only
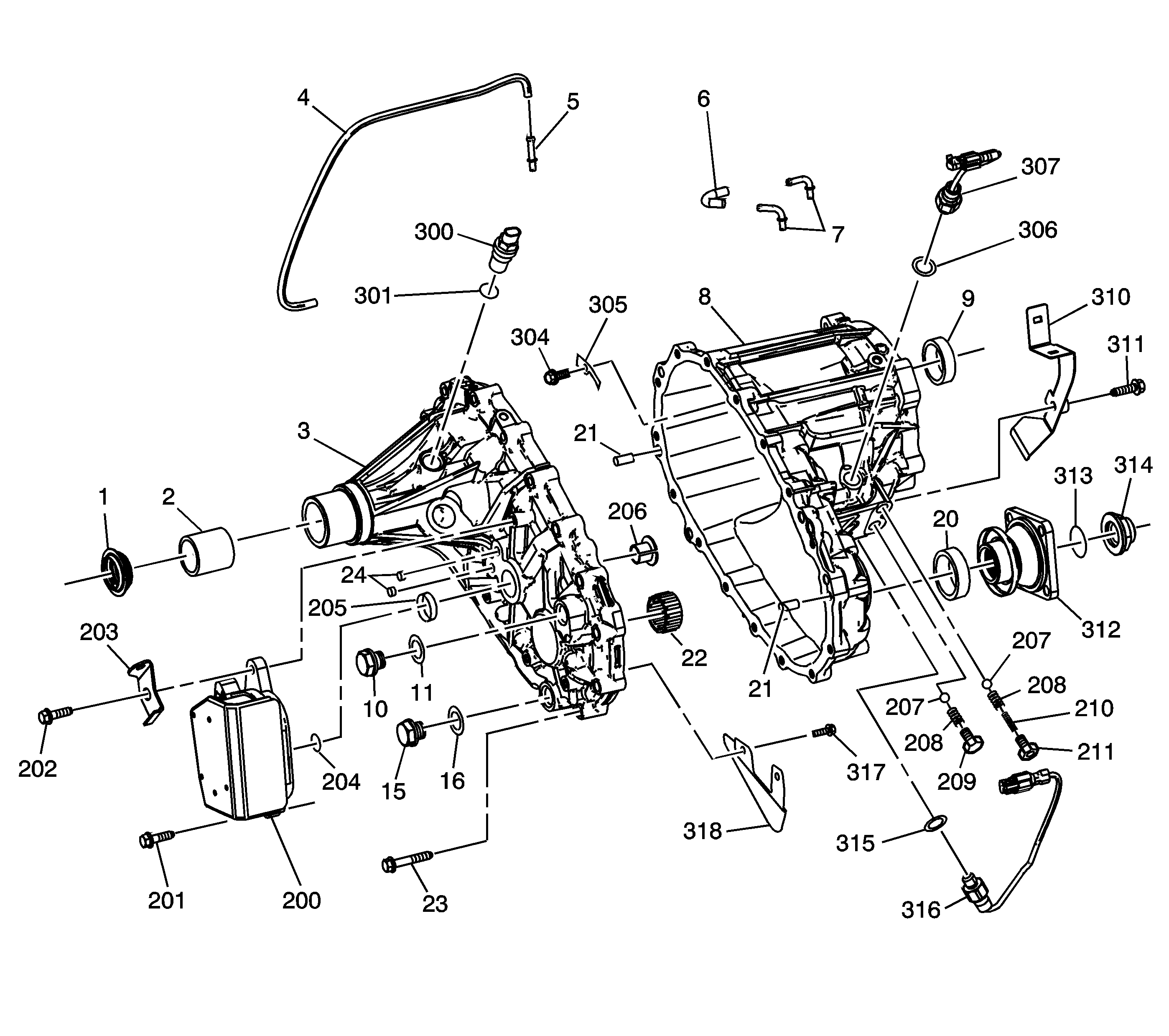
Figure 1:

Case Components


Object Number: 1542649  Size: LF
(1)Rear Output Shaft Seal
(2)Rear Bushing
(3)Rear Case Half
(4)Vent Hose
(5)Vent Hose Pipe
(6)Breather Hose
(7)Breather Hose Pipe
(8)Front Case Half
(9)Input Shaft Seal
(10)Oil Fill Plug
(11)Oil Fill Plug Gasket
(15)Oil Drain Plug
(16)Oil Drain Plug Gasket
(20)Front Output Shaft Seal
(21)Location Pin
(21)Location Pin
(22)Front Output Shaft Rear Bearing
(23)Case Half Bolt
(24)Shift Shaft Plug
(200)Actuator Assembly
(201)Actuator Assembly Bolt
(202)O2 Sensor Wiring Harness Bracket Bolt
(203)O2 Sensor Wiring Harness Bracket
(204)Actuator Assembly O-Ring Seal
(205)Control Actuator Shaft Seal
(206)Control Actuator Shaft Bushing
(207)Shift Shaft Detent Ball
(207)Shift Shaft Detent Ball
(208)Shift Shaft Detent Spring
(208)Shift Shaft Detent Spring
(209)Shift Shaft Detent Plug
(210)Shift Shaft Detent Spring
(211)Shift Shaft Detent Plug
(300)Vehicle Speed Sensor
(301)Vehicle Speed Sensor O-Ring Seal
(304)Breather Baffle Bolt
(305)Breather Baffle
(306)Transfer Case NEUTRAL Switch Gasket
(307)Transfer Case NEUTRAL Switch
(310)Switch Connector Bracket
(311)Switch Connector Bracket Bolt
(312)Front Output Yoke Flange
(313)Yoke Flange O-Ring Seal
(314)Yoke Flange Nut
(315)2/4 Indicator Switch Gasket
(316)2/4 Indicator Switch
(317)Oil Deflector Bolt
(318)Oil Deflector
Figure 2:

Internal Components


Object Number: 925214  Size: LF
(100)High/Low Planetary Carrier Assembly
(101)Planetary Carrier Low Gear Retaining Ring
(102)Planetary Carrier Low Gear
(103)Rear Output Shaft Front Support Bearing
(104)Input Shaft Plug
(105)Input Shaft
(106)Input Shaft Thrust Bearing
(107)Pinion Gear Thrust Washer
(107)Pinion Gear Thrust Washer
(108)Pinion Gear
(109)Pinion Gear Bearing
(109)Pinion Gear Bearing
(110)Pinion Gear Shaft Spacer
(111)Pinion Gear Shaft
(112)Planetary Carrier
(113)Input Shaft Bearing
(114)Planetary Carrier Bearing
(115)Planetary Carrier Bearing Retaining Ring
(116)Annulus Gear Retaining Ring
(117)Annulus Gear
(118)Annulus Gear Dampener
(119)Carrier Bearing Outer Retaining Ring
(120)Drive Chain
(121)Drive Sprocket Retaining Ring
(122)Drive Sprocket Thrust Washer
(123)Drive Sprocket
(124)Rear Output Shaft
(125)Front Output Shaft Front Bearing
(126)Front Output Shaft Front Bearing Retaining Ring
(127)Front Output Shaft
(128)Rear Output Shaft Retaining Ring
(129)Speed Sensor Reluctor Wheel
(130)Rear Output Shaft Bearing
(131)Rear Output Shaft Bearing Retaining Ring
(132)Oil Pump Retaining Ring
(140)Oil Pump Assembly
(141)Oil Pump Case Screw
(142)Oil Pump Rear Case
(143)Oil Pump Gear
(144)Oil Pump Rotor
(145)Oil Pump Front Case
(146)Oil Pump Screen Bolt
(147)Oil Pump Screen
(148)Oil Pump Suction Hose Clamp
(148)Oil Pump Suction Hose Clamp
(149)Oil Pump Suction Hose
(220)2/4 Wheel Drive Synchronizer Assembly
(221)Synchronizer Inner Ring
(222)Synchronizer Outer Ring
(223)Synchronizer Blocking Ring
(224)Synchronizer Sleeve
(225)Synchronizer Insert Spring
(225)Synchronizer Insert Spring
(226)Synchronizer Insert
(227)Synchronizer Hub
(228)Synchronizer Assembly Retaining Ring
(230)High/Low Range Sleeve
(240)2/4 Wheel Drive Shift Block Pin
(241)2/4 Wheel Drive Shift Block
(242)2/4 Wheel Drive Shift Shaft Spring
(243)2/4 Wheel Drive Shift Fork
(244)2/4 Wheel Drive Shift Shaft
(245)2/4 Wheel Drive Shift Fork Retaining Ring
(246)2/4 Wheel Drive Shift Fork Roller
(250)High/Low Shift Shaft
(251)High/Low Shift Fork Retaining Ring
(252)High/Low Shift Shaft Spring Seat
(253)High/Low Shift Shaft Spring
(254)High/Low Shift Block Collar
(255)High/Low Shift Fork Roller
(256)High/Low Shift Block
(257)High/Low Shift Block Retaining Ring
(258)High/Low Shift Fork
(259)High/Low Shift Fork Pin
(261)Control Actuator Shaft
(262)Control Actuator Cam