GM Service Manual Online
For 1990-2009 cars only
Makes
🢒
Cadillac
🢒
2006
🢒
Escalade EXT
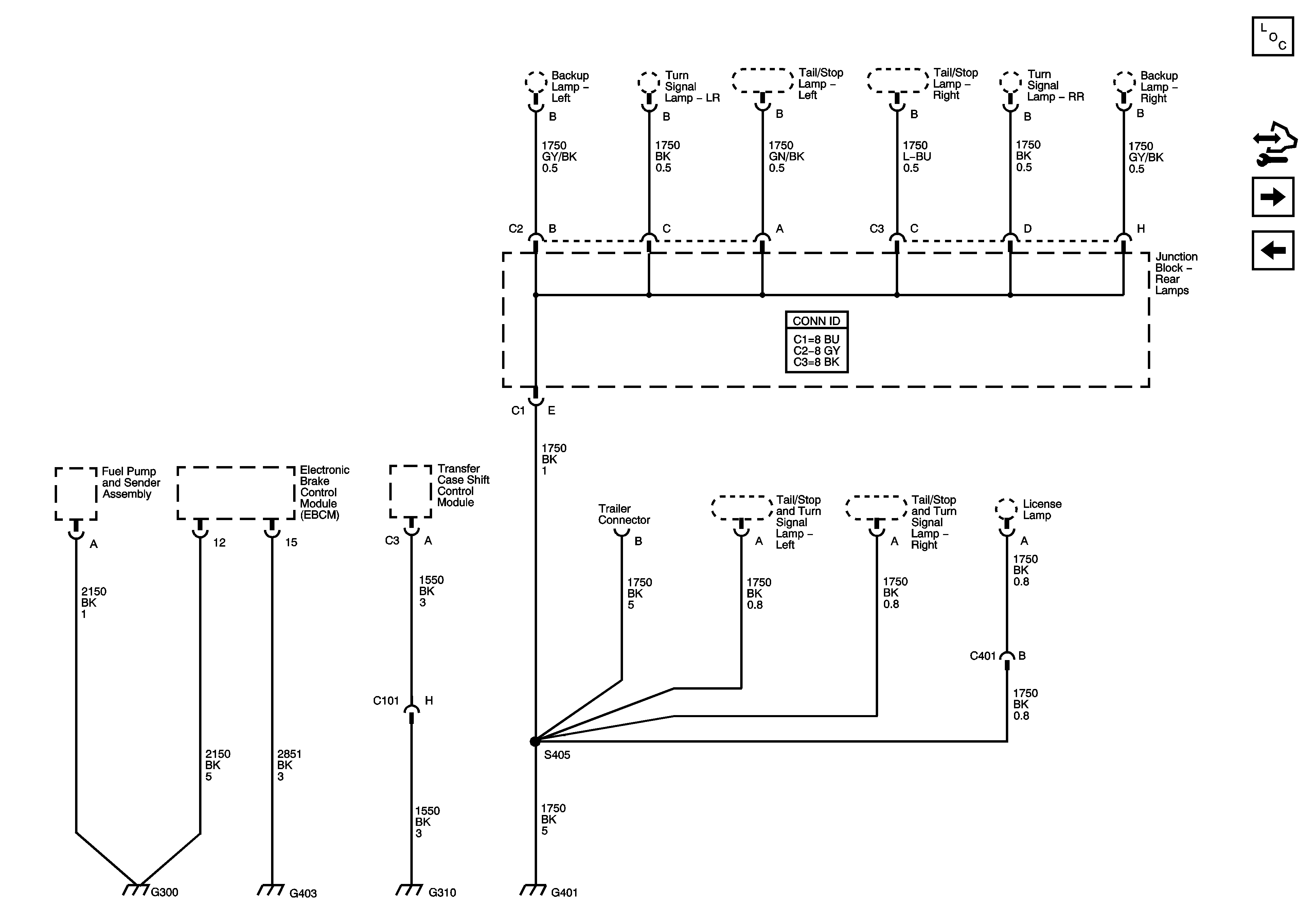
🢒 G300, G310, G401, and G403
G300, G310, G401, and G403
G300, G310, G401, and G403
Master Electrical Component List
Control Module References
G320 (SUT)
G302, G304, and G306