GM Service Manual Online
For 1990-2009 cars only
Makes
🢒
Cadillac
🢒
2006
🢒
Escalade EXT
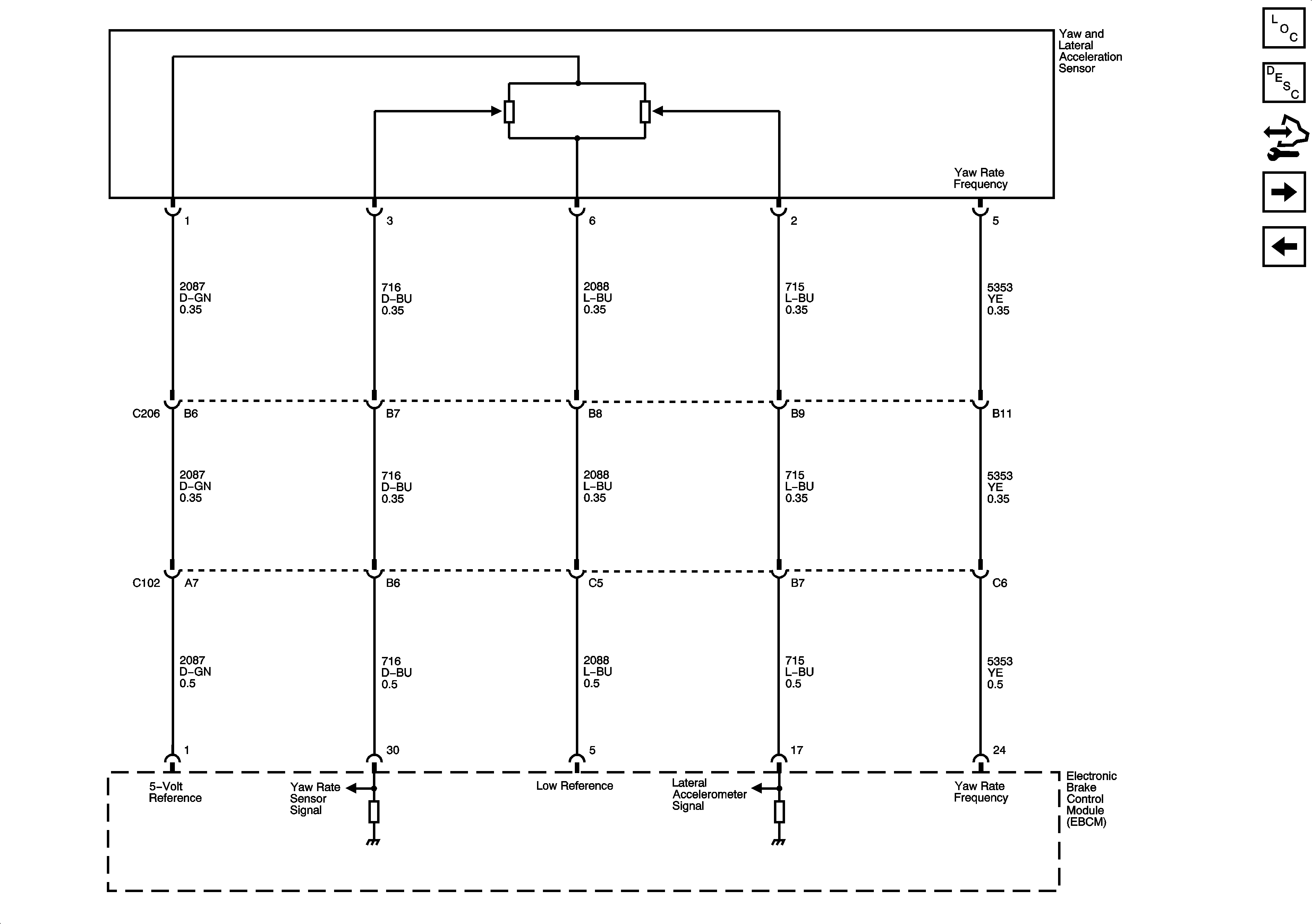
🢒 Yaw and Lateral Acceleration Sensor Inputs - w/ JL4
Yaw and Lateral Acceleration Sensor Inputs - w/ JL4
Yaw and Lateral Acceleration Sensor Inputs - wJL4
Master Electrical Component List
ABS Description and Operation (W/JL4)
Control Module References
Steering Wheel Speed/Position Sensor Inputs - w/ JL4
Wheel Speed Sensors - w/ JL4