GM Service Manual Online
For 1990-2009 cars only
Makes
🢒
Cadillac
🢒
2006
🢒
Escalade EXT
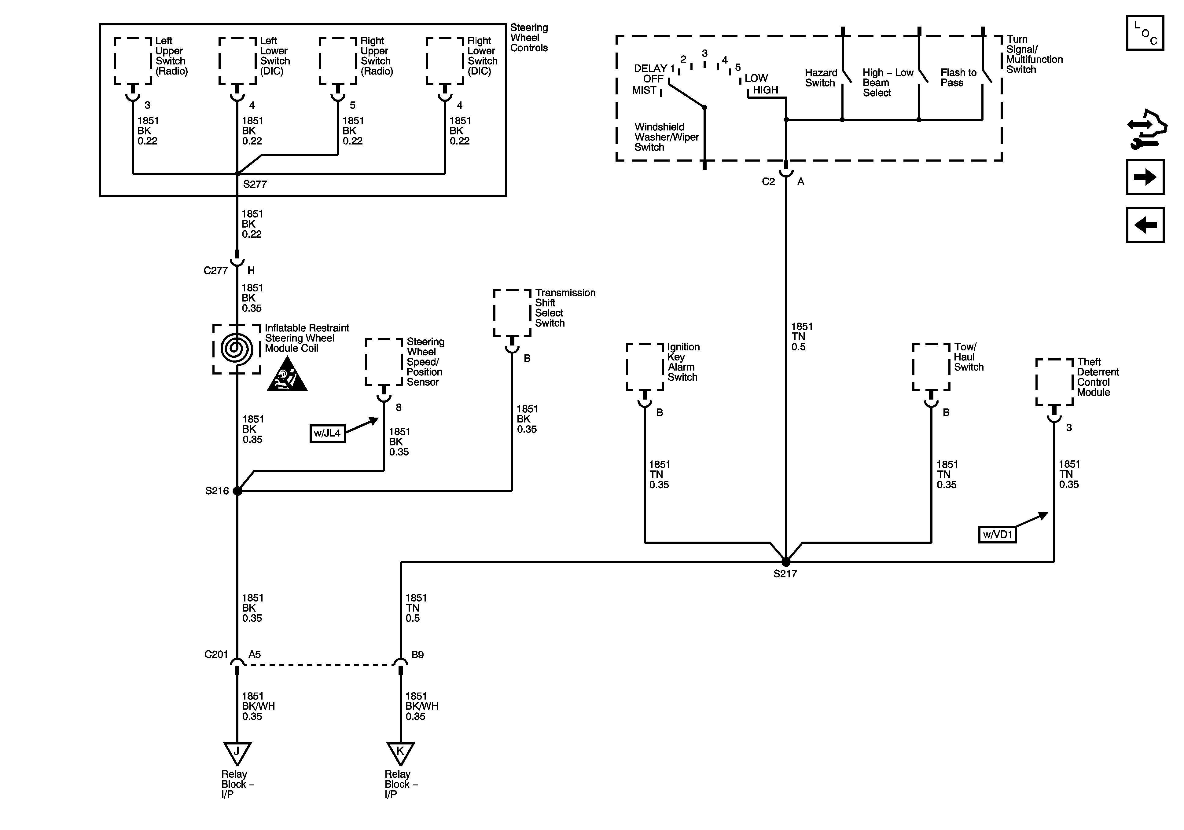
🢒 G2033 of 3
G2033 of 3
G203 3 of 3
Master Electrical Component List
Control Module References
G304 and G305
G203 2 of 3
Power and Grounding Schematic Icons
G203 2 of 3