GM Service Manual Online
For 1990-2009 cars only
Makes
🢒
Cadillac
🢒
2006
🢒
Escalade EXT
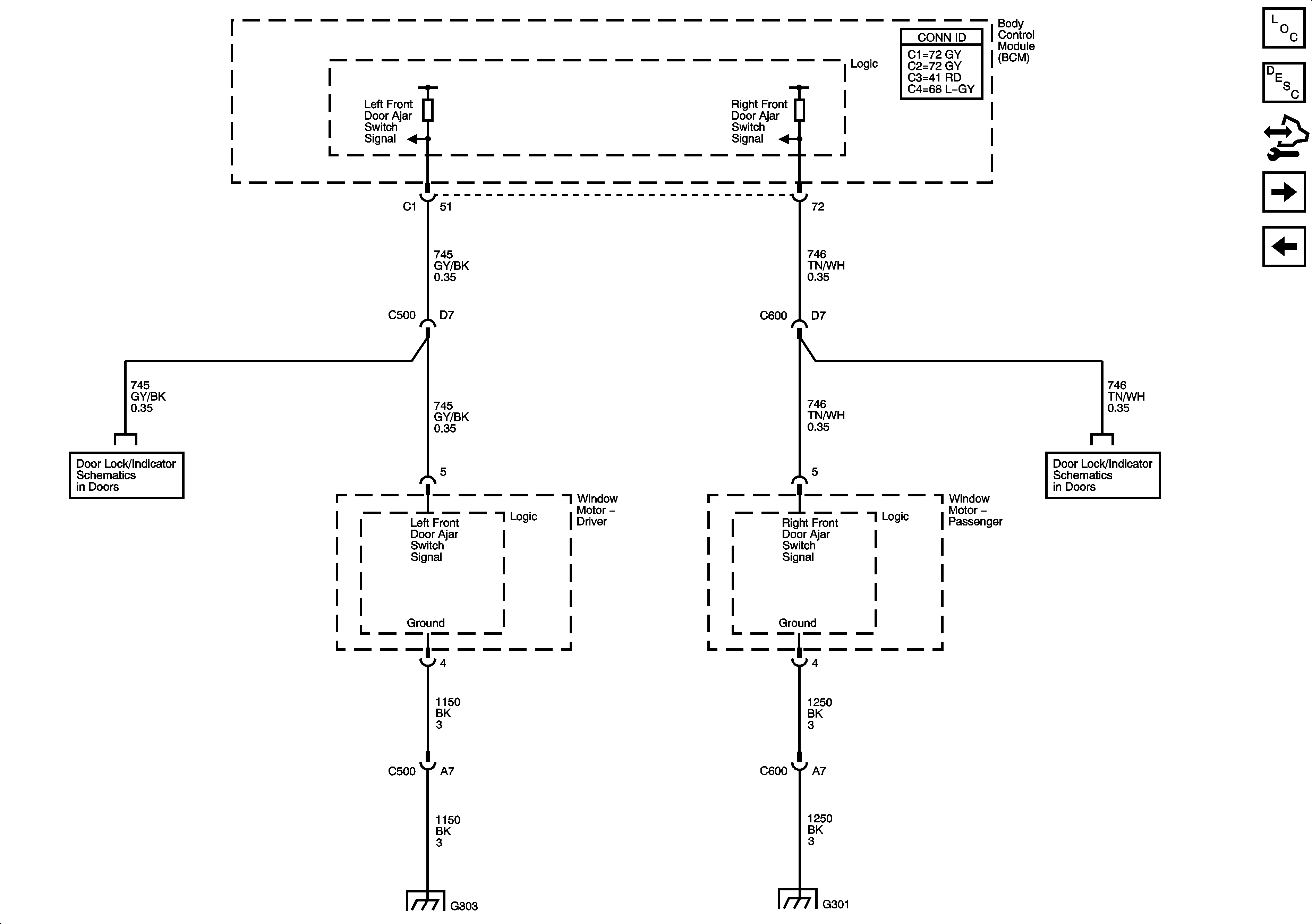
🢒 Ajar Switches - Coupe/Convertible
Ajar Switches - Coupe/Convertible
Ajar Switches - Coupe/Convertible
Master Electrical Component List
Power Windows Description and Operation
Control Module References
Sedan
Door Ajar Indicators
Door Ajar Indicators
G303
G301