GM Service Manual Online
For 1990-2009 cars only

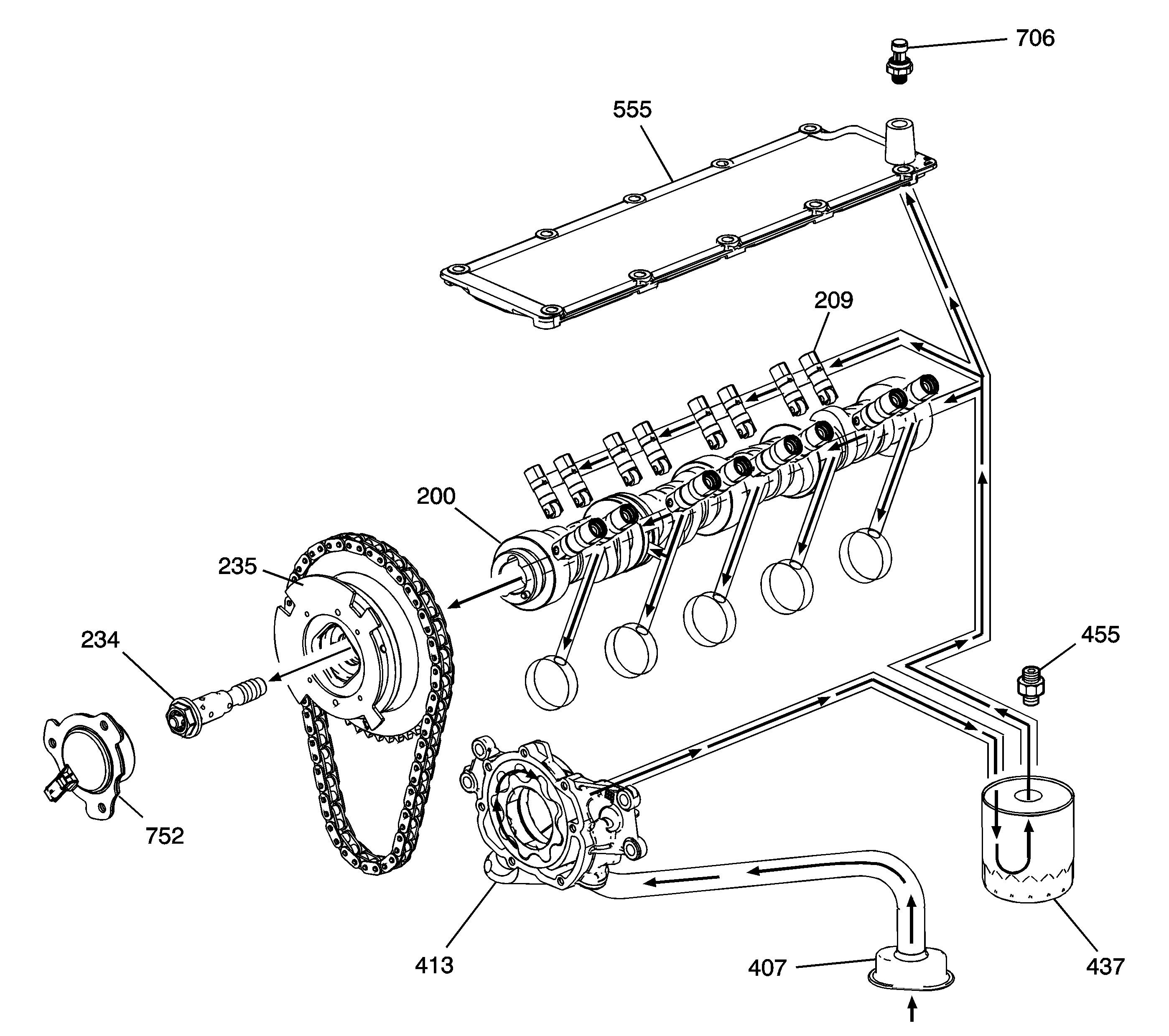
Lubrication Description RPO LY2


Object Number: 1658338  Size: LF
(200)Camshaft
(205)Camshaft Sprocket
(209)Valve Lifter - Non-Active Fuel Management
(407)Oil Pump Screen
(413)Oil Pump
(437)Oil Filter
(455)Oil Pressure Relief Valve
(555)Valley Cover
(706)Oil Pressure Sensor

Engine lubrication is supplied by a gerotor type oil pump assembly. The oil pump is mounted on the front of the engine block and driven directly by the crankshaft sprocket. The pump gears rotate and draw oil from the oil pan sump through a pick-up screen and pipe. The oil is pressurized as it passes through the pump and is sent through the engine block lower oil gallery. Contained within the oil pump assembly is a pressure relief valve that maintains oil pressure within a specified range.

Pressurized oil is directed through the engine block lower oil gallery to the full flow oil filter where harmful contaminants are removed. A bypass valve is incorporated into the oil filter, which permits oil flow in the event the filter becomes restricted. A second valve, the oil pressure relief valve is incorporated into the oil pan. The oil pressure relief valve limits oil pressure directed to the upper oil galleries and oil manifold assembly to 379-517 kPa (55-75 psi) maximum. When main oil pressure exceeds 379 kPa (55 psi), the oil pressure relief valve exhausts excess oil to the sump.

Oil is then directed from the filter to the upper main oil galleries. Oil from the left upper oil gallery is directed to the crankshaft and camshaft bearings. Oil that has entered both the upper main oil galleries also pressurizes the valve lifter assemblies and is then pumped through the pushrods to lubricate the valve rocker arms and valve stems. Oil returning to the pan is directed by the crankshaft oil deflector. The oil pressure sensor is located at the top rear of the engine.

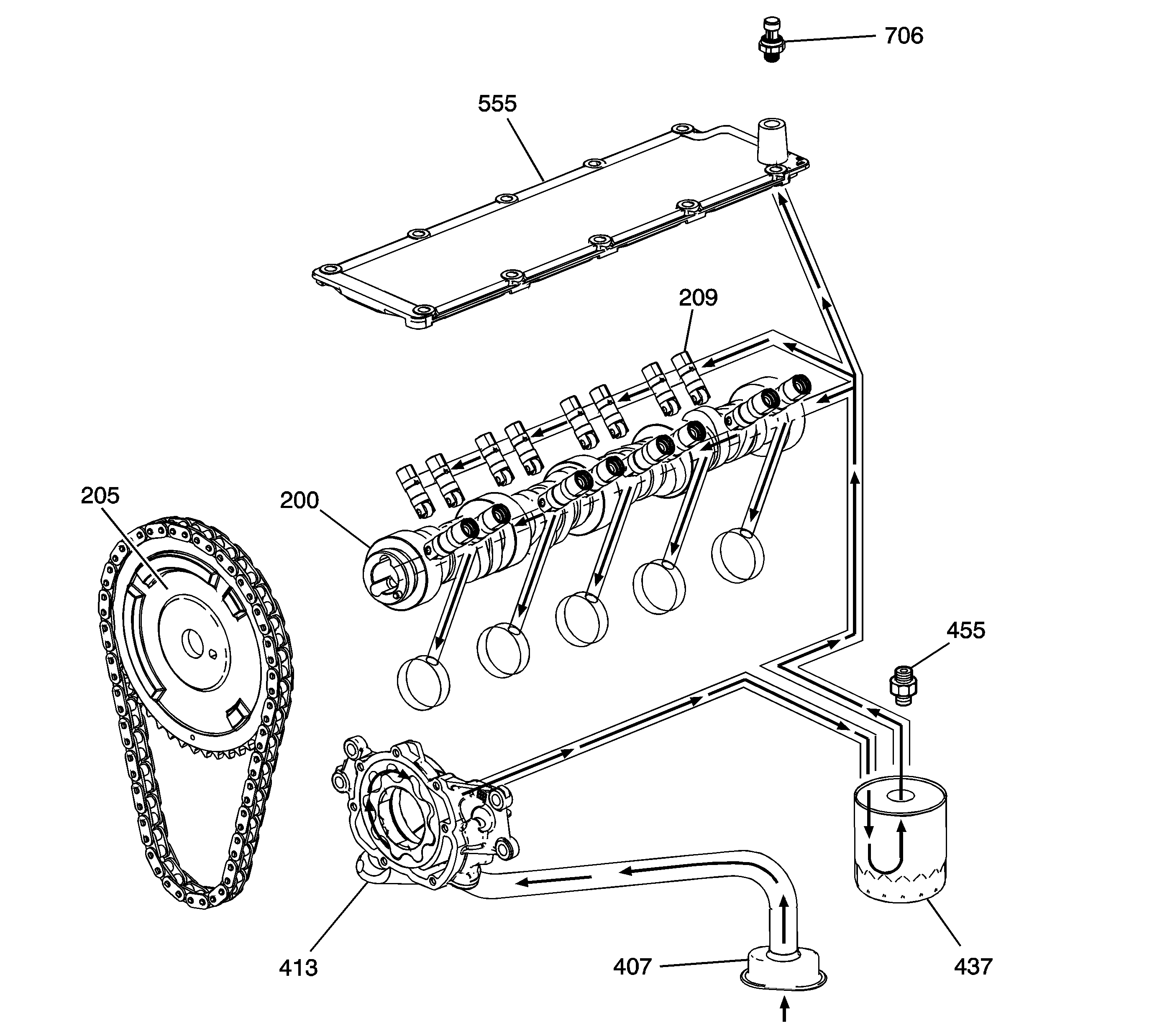
Lubrication Description RPO LY6/L92


Object Number: 1658341  Size: LF
(200)Camshaft
(209)Valve Lifter - Non-Active Fuel Management
(234)Camshaft Position (CMP) Actuator Solenoid Valve
(235)CMP Actuator
(407)Oil Pump Screen
(413)Oil Pump
(437)Oil Filter
(455)Oil Pressure Relief Valve
(555)Valley Cover
(706)Oil Pressure Sensor
(752)CMP Magnet

Engine lubrication is supplied by a gerotor type oil pump assembly. The oil pump is mounted on the front of the engine block and driven directly by the crankshaft sprocket. The pump gears rotate and draw oil from the oil pan sump through a pick-up screen and pipe. The oil is pressurized as it passes through the pump and is sent through the engine block lower oil gallery. Contained within the oil pump assembly is a pressure relief valve that maintains oil pressure within a specified range.

Pressurized oil is directed through the engine block lower oil gallery to the full flow oil filter where harmful contaminants are removed. A bypass valve is incorporated into the oil filter, which permits oil flow in the event the filter becomes restricted. A second valve, the oil pressure relief valve is incorporated into the oil pan. The oil pressure relief valve limits oil pressure directed to the upper oil galleries to 379-517 kPa (55-75 psi) maximum. When main oil pressure exceeds 379 kPa (55 psi), the oil pressure relief valve exhausts excess oil to the sump.

Oil is then directed from the filter to the upper main oil galleries. Oil from the left upper oil gallery is directed to the crankshaft and camshaft bearings. Oil that has entered both the upper main oil galleries also pressurizes the valve lifter assemblies and is then pumped through the pushrods to lubricate the valve rocker arms and valve stems.

An oil passage at camshaft bearing location 2 permits oil flow into the center of the camshaft. Oil enters the camshaft exiting at the front and into the camshaft position (CMP) actuator solenoid valve. The CMP valve spool position is controlled by the engine control module  (ECM) and CMP magnet (752). When commanded by the ECM, the CMP magnet repositions the CMP actuator solenoid valve spool directing pressurized oil into the CMP actuator to control valve timing. Refer to Camshaft Actuator System Description .

Oil returning to the pan is directed by the crankshaft oil deflector. The oil pressure sensor is located at the top rear of the engine.

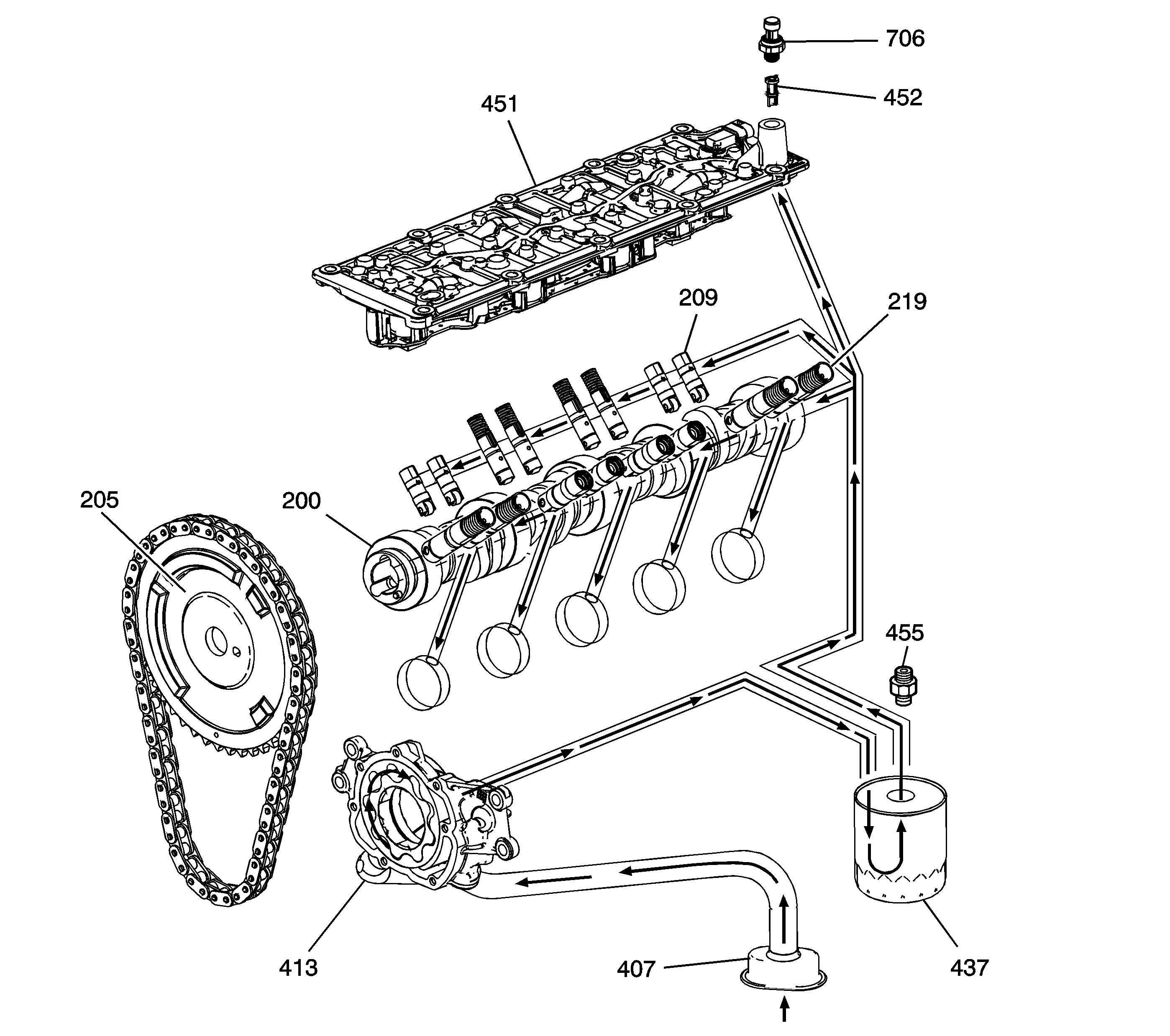
Lubrication Description RPO LC9/LY5/LMG


Object Number: 1658336  Size: LF
(200)Camshaft
(205)Camshaft Sprocket
(209)Valve Lifter - Non-Active Fuel Management
(219)Valve Lifter - Active Fuel Management
(407)Oil Pump Screen
(413)Oil Pump
(437)Oil Filter
(451)Valve Lifter Oil Manifold
(452)Valve Lifter Oil Filter
(455)Active Fuel Management Oil Pressure Relief Valve
(706)Oil Pressure Sensor

Engine lubrication is supplied by a gerotor type oil pump assembly. The oil pump is mounted on the front of the engine block and driven directly by the crankshaft sprocket. The pump gears rotate and draw oil from the oil pan sump through a pick-up screen and pipe. The oil is pressurized as it passes through the pump and is sent through the engine block lower oil gallery. Contained within the oil pump assembly is a pressure relief valve that maintains oil pressure within a specified range.

Pressurized oil is directed through the engine block lower oil gallery to the full flow oil filter where harmful contaminants are removed. A bypass valve is incorporated into the oil filter, which permits oil flow in the event the filter becomes restricted. A second valve, the active fuel management oil pressure relief valve is incorporated into the oil pan. The active fuel management oil pressure relief valve limits oil pressure directed to the upper oil galleries and valve lifter oil manifold assembly to 379-517 kPa (55-75 psi) maximum. When main oil pressure exceeds 379 kPa (55 psi), the oil pressure relief valve exhausts excess oil to the sump.

Oil is then directed from the filter to the upper main oil galleries and the valve lifter oil manifold assembly. Oil from the left upper oil gallery is directed to the crankshaft and camshaft bearings. Oil that has entered both the upper main oil galleries also pressurizes the valve lifter assemblies and is then pumped through the pushrods to lubricate the valve rocker arms and valve stems. Oil returning to the pan is directed by the crankshaft oil deflector. The oil pressure sensor is located at the top rear of the engine.

With active fuel management activated, the engine control module (ECM) commands the 4 solenoids to open, directing oil through the engine block oil galleries to the intake and exhaust valve lifters for cylinders 1, 4, 6, and 7. Refer to Cylinder Deactivation (Active Fuel Management) System Description .

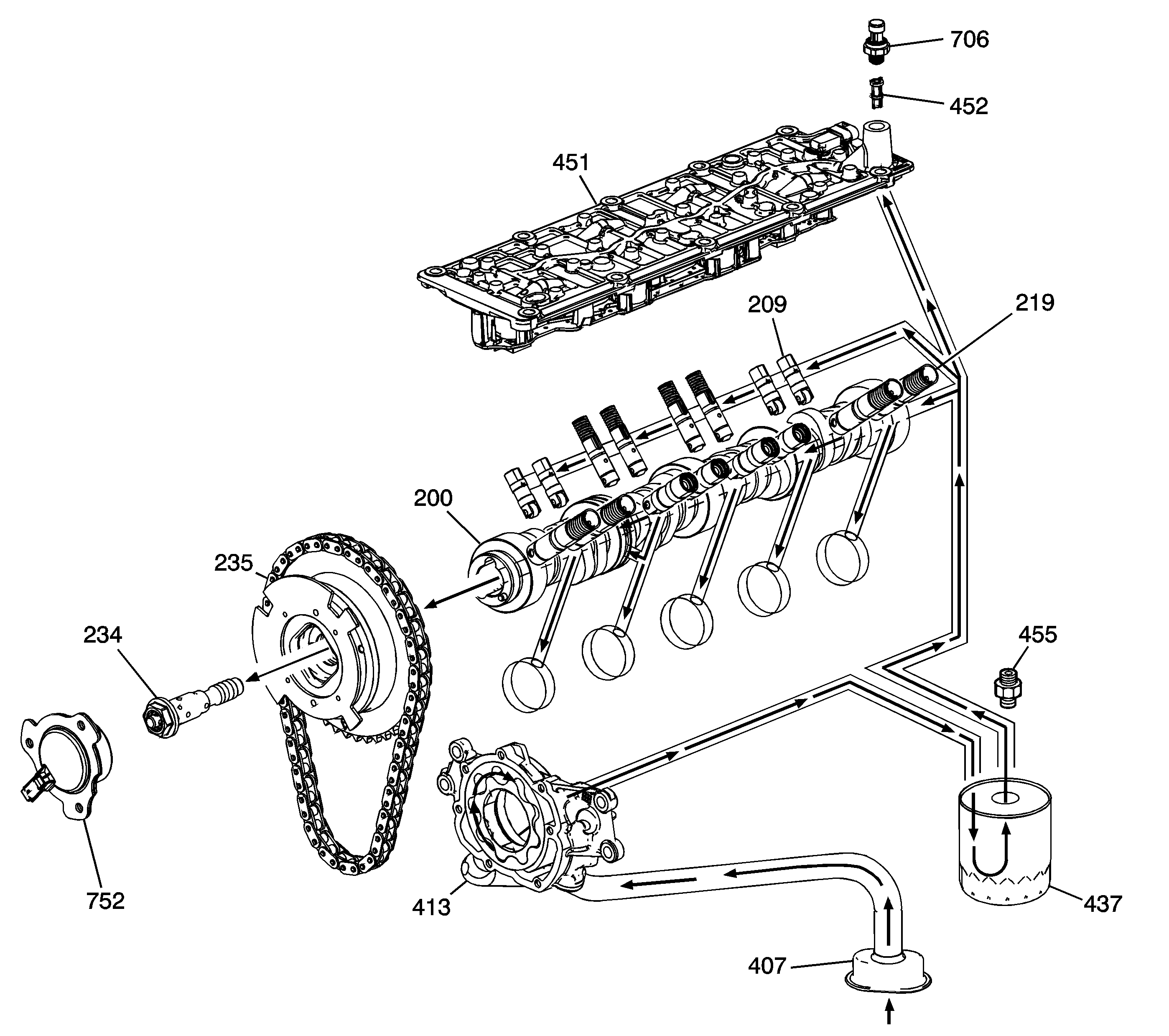
Lubrication Description RPO L76


Object Number: 1658332  Size: LF
(200)Camshaft
(209)Valve Lifter - Non-Active Fuel Management
(219)Valve Lifter - Active Fuel Management
(234)Camshaft Position (CMP) Actuator Solenoid Valve
(235)CMP Actuator
(407)Oil Pump Screen
(413)Oil Pump
(437)Oil Filter
(451)Valve Lifter Oil Manifold
(452)Valve Lifter Oil Filter
(455)Active Fuel Management Oil Pressure Relief Valve
(706)Oil Pressure Sensor
(752)CMP Magnet

Engine lubrication is supplied by a gerotor type oil pump assembly. The oil pump is mounted on the front of the engine block and driven directly by the crankshaft sprocket. The pump gears rotate and draw oil from the oil pan sump through a pick-up screen and pipe. The oil is pressurized as it passes through the pump and is sent through the engine block lower oil gallery. Contained within the oil pump assembly is a pressure relief valve that maintains oil pressure within a specified range.

Pressurized oil is directed through the engine block lower oil gallery to the full flow oil filter where harmful contaminants are removed. A bypass valve is incorporated into the oil filter, which permits oil flow in the event the filter becomes restricted. A second valve, the active fuel management oil pressure relief valve is incorporated into the oil pan. The active fuel management oil pressure relief valve limits oil pressure directed to the upper oil galleries and valve lifter oil manifold assembly to 379-517 kPa (55-75 psi) maximum. When main oil pressure exceeds 379 kPa (55 psi), the oil pressure relief valve exhausts excess oil to the sump.

Oil is then directed from the filter to the upper main oil galleries and the valve lifter oil manifold assembly. Oil from the left upper oil gallery is directed to the crankshaft and camshaft bearings. Oil that has entered both the upper main oil galleries also pressurizes the valve lifter assemblies and is then pumped through the pushrods to lubricate the valve rocker arms and valve stems. Oil returning to the pan is directed by the crankshaft oil deflector. The oil pressure sensor is located at the top rear of the engine.

An oil passage at camshaft bearing location 2 permits oil flow into the center of the camshaft. Oil enters the camshaft exiting at the front and into the camshaft position (CMP) actuator solenoid valve. The CMP valve spool position is controlled by the engine control module (ECM) and CMP magnet. When commanded by the ECM, the CMP magnet repositions the CMP actuator solenoid valve spool directing pressurized oil into the CMP actuator to control valve timing. Refer to Camshaft Actuator System Description .

With active fuel management activated, the ECM commands the 4 solenoids to open, directing oil through the engine block oil galleries to the intake and exhaust valve lifters for cylinders 1, 4, 6, and 7.

Lubrication Description RPO L92

First Design Engines with Active Fuel Management Components


Object Number: 1658332  Size: LF
(200)Camshaft
(209)Valve Lifter - Non-Active Fuel Management
(219)Valve Lifter - Active Fuel Management
(234)Camshaft Position (CMP) Actuator Solenoid Valve
(235)CMP Actuator
(407)Oil Pump Screen
(413)Oil Pump
(437)Oil Filter
(451)Valve Lifter Oil Manifold
(452)Valve Lifter Oil Filter
(455)Active Fuel Management Oil Pressure Relief Valve
(706)Oil Pressure Sensor
(752)CMP Magnet

Engine lubrication is supplied by a gerotor type oil pump assembly. The oil pump is mounted on the front of the engine block and driven directly by the crankshaft sprocket. The pump gears rotate and draw oil from the oil pan sump through a pick-up screen and pipe. The oil is pressurized as it passes through the pump and is sent through the engine block lower oil gallery. Contained within the oil pump assembly is a pressure relief valve that maintains oil pressure within a specified range.

Pressurized oil is directed through the engine block lower oil gallery to the full flow oil filter where harmful contaminants are removed. A bypass valve is incorporated into the oil filter, which permits oil flow in the event the filter becomes restricted. A second valve, the active fuel management oil pressure relief valve is incorporated into the oil pan. The active fuel management oil pressure relief valve limits oil pressure directed to the upper oil galleries and valve lifter oil manifold assembly to 379-517 kPa (55-75 psi) maximum. When main oil pressure exceeds 379 kPa (55 psi), the oil pressure relief valve exhausts excess oil to the sump.

Oil is then directed from the filter to the upper main oil galleries and the valve lifter oil manifold assembly. Oil from the left upper oil gallery is directed to the crankshaft and camshaft bearings. Oil that has entered both the upper main oil galleries also pressurizes the valve lifter assemblies and is then pumped through the pushrods to lubricate the valve rocker arms and valve stems. Oil returning to the pan is directed by the crankshaft oil deflector. The oil pressure sensor is located at the top rear of the engine.

An oil passage at camshaft bearing location 2 permits oil flow into the center of the camshaft. Oil enters the camshaft exiting at the front and into the CMP actuator solenoid valve. The CMP valve spool position is controlled by the engine control module (ECM) and CMP magnet. When commanded by the ECM, the CMP magnet repositions the CMP actuator solenoid valve spool directing pressurized oil into the CMP actuator to control valve timing. Refer to Camshaft Actuator System Description .

Active fuel management hardware is present in first design L92 engines. The system is inactive for the 2007 model year.

Second Design Engines without Active Fuel Management Components


Object Number: 1658341  Size: LF
(200)Camshaft
(209)Valve Lifter - Non-Active Fuel Management
(234)Camshaft Position (CMP) Actuator Solenoid Valve
(235)CMP Actuator
(407)Oil Pump Screen
(413)Oil Pump
(437)Oil Filter
(455)Oil Pressure Relief Valve
(555)Valley Cover
(706)Oil Pressure Sensor
(752)CMP Magnet

Engine lubrication is supplied by a gerotor type oil pump assembly. The oil pump is mounted on the front of the engine block and driven directly by the crankshaft sprocket. The pump gears rotate and draw oil from the oil pan sump through a pick-up screen and pipe. The oil is pressurized as it passes through the pump and is sent through the engine block lower oil gallery. Contained within the oil pump assembly is a pressure relief valve that maintains oil pressure within a specified range.

Pressurized oil is directed through the engine block lower oil gallery to the full flow oil filter where harmful contaminants are removed. A bypass valve is incorporated into the oil filter, which permits oil flow in the event the filter becomes restricted. A second valve, the oil pressure relief valve is incorporated into the oil pan. The oil pressure relief valve limits oil pressure directed to the upper oil galleries to 379-517 kPa (55-75 psi) maximum. When main oil pressure exceeds 379 kPa (55 psi), the oil pressure relief valve exhausts excess oil to the sump.

Oil is then directed from the filter to the upper main oil galleries. Oil from the left upper oil gallery is directed to the crankshaft and camshaft bearings. Oil that has entered both the upper main oil galleries also pressurizes the valve lifter assemblies and is then pumped through the pushrods to lubricate the valve rocker arms and valve stems.

An oil passage at camshaft bearing location 2 permits oil flow into the center of the camshaft. Oil enters the camshaft exiting at the front and into the CMP actuator solenoid valve. The CMP valve spool position is controlled by the ECM and CMP magnet (752). When commanded by the ECM, the CMP magnet repositions the CMP actuator solenoid valve spool directing pressurized oil into the CMP actuator to control valve timing. Refer to Camshaft Actuator System Description . Oil returning to the pan is directed by the crankshaft oil deflector. The oil pressure sensor is located at the top rear of the engine.