GM Service Manual Online
For 1990-2009 cars only
Figure 1:

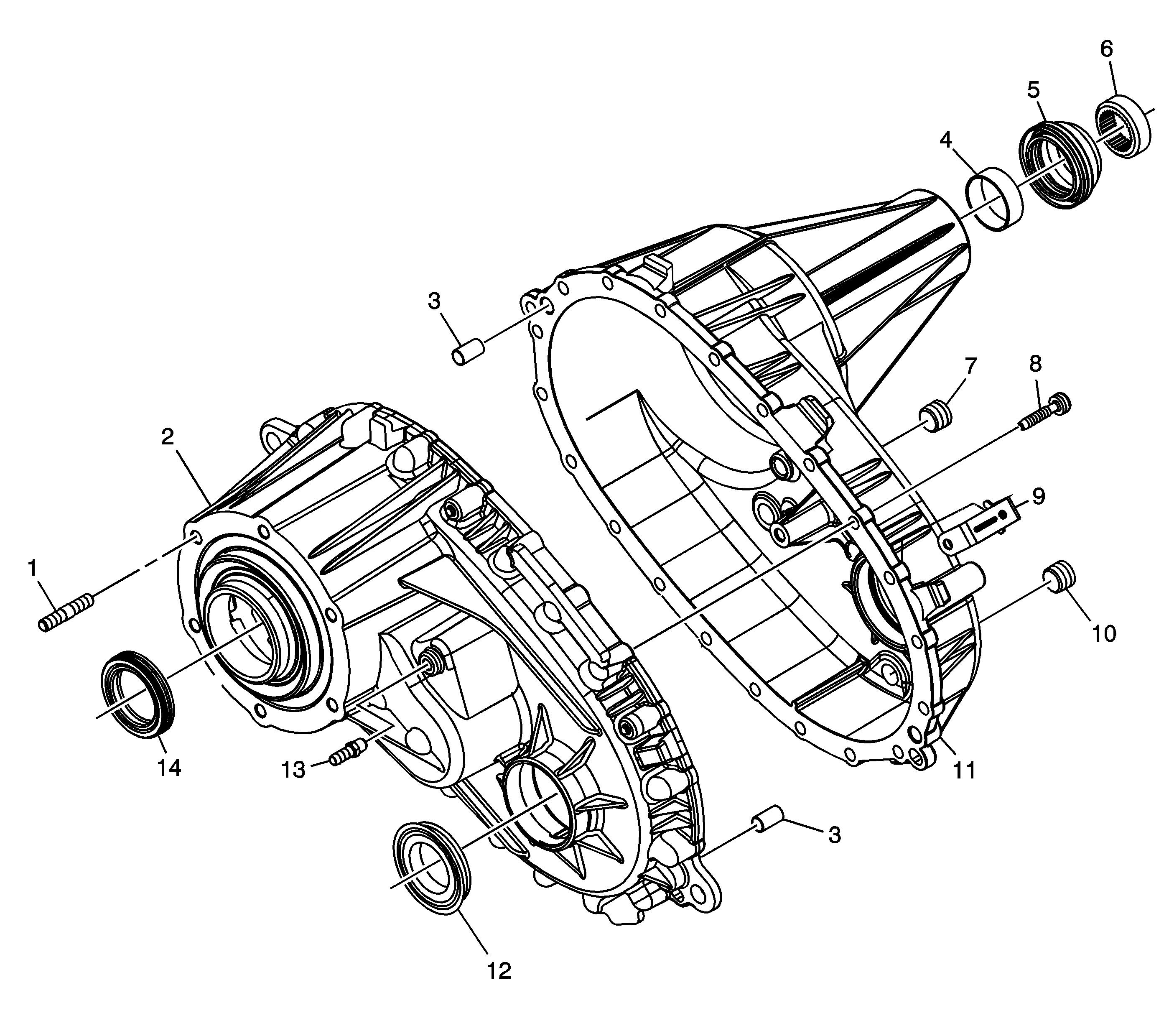
Case Components


Object Number: 1708323  Size: LF
(1)Adapter Stud
(2)Front Case Half
(3)Location Pin
(3)Location Pin
(4)Rear Output Shaft Bushing
(5)Rear Output Shaft Seal
(6)Shipping Seal
(7)Fill Plug
(8)Case Half Bolt
(9)Wiring Harness Bracket
(10)Drain Plug
(11)Rear Case Half
(12)Front Output Shaft Seal
(13)Vent
(14)Input Shaft Seal
Figure 2:

Internal Components


Object Number: 1708324  Size: MF
(1)Input Gear Bearing
(2)Input Shaft
(3)Drive Sprocket Bushing
(4)Drive Sprocket
(5)Drive Chain
(6)Front Sun Gear
(7)Planetary Differential Assembly
(8)Rear Sun Gear Thrust Washer
(9)Rear Sun Gear
(10)Input Shaft Rear Support Bushing
(11)Rear Output Shaft
(12)Rear Output Shaft Bearing Outer Retaining Ring
(13)Rear Output Shaft Bearing
(14)Rear Output Shaft Bearing Retaining Ring
(15)Front Output Shaft Rear Bearing
(16)Driven Sprocket
(17)Front Output Shaft Cup Plug
(18)Front Output Shaft
(19)Front Output Shaft Front Bearing