GM Service Manual Online
For 1990-2009 cars only

Tools Required

    • J 6278 Pitman Shaft Bearing Remover and Installer
    • J 6219 Pitman Shaft Oil Seal Installer
    • J 4245 Internal Snap Ring Pliers

Disassembly Procedure

  1. Remove the steering gear. Refer to Steering Gear Replacement.

  2. Object Number: 740399  Size: SH
  3. Remove the steering gear pitman shaft and housing cover. Refer to Steering Gear Pitman Shaft and Housing Cover Replacement - Off Vehicle.
  4. Remove the pitman arm (4) from the steering gear (1). Refer to Pitman Arm Replacement.
  5. Remove the pitman arm boot (3) from the steering gear housing (1).
  6. Important: Do not score the steering gear housing bore when prying out the seals and washers.

  7. Remove the dust seal (2) from the steering gear housing (1).

  8. Object Number: 412380  Size: SH
  9. Remove the steering gear pitman shaft seal retaining ring (2) from the steering gear housing (1) using pliers J 4245 .

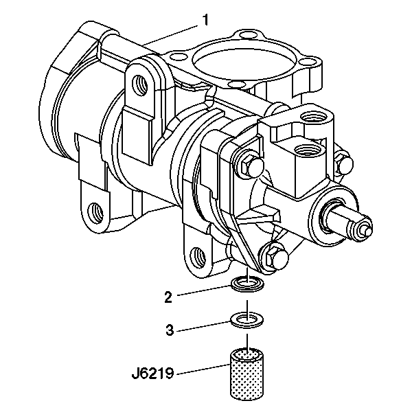
  10. Object Number: 412382  Size: SH
  11. Remove the steering gear pitman shaft washer (3) from the steering gear housing (1).
  12. Pry the steering gear pitman shaft seal (2) from the steering gear housing (1) using a screwdriver.
  13. Inspect the housing for burrs and replace if necessary.

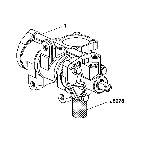
  14. Object Number: 412383  Size: SH
  15. Insert remover/installer J 6278 through the hole in the top of the steering gear housing (1).
  16. Drive out the steering gear pitman shaft bearing (2) from the steering gear housing (1).

Assembly Procedure


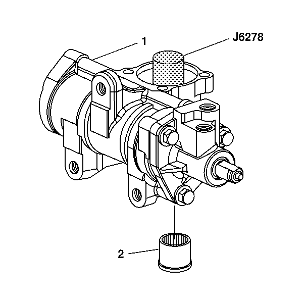
    Object Number: 740400  Size: SH
  1. Install the steering gear pitman shaft bearing into the steering gear housing (1) using remover/installer J 6278 .
  2. Drive the steering gear pitman shaft bearing into the steering gear housing until the shoulder seats properly.

  3. Object Number: 412382  Size: SH
  4. Coat the steering gear pitman shaft seal (2) and steering gear pitman shaft washer (3) with grease.
  5. Install the steering gear pitman shaft seal (2) into the steering gear housing (1) using installer J 6219 .
  6. Install the steering gear pitman shaft washer (3) onto the steering gear housing (1).

  7. Object Number: 412380  Size: SH

    Important: The steering gear pitman shaft seal must not contact the steering gear pitman shaft bearing.

  8. Install the steering gear pitman shaft seal retaining ring (2) into the steering gearing housing (1) using pliers J 4245 .

  9. Object Number: 740399  Size: SH
  10. Coat the dust seal (2) with grease and install it into the steering gear housing (1).
  11. Install the pitman arm boot (3) onto the steering gear housing (1).
  12. Important: Do not install the pitman arm until all components have been installed onto the steering gear housing.

  13. Install the steering gear pitman shaft and housing cover. Refer to Steering Gear Pitman Shaft and Housing Cover Replacement - Off Vehicle.
  14. Install the pitman arm (4) to the steering gear (1). Refer to Pitman Arm Replacement.
  15. Adjust the steering gear pitman arm shaft over center pre-load as needed. Refer to Steering Gear Pitman Shaft Over-Center Preload Adjustment - Off Vehicle.
  16. Install the steering gear. Refer to Steering Gear Replacement.