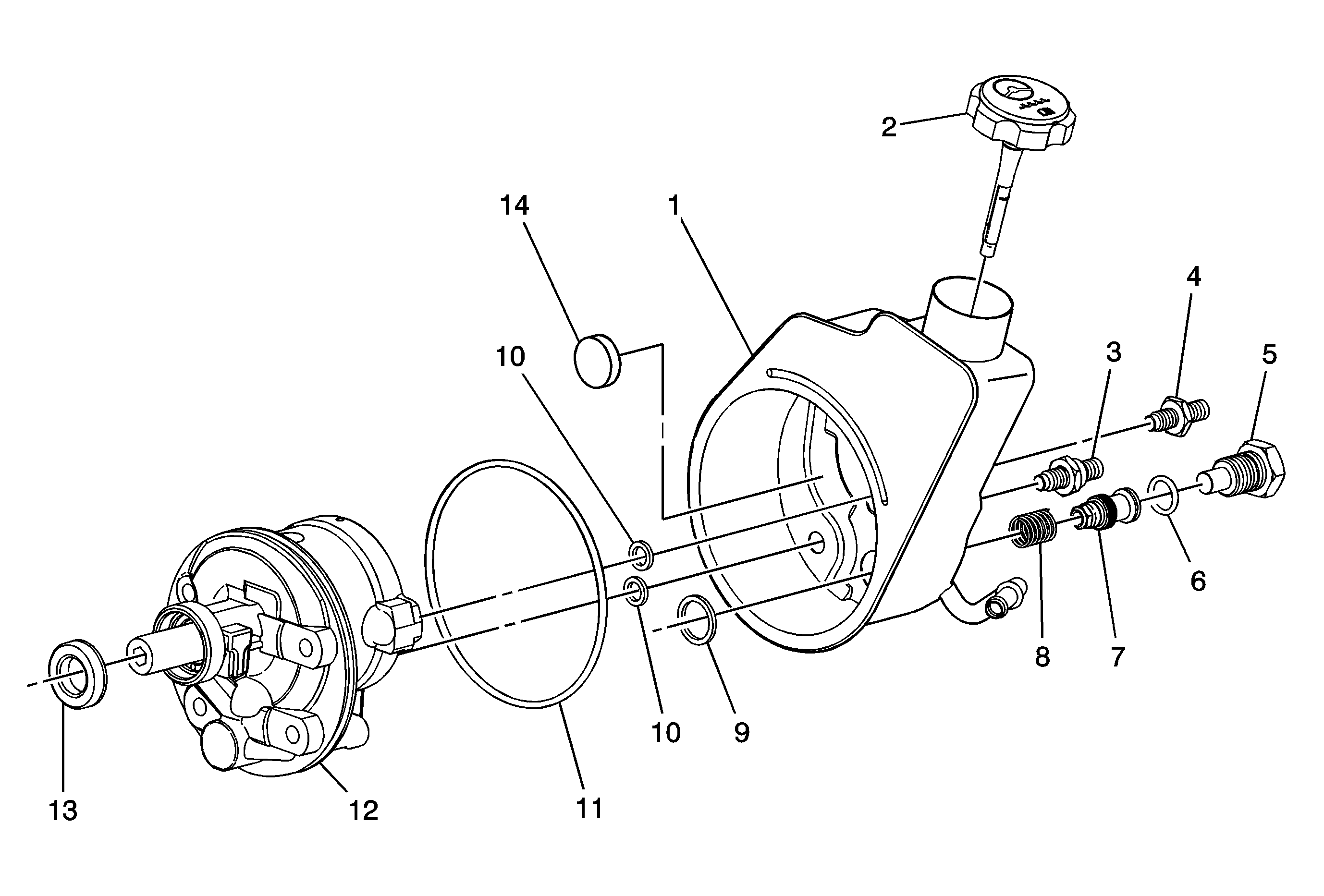
|
| (1) | Power Steering Fluid Reservoir |
| (2) | Power Steering Fluid Reservoir Cap |
| (3) | Power Steering Fluid Reservoir Stud |
| (4) | Power Steering Fluid Reservoir Stud |
| (5) | Power Steering Pump Fitting |
| (6) | Power Steering Pump Fitting Seal |
| (7) | Power Steering Pump Flow Control Valve |
| (8) | Power Steering Pump Flow Control Valve Spring |
| (9) | Power Steering Pump Housing Seal |
| (10) | Power Steering Pump Housing Seals |
| (11) | Power Steering Fluid Reservoir Seal |
| (12) | Power Steering Pump |
| (13) | Power Steering Pump Shaft Seal |
| (14) | Power Steering Fluid Reservoir Magnet |