GM Service Manual Online
For 1990-2009 cars only
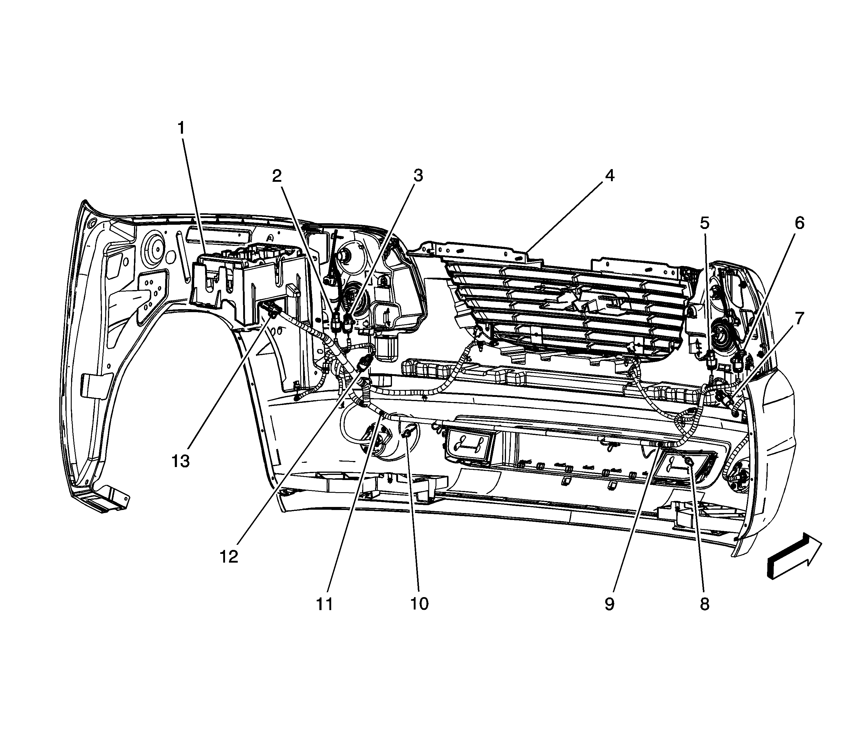
Figure 1:

Front Fascia Harnesses (X88)


Object Number: 1695174  Size: LF
(1)Fuse Block - Underhood
(2)C103
(3)C100
(4)Grill
(5)C106
(6)C105 (T96)
(7)G101
(8)S101
(9)G100
(10)S100
(11)C102 (T96)
Figure 2:

Front Fascia Harnesses (Z75)


Object Number: 1695169  Size: LF
(1)Fuse Block - Underhood
(2)C100
(3)Grill
(4)C104 (T96)
(5)C106
(6)S103
(7)G101
(8)S101
(9)Headlamp Washer Relay (TR2)
(10)G100
(11)C101 (T96)
(12)S102
(13)C103
Figure 3:

Front Fascia Harnesses (Z88)


Object Number: 1695158  Size: LF
(1)Fuse Block - Underhood
(2)C101
(3)C107 (VYU)
(4)Grill
(5)C108 (VYU)
(6)C104
(7)C105 (T96)
(8)G101
(9)S101
(10)G100
(11)S100
(12)C102 (T96)
(13)C103
Figure 4:

Front Axle (NP8)


Object Number: 1695149  Size: LF
(1)Frame
(2)C110
(3)Front Axle Housing
(4)Front Axle Actuator
Figure 5:

Engine Harness - Front


Object Number: 1694888  Size: LF
(1)G103
(2)C111
(3)S105
(4)C109
(5)Fuse Block - Underhood C2
(6)S104
(7)Transmission Control Module (TCM) Connector
(8)Engine Control Module (ECM) C1
(9)C110 (NP8)
(10)Engine Control Module (ECM) C2
(11)G102
(12)C112
Figure 6:

Engine Harness - Rear


Object Number: 1694890  Size: LF
(1)Fuse Block - Underhood C2
(2)C113
(3)S106
(4)Mass Air Flow (MAF) Sensor Sensor Connector
(5)C300
(6)C175
Figure 7:

Ignition Coil Harnesses


Object Number: 1694891  Size: LF
(1)Upper Intake
(2)S107
(3)S108
(4)C111
(5)S109
(6)S111
(7)S110
(8)C113
(9)S112
Figure 8:

Brake Clutch Harness (JF4)


Object Number: 1695155  Size: LF
(1)C205
(2)Dash Panel
(3)Junction Block - Left I/P C7
Figure 9:

Brake Clutch Harness (w/o JF4)


Object Number: 1695153  Size: LF
(1)C205
(2)Dash Panel
Figure 10:

I/P Harness - Engine Compartment (YE9)


Object Number: 1694971  Size: LF
(1)G110
(2)Fuse Block - Underhood C5
(3)Fuse Block - Underhood C4
(4)Stud #2 Terminal
(5)C103
(6)C109
(7)C115
(8)S113
(9)Dash Panel
Figure 11:

I/P Harness - Passenger Compartment (YE9)


Object Number: 1694973  Size: LF
(1)S201
(2)S207
(3)S200
(4)G201
(5)Splice Pack SP200
(6)C205
(7)Junction Block - Left I/P C1
(8)C212
(9)C212
(10)Junction Block - Left I/P C2
(11)S203
(12)S206
(13)C208
(14)Junction Block - Right I/P
(15)C207
(16)Floor Panel
(17)C202
(18)C200
(19)Data Link Connector (DLC)
(20)Fuse Block - I/P C1
(21)C201
Figure 12:

I/P Extension Harness (YE9 without Y91)


Object Number: 2067153  Size: LF
(1)Splice Pack SP201 (2 Or More Of U2K/UK6/UE1)
(2)C203
(3)C204 (U42)
(4)C212
(5)C206 (U42)
(6)C213 (COAX)
(7)C211 (D07)
Figure 13:

I/P Harness - Engine Compartment (Z75 and Y91)


Object Number: 1694972  Size: LF
(1)G110
(2)Fuse Block - Underhood C5
(3)Fuse Block - Underhood C4
(4)C103
(5)C109
(6)C115
(7)C117 (BRS)
(8)Dash Panel
Figure 14:

I/P Harness - Passenger Compartment (Z75 and Y91)


Object Number: 1694969  Size: LF
(1)Splice Pack SP200
(2)G201
(3)S201
(4)S200
(5)C203
(6)C204 (U42)
(7)C205
(8)C201
(9)Junction Block - Left I/P C1
(10)Junction Block - Left I/P C2
(11)S202 (UQ5 and DNU)
(12)S203
(13)S204
(14)S205
(15)C206 (DNU)
(16)C213
(17)C208
(18)Junction Block - Right I/P
(19)C207
(20)C209 (UVC)
(21)C206 (U42)
(22)C210
(23)C211 (D07)
(24)Floor Panel
(25)C202
(26)C200
(27)Junction Block - Left I/P C3
(28)Fuse Block - I/P
Figure 15:

Front HVAC Module


Object Number: 1694908  Size: LF
(1)Air Temperature Actuator - Right
(2)Recirculation Actuator
(3)Junction Block - Right I/P C4
(4)G200
(5)Blower Motor
(6)Air Temperature Sensor - Lower Right (CJ2)
(7)Air Temperature Actuator - Left
(8)Blower Motor Control Module
(9)Air Temperature Sensor - Lower Left (CJ2)
(10)Mode Actuator
Figure 16:

Console Harness (Z75)


Object Number: 1695144  Size: LF
(1)C211
(2)Console Trim
(3)S330
(4)C309
(5)C210
Figure 17:

Console Harness (Y91 and YE9)


Object Number: 1695146  Size: LF
(1)Floor Panel
(2)Console
(3)C309 (Y91)
(4)S330
(5)C211
Figure 18:

Driver Seat Harness (AN3 and KB6)


Object Number: 1694896  Size: LF
(1)S305 (AN3)
(2)Lumbar Motor Inline
(3)Seat Frame
(4)S312
(5)S311 (AN3)
(6)S305 (AG2 w/o AN3)
(7)S310 (AN3)
(8)S309 (AN3)
(9)S307 (KB6)
(10)S308
(11)S306 (AN3)
(12)C303
Figure 19:

Passenger Seat Harness (AN3 and KB6)


Object Number: 1694894  Size: LF
(1)Seat Frame
(2)Lumbar Motor Inline
(3)Lumbar Sensor Inline
(4)S318 (KB6)
(5)S317 (KB6)
(6)C305
(7)S313
(8)S314 (AN3)
(9)S315 (AN3)
(10)S316 (AN3 Except KB6)
Figure 20:

Headliner Harness (Except E52)


Object Number: 1695041  Size: LF
(1)C306 (w/o Y91)
(2)S326
(3)S327
(4)S328
(5)Junction Block - Left I/P C8
(6)Junction Block - Left I/P C9
(7)Junction Block - Left I/P C10
(8)C203
(9)C204 (U42)
(10)C304
Figure 21:

Headliner Harness (Short Wheel Base w/ Y91)


Object Number: 1695038  Size: LF
(1)C306 (w/o Y91)
(2)C403 (E52)
(3)Headliner
(4)S325 (CJ2)
(5)S326
(6)S327
(7)S328
(8)Junction Block - Left I/P C8
(9)C203
(10)C204 (U42)
(11)C304
Figure 22:

Headliner Harness (Short Wheel Base w/ YE9)


Object Number: 1695033  Size: LF
(1)C304
(2)C403 (E52)
(3)Headliner
(4)S325 (CJ2)
(5)S326
(6)S327
(7)S328
(8)Junction Block - Left I/P C10
(9)Junction Block - Left I/P C8
(10)Junction Block - Left I/P C9
(11)C203
Figure 23:

Headliner and Antenna Harnesses (Long Wheel Base)


Object Number: 1695024  Size: LF
(1)C406 (E52)
(2)Headliner
(3)S329 (DNU)
(4)S325 (CJ2)
(5)S326
(6)S327
(7)S328
(8)C203
(9)C204
(10)Junction Block - Left I/P C8
(11)Junction Block - Left I/P C9
(12)Junction Block - Left I/P C10
(13)C213 (U84)
(14)C208 (U84)
(15)C304
(16)C306
(17)C403 (E52) (E52)
Figure 24:

Driver Door Harness


Object Number: 1694868  Size: LF
(1)Door Frame
(2)Fuse Block - I/P Connector
(3)C500 (ASF)
Figure 25:

Passenger Door Harness


Object Number: 1694870  Size: LF
(1)Junction Block - Right I/P C3
(2)Door Frame
(3)C600 (ASF)
Figure 26:

Left Rear Door Harness


Object Number: 1694874  Size: LF
(1)Door Frame
(2)C700
Figure 27:

Right Rear Door Harness


Object Number: 1694876  Size: LF
(1)C800
(2)Door Frame
Figure 28:

Body Harness - Passenger Compartment (Except E52)


Object Number: 1694963  Size: LF
(1)G301
(2)S304 (AG2)
(3)C305
(4)C800
(5)G304
(6)C307
(7)C311
(8)C310
(9)C308
(10)G303
(11)C700
(12)Splice Pack SP300
(13)C303
(14)C275
(15)C500 (ASF)
(16)C202
(17)C200
(18)Junction Block - Left I/P C13
(19)Junction Block - Left I/P C12
(20)Junction Block - Left I/P C11
(21)S303
(22)C309 (Y91)
(23)S302
(24)C600 (ASF)
(25)C207
(26)C209 (UVC)
(27)G302
Figure 29:

Body Harness - Front Compartment (Short Wheel Base)


Object Number: 1694949  Size: LF
(1)C207
(2)G301
(3)G302
(4)C305
(5)C800
(6)G304
(7)C307 (ARS and KA6)
(8)S302
(9)S303
(10)C700
(11)G303
(12)Splice Pack SP300
(13)C303
(14)Fuse Block - I/P C2
(15)Fuse Block - I/P C3
(16)C275
(17)C500 (ASF)
(18)C202
(19)C200
(20)Dash Panel
(21)C309 (Y91)
(22)C600
(23)C209 (UVC)
Figure 30:

Body Harness - Rear Compartment (Short Wheel Base)


Object Number: 1694955  Size: LF
(1)C403 (E52)
(2)C407 (C69)
(3)G402 (C69)
(4)S400
(5)C405 (E52)
(6)C404 (E52)
(7)C408 (E52 w/UD7)
(8)Left Rear Wheel Liner
(9)C308 (ARS and KA6)
(10)C307 (ARS and KA6)
Figure 31:

Body Harness - Front Compartment (Long Wheel Base)


Object Number: 1694938  Size: LF
(1)C600 (ASF)
(2)G302
(3)C305
(4)C800
(5)G304
(6)C307 (ARS and KA6)
(7)C403 (E52)
(8)S302
(9)S303
(10)C308 (ARS and KA6)
(11)G303
(12)C700
(13)Splice Pack SP300
(14)C303
(15)C275
(16)C500 (ASF)
(17)C200
(18)C202
(19)C309 (Y91)
(20)G301
(21)C207
(22)C209 (UVC)
Figure 32:

Body Harness - Rear Compartment (Long Wheel Base)


Object Number: 1694944  Size: LF
(1)C403 (E52)
(2)C408 (E52 w/UD7)
(3)C407 (C69)
(4)G402 (C69)
(5)C406 (LWB w/E52)
(6)S400
(7)C405 (E52)
(8)C404 (E52)
(9)Rear Floor Panel
Figure 33:

Chassis Harness (Except E52)


Object Number: 1694898  Size: LF
(1)Chassis
(2)S331
(3)C310
(4)C140
(5)C412
(6)C409
(7)C411
(8)G400
(9)G401
(10)S301 (Z55 and Z95)
(11)C300
(12)S300
(13)G300
(14)C115
Figure 34:

Chassis Harness (Short Wheel Base)


Object Number: 1694902  Size: LF
(1)C115
(2)Fuse Block - Underhood C3
(3)Stud #1 Terminal
(4)S300
(5)C300
(6)S331
(7)C412
(8)Trailer Connector
(9)C411
(10)G400
(11)G401
(12)G305
(13)S301 (Z55 and Z95)
(14)G300
Figure 35:

Chassis Harness (Long Wheel Base)


Object Number: 1694899  Size: LF
(1)C115
(2)Fuse Block - Underhood C3
(3)C412
(4)Trailer Connector
(5)C411
(6)G400
(7)G401
(8)S331
(9)S301 (Z55 and Z95)
(10)C300
(11)S300
(12)G300
Figure 36:

Rear HVAC Module - SWB w/C69


Object Number: 1694907  Size: LF
(1)C407 (C69)
(2)G402 (C69)
(3)Blower Motor - Auxiliary
(4)Mode Actuator - Auxiliary
(5)Air Temperature Actuator - Auxiliary
(6)Blower Motor Control Module - Auxiliary
(7)Air Temperature Sensor - Lower Auxiliary (CJ2)
Figure 37:

Rear HVAC Module - LWB w/C69


Object Number: 1694906  Size: LF
(1)Mode Actuator - Auxiliary
(2)Blower Motor - Auxiliary
(3)C407 (C69)
(4)G402 (C69)
(5)Blower Motor Control Module - Auxiliary
(6)Air Temperature Actuator - Auxiliary
(7)Air Temperature Sensor - Lower Auxiliary (CJ2)
Figure 38:

Liftgate Harness (E52)


Object Number: 1695151  Size: LF
(1)C405
(2)S900
(3)Rear Window Defogger C2
(4)C900
(5)C901
(6)S904
(7)S903
(8)S902
(9)Rear Window Defogger C1
(10)S901