GM Service Manual Online
For 1990-2009 cars only
Figure 1:

Ambient Air Temperature Sensors


Object Number: 1822407  Size: LF
(1)Radiator Core Support
(2)Ambient Air Temperature Sensor - ISRVM
(3)Ambient Air Temperature Sensor - HVAC (CJ2)
Figure 2:

Right Rear of the Engine Compartment


Object Number: 1714221  Size: LF
(1)Battery
(2)A/C Low Pressure Sensor
(3)A/C Compressor Clutch
(4)A/C Refrigerant Pressure Switch
(5)Mass Air Flow (MAF)/Intake Air Temperature (IAT) Sensor
Figure 3:

Upper Front Air Temperature Sensors (CJ2)


Object Number: 1823473  Size: LF
(1)Air Temperature Sensor - Upper Left
(2)Air Temperature Sensor - Upper Right
Figure 4:

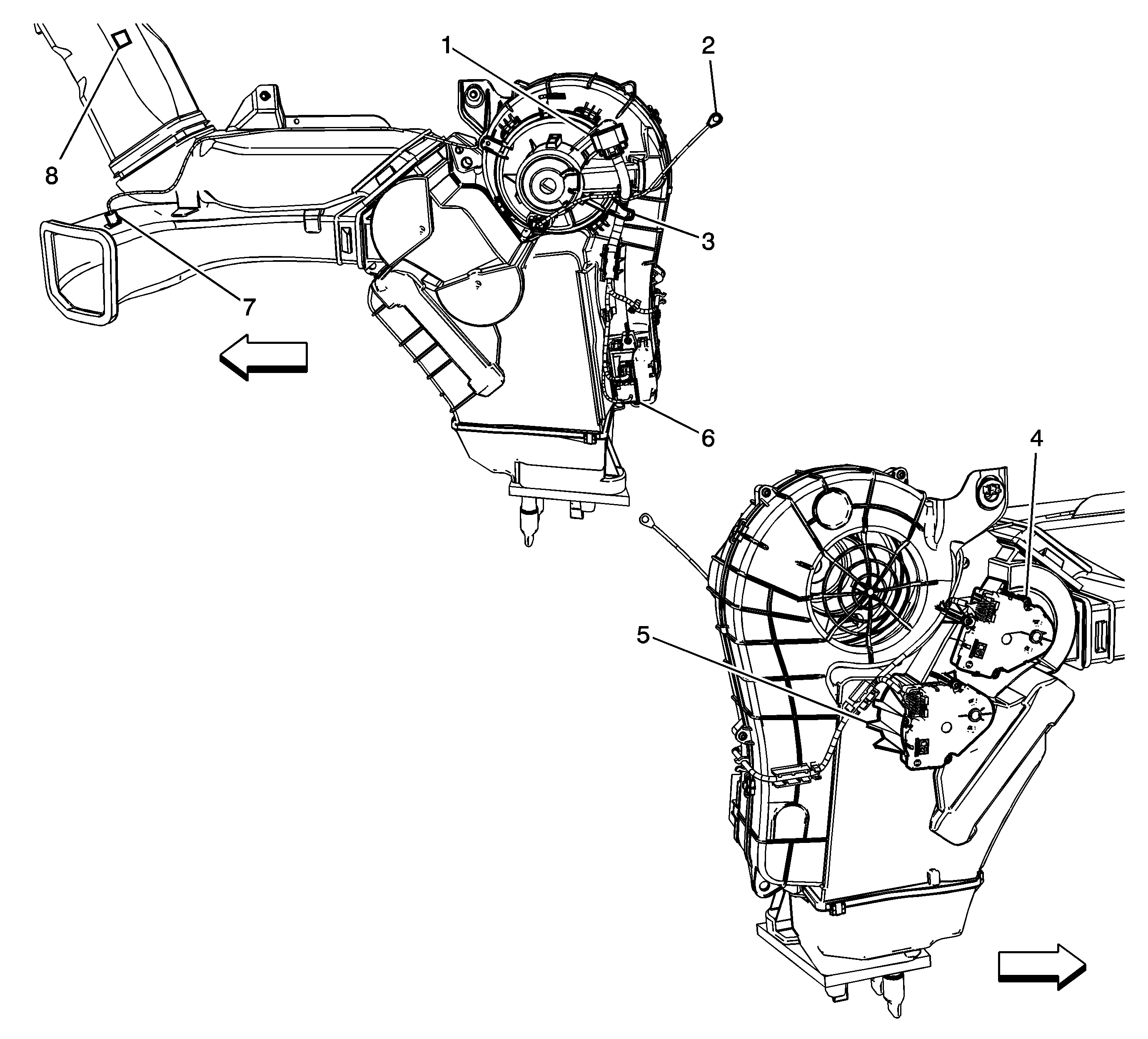
Front HVAC Module


Object Number: 1694908  Size: LF
(1)Air Temperature Actuator - Right
(2)Recirculation Actuator
(3)Junction Block - Right I/P C4
(4)G200
(5)Blower Motor
(6)Air Temperature Sensor - Lower Right (CJ2)
(7)Air Temperature Actuator - Left
(8)Blower Motor Control Module
(9)Air Temperature Sensor - Lower Left (CJ2)
(10)Mode Actuator
Figure 5:

Front of the I/P (Except Z75)


Object Number: 1714203  Size: LF
(1)Turn Signal Multifunction Switch
(2)Inflatable Restraint Steering Wheel Module Coil
(3)Instrument Panel Cluster (IPC)
(4)Tow/Haul Switch
(5)Driver Information Center (DIC) Switch
(6)Ambient Light/Sunload Sensor Assembly (CJ2) or Ambient Light Sensor (CJ3)
(7)HVAC Control Module
(8)Auxiliary Power Outlet - Front 2
(9)I/P Multifunction Switch Assembly
(10)Auxiliary Power Outlet - Front 1
(11)Radio
(12)Transfer Case Shift Control Switch (NP8)
(13)Headlamp and Panel Dimmer Switch
Figure 6:

Front of the I/P (Z75)


Object Number: 1732568  Size: LF
(1)Instrument Panel Cluster (IPC)
(2)Driver Information Center (DIC) Switch
(3)Ambient Light/Sunload Sensor Assembly (CJ2)
(4)Speaker - Center
(5)Analog Clock
(6)Radio
(7)Traction Control / Rear Object Detection Switch
(8)HVAC Control Module
(9)I/P Multifunction Switch Assembly
(10)Auxiliary Power Outlet - Front 1
(11)Noise Compensation Microphone (UQA w/Y91 all w/UQS)
(12)Transfer Case Shift Control Switch (NP8)
(13)Fuse Block - I/P
(14)Headlamp and Panel Dimmer Switch
Figure 7:

Above the Headliner


Object Number: 1714213  Size: LF
(1)Sunroof Module (CF5)
(2)Courtesy/Reading Lamps - 2nd Row
(3)Courtesy/Reading Lamps - 3rd Row
(4)Inside Air Temperature Sensor - Rear (CJ2 w/C69)
(5)Headliner
(6)Inside Air Temperature Sensor - Front (CJ2)
(7)Inside Rearview Mirror (ISRVM)
(8)Outside Moisture Sensor (CE1)
Figure 8:

Rear HVAC Module - LWB w/C69


Object Number: 1694906  Size: LF
(1)Mode Actuator - Auxiliary
(2)Blower Motor - Auxiliary
(3)C407 (C69)
(4)G402 (C69)
(5)Blower Motor Control Module - Auxiliary
(6)Air Temperature Actuator - Auxiliary
(7)Air Temperature Sensor - Lower Auxiliary (CJ2)
Figure 9:

Rear HVAC Module - SWB w/C69


Object Number: 1694907  Size: LF
(1)C407 (C69)
(2)G402 (C69)
(3)Blower Motor - Auxiliary
(4)Mode Actuator - Auxiliary
(5)Air Temperature Actuator - Auxiliary
(6)Blower Motor Control Module - Auxiliary
(7)Air Temperature Sensor - Lower Auxiliary (CJ2)