GM Service Manual Online
For 1990-2009 cars only
Makes
🢒
Cadillac
🢒
2007
🢒
Escalade EXT
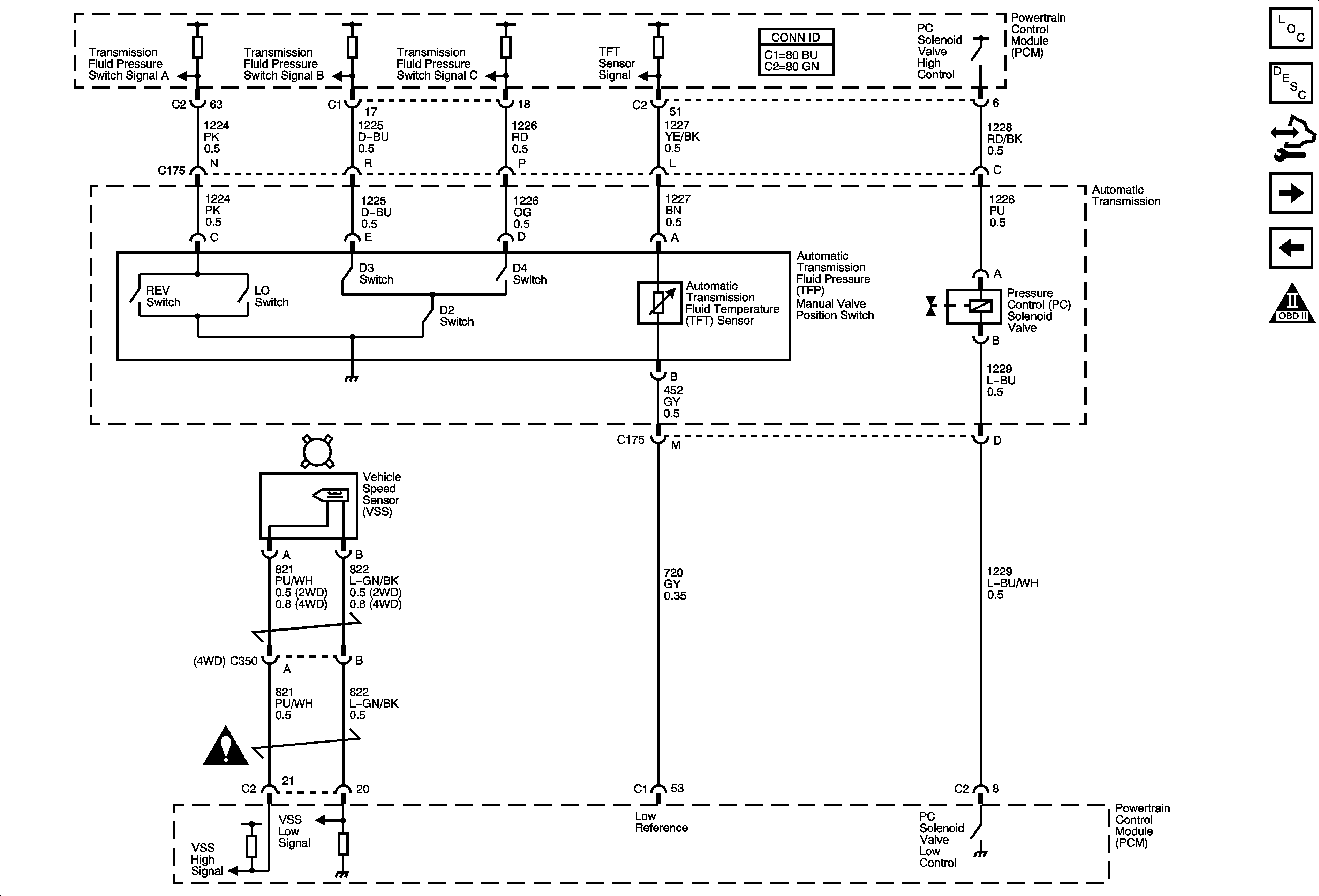
🢒 Pressure Controls, Temperature, and VSS
Pressure Controls, Temperature, and VSS
Pressure Controls, Temperature, and VSS
Master Electrical Component List
Electronic Component Description (M30/M32/M70)
Control Module References
PNP Switch, 4WD Signal, Tow/Haul, Serial Data, and Indicator
Shift Controls and Stop Lamp Switch
Automatic Transmission Schematic Icons
Automatic Transmission Schematic Icons