GM Service Manual Online
For 1990-2009 cars only
Makes
🢒
Cadillac
🢒
2007
🢒
Escalade EXT
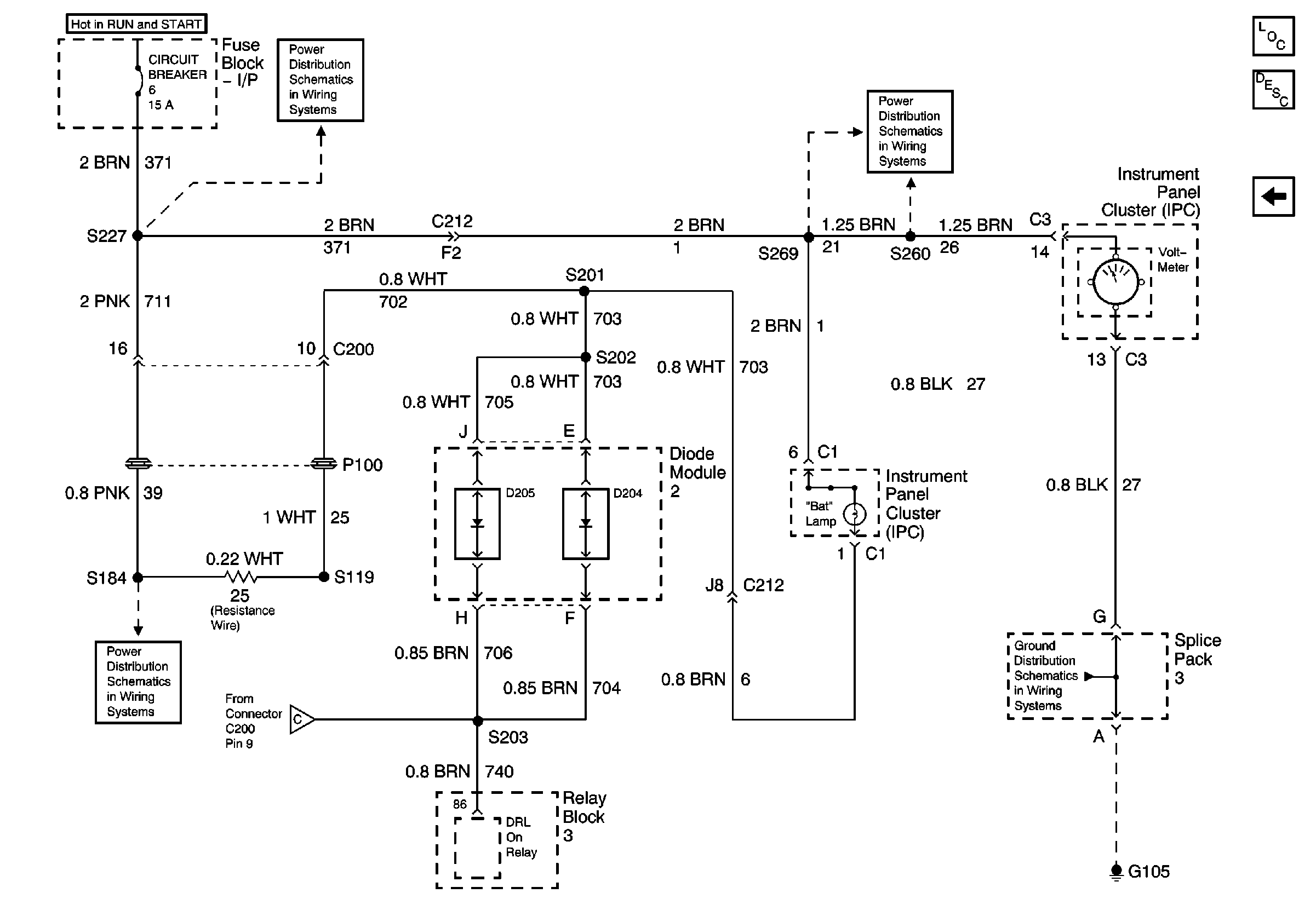
🢒 Charging Circuit (2 of 2)
Charging Circuit (2 of 2)
Charging Circuit (2 of 2)
Master Electrical Component List
Charging System Description and Operation
Charging Circuit (1 of 2)
Charging Circuit (1 of 2)
IP Fuse Block, Circuit Breaker 6 (1 of 3)
Circuit Breaker 6 (2 of 3)
Circuit Breaker 6 (3 of 3)
G105, S325, S328
G105 Continued, S324, S326, S500