GM Service Manual Online
For 1990-2009 cars only
Makes
🢒
Cadillac
🢒
2007
🢒
Escalade EXT
🢒 Air Delivery/Temperature Control
Air Delivery/Temperature Control
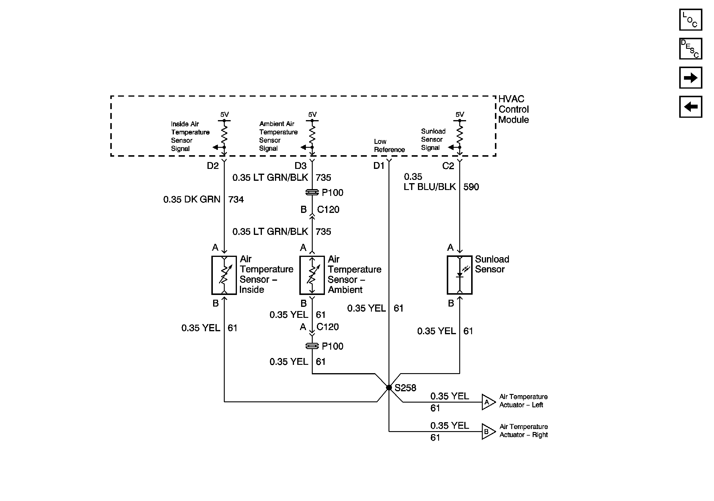
Air Temperature and Sunload Sensors
Master Electrical Component List
Air Temperature Description and Operation
Air Delivery/Temperature Controls
Compressor Controls
Air Delivery/Temperature Controls
Air Delivery/Temperature Controls