GM Service Manual Online
For 1990-2009 cars only

Special Tools

EN-48853 Front Cover Alignment Tool

Removal Procedure


    Object Number: 1968149  Size: SH
  1. Remove the water pump. Refer to Water Pump Replacement.
  2. Remove the crankshaft balancer. Refer to Crankshaft Balancer Replacement.
  3. Disconnect the camshaft position sensor wire harness electrical connector (1) from the CMP actuator magnet.
  4. Disconnect the engine harness electrical connector (2) from the CMP sensor wire harness electrical connector.

  5. Object Number: 832976  Size: SH
  6. Remove the oil pan-to-front cover bolts (1).

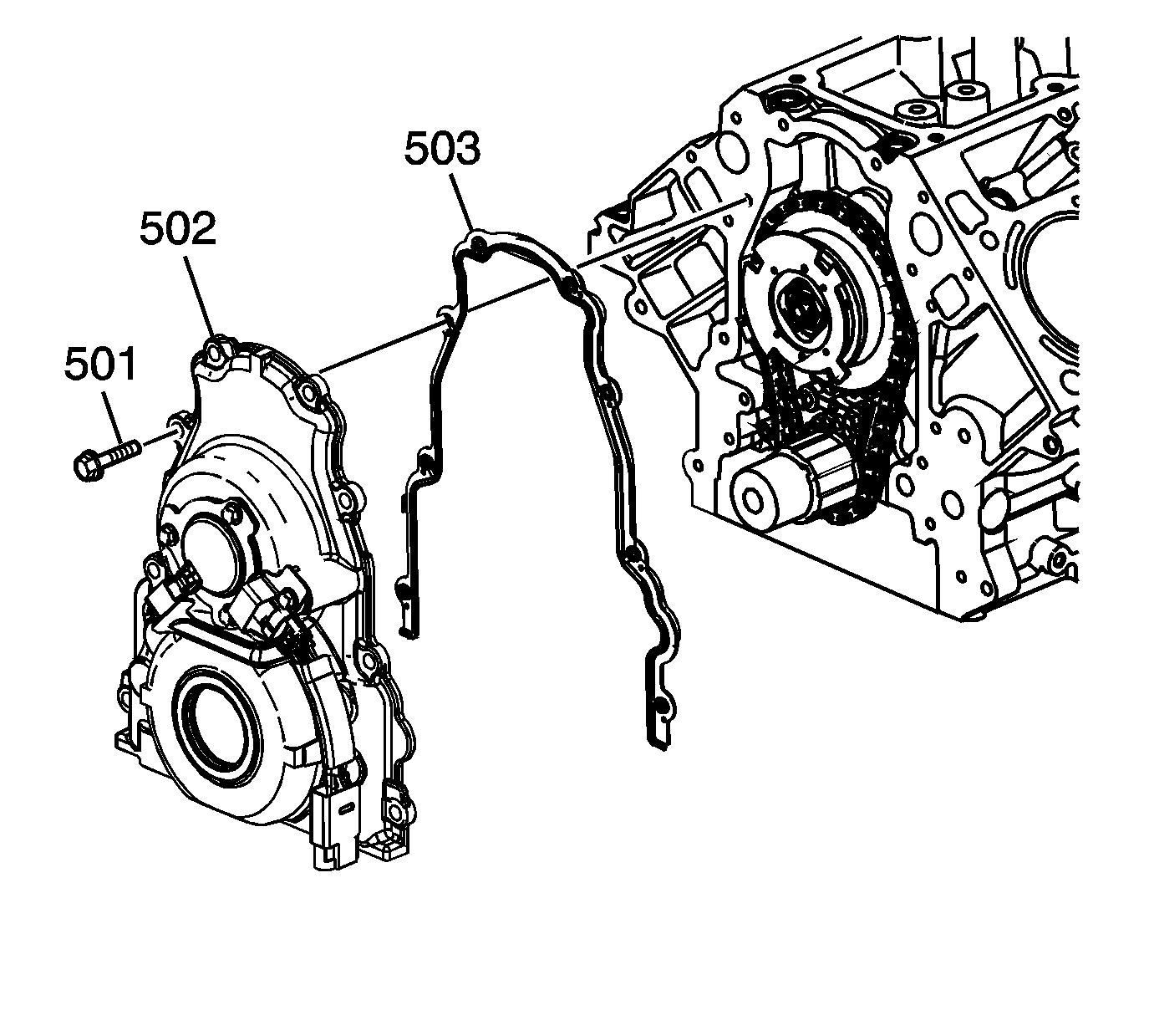
  7. Object Number: 1658162  Size: SH
  8. Remove the front cover bolts (501).
  9. Remove the front cover (502) and gasket (503).
  10. Discard the front cover gasket.
  11. Remove the crankshaft front oil seal.

  12. Object Number: 1968314  Size: SH
  13. If replacing the engine front cover perform the following steps, otherwise proceed to step 10 of the installation procedure.
  14. Remove the CMP sensor wire harness bolts (1).
  15. Disconnect the CMP sensor wire harness from the CMP sensor.
  16. Remove the CMP sensor wire harness (2).

  17. Object Number: 1658166  Size: SH
  18. Remove the CMP sensor (703).

  19. Object Number: 1658168  Size: SH
  20. Remove the CMP actuator magnet bolts (751), and magnet (752).
  21. Remove and discard the CMP actuator magnet gasket (753).

Installation Procedure

Important: 

   • Do not reuse the crankshaft oil seal or front cover gasket.
   • Do not apply any type of sealant to the front cover gasket, unless specified.
   • The special tool in this procedure is used to properly center the front crankshaft front oil seal.
      - All gasket surfaces should be free of oil or other foreign material during assembly.
      - The crankshaft front oil seal MUST be centered in relation to the crankshaft.
      - An improperly aligned front cover may cause premature front oil seal wear and/or engine oil leaks.


    Object Number: 1658168  Size: SH
  1. If replacing the front cover perform the following steps, otherwise proceed to step 10.
  2. Install a NEW CMP actuator magnet gasket (753) onto the magnet.
  3. Notice: Refer to Fastener Notice in the Preface section.

  4. Install the CMP actuator magnet (752) and bolts (751).
  5. Tighten
    Tighten the bolts to 12 N·m (106 lb in).


    Object Number: 1658166  Size: SH
  6. Inspect the CMP sensor O-ring seal for cuts or damage. If the seal is not cut or damaged, it may be reused.
  7. Lubricate the O-ring seal (704) with clean engine oil.
  8. Install the CMP sensor (703).

  9. Object Number: 1968314  Size: SH
  10. Position the CMP sensor wire harness (2) to the front cover.
  11. Connect the CMP sensor wire harness to the CMP sensor.
  12. Install the CMP sensor wire harness bolts (1).
  13. Tighten
    Tighten the bolts to 12 N·m (106 lb in).


    Object Number: 2126894  Size: SH
  14. Apply a 5 mm (0.20 in) bead of sealant, 20 mm (0.80 in) long to the oil pan to engine block junction. Refer to Adhesives, Fluids, Lubricants, and Sealers.

  15. Object Number: 1658162  Size: SH
  16. Position the NEW engine front cover gasket (503) and front cover (502) to the engine.
  17. Install the front cover bolts (501) until snug. Do not overtighten.

  18. Object Number: 832976  Size: SH
  19. Install the oil pan-to-front cover bolts (1) finger tight. Do not over tighten.

  20. Object Number: 2137560  Size: SH
  21. Install EN-48853 to the front cover.
  22. Install the crankshaft balancer bolt until snug. Do not overtighten.
  23. Tighten

    1. Tighten the oil pan to front cover bolts to 25 N·m (18 lb ft).
    2. Tighten the engine front cover bolts to 25 N·m (18 lb ft).
  24. Remove the tools.

  25. Object Number: 1968149  Size: SH
  26. Position the CMP sensor.
  27. Connect the engine harness electrical connector (2) to the CMP sensor wire harness electrical connector.
  28. Connect the camshaft position sensor wire harness electrical connector (1) to the CMP actuator magnet.
  29. Install a NEW crankshaft front oil seal. Refer to Crankshaft Front Oil Seal Replacement.
  30. Install the water pump. Refer to Water Pump Replacement.