GM Service Manual Online
For 1990-2009 cars only
Makes
🢒
Cadillac
🢒
2008
🢒
Escalade EXT
🢒
Diagnostic Navigation
🢒
Vehicle Diagnostic Information
🢒 Interior Lights Schematics
Figure
1:
Inadvertent Lamp Controls
Master Electrical Component List
Interior Lighting Systems Description and Operation
Control Module References
Courtesy Lamp Control
G201
G200 - 1 of 2
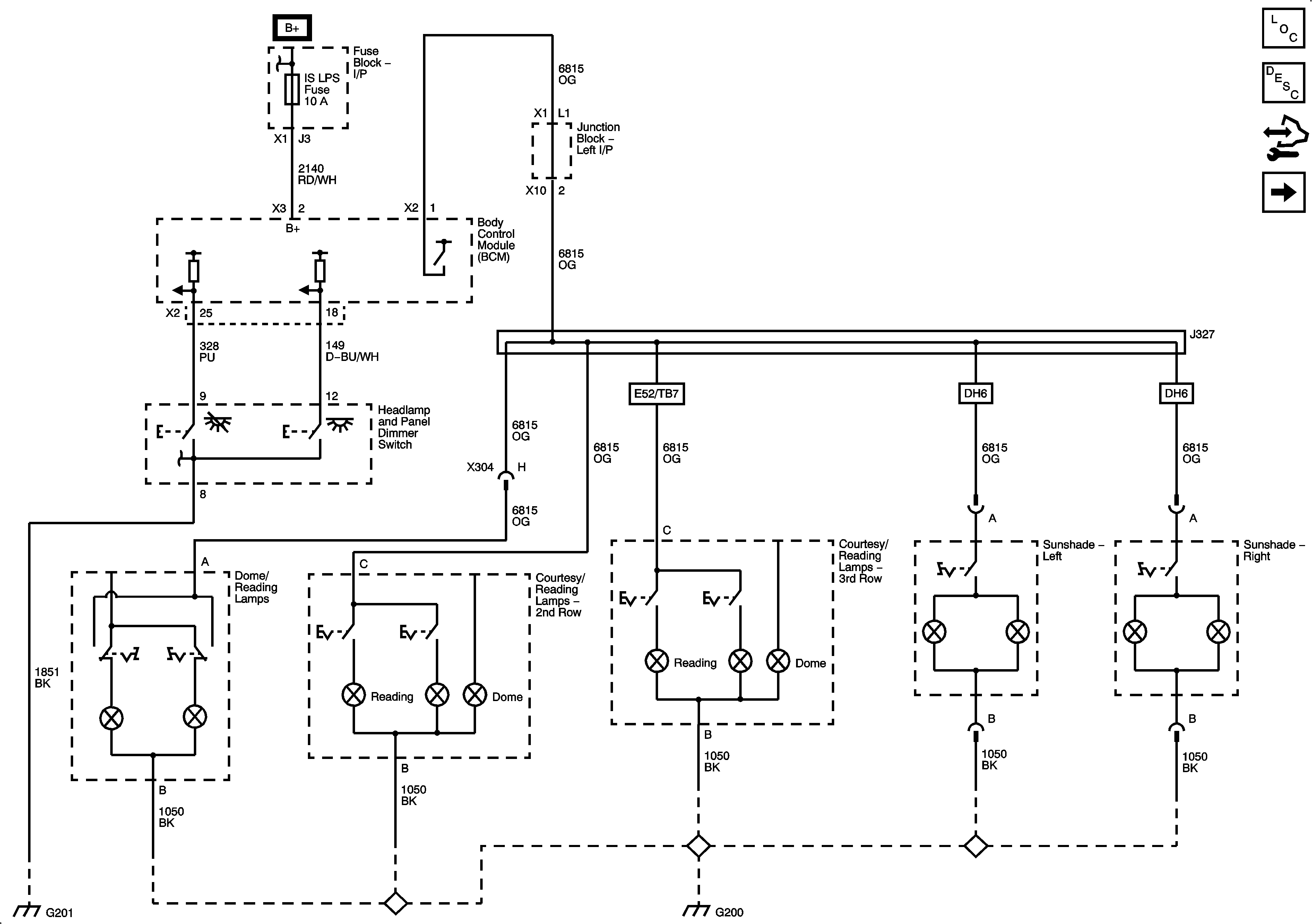
Figure
2:
Courtesy Lamp Controls
Master Electrical Component List
Interior Lighting Systems Description and Operation
Control Module References
Door Jamb Switches
Inadvertent Lamp Control
Data Communication Schematics
G200 - 1 of 2
G402 - E52
G303, G304, and G305
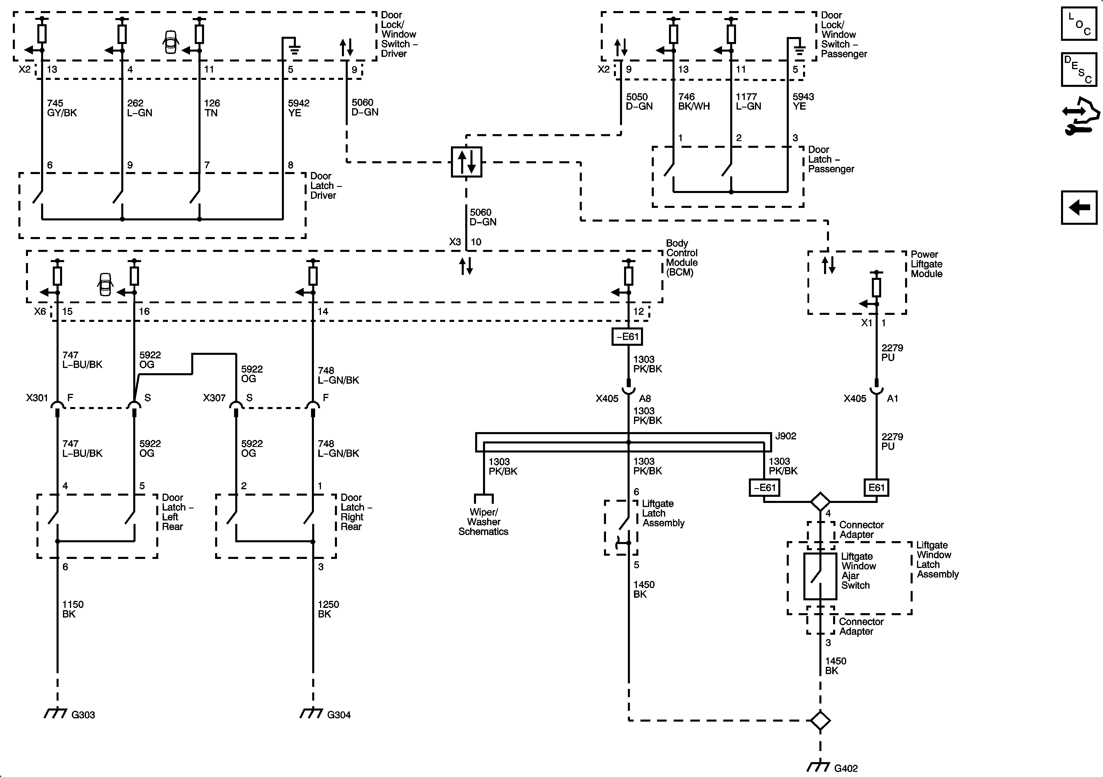
Figure
3:
Door Jamb Switches
Master Electrical Component List
Interior Lighting Systems Description and Operation
Control Module References
Courtesy Lamp Control
Data Communication Schematics
G303, G304, and G305
G303, G304, and G305
Rear (E52)
G402 - E52