GM Service Manual Online
For 1990-2009 cars only

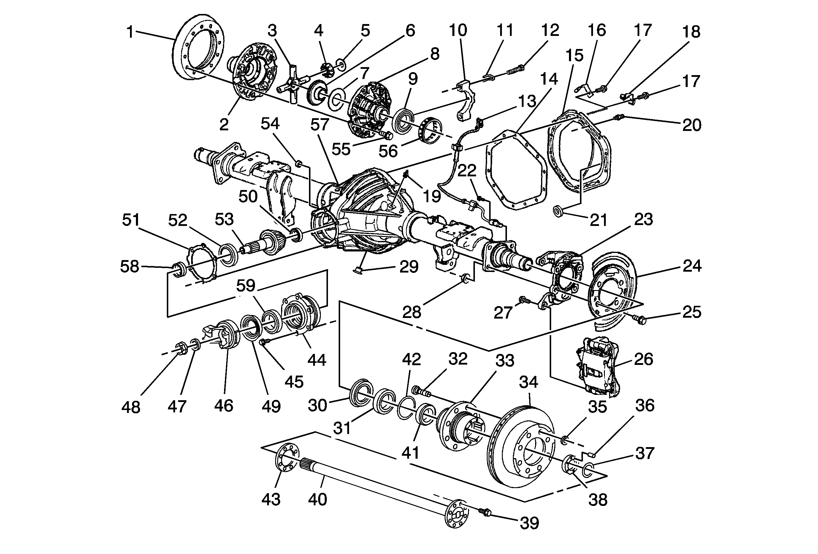
Rear Axle Disassembled Views 10.5 inch VSES


Object Number: 2039300  Size: MF
(1)Differential Ring Gear
(2)Differential Case
(3)Differential Pinion Gear Spider
(4)Differential Pinion Gear
(5)Differential Pinion Gar Thrust Washer
(6)Differential Side and Pinion Gear
(7)Differential Side Gear Thrust Washer
(8)Differential Case
(9)Differential Bearing
(10)Differential Bearing Cap
(11)Differential Bearing Adjusting Nut Lock
(12)Differential Bearing Cap Bolt
(13)Rear Wheel Speed Sensor
(14)Rear Axle Housing Cover Gasket
(15)Rear Axle Housing Cover
(16)Rear Brake Pipe Clip
(17)Rear Axle Housing Cover Bolt
(18)Park Brake Rear Cable Clip
(19)Rear Axle Vent Hose Connector
(20)Rear Axle Housing Cover Stud
(21)Rear Axle Housing Chip Collector Magnet
(22)Rear Wheel Speed Sensor Bolt
(23)Rear Park Brake Anchor Backing Plate
(24)Rear Brake Shield
(25)Park Brake Bolt
(26)Rear Brake Caliper
(27)Rear Brake Caliper Bolt
(28)Rear Brake Backing Plate Nut
(29)Rear Axle Housing Drain Plug
(30)Rear Axle Shaft Seal
(31)Rear Wheel Inner Cup and Cone Bearing
(32)Rear Wheel Stud
(33)Rear Wheel Hub
(34)Rear Brake Rotor
(35)Wheel Nut
(36)Rear Wheel Bearing Adjusting Nut Key
(37)Rear Wheel Bearing Adjusting Nut Key Retainer
(38)Rear Wheel Bearing Adjusting Nut
(39)Rear Axle Shaft Bolt
(40)Rear Axle Shaft
(41)Rear Wheel Outer Cup and Cone Bearing
(42)Rear Wheel Bearing Retainer
(43)Rear Axle Shaft Gasket
(44)Differential Drive Pinion Gear Bearing Retainer
(45)Differential Drive Pinion Gear Bearing Bolt
(46)Differential Drive Pinion Gear Yoke Kit
(47)Differential Drive Pinion Gear Washer
(48)Differential Drive Pinion Gear Nut
(49)Differential Drive Pinion Gear Seal
(50)Differential Drive Pinion Gear Pilot Bearing
(51)Differential Drive Pinion Gear Bearing Shim
(52)Differential Drive Pinion Gear Inner Bearing
(53)Differential Ring and Drive Pinion Gear Set
(54)Headless Square Socket Plug
(55)Rear Differential Ring Gear Bolt
(56)Differential Bearing Adjusting Nut
(57)Rear Axle Housing
(58)Differential Drive Pinion Gear Bearing Spacer
(59)Differential Drive Pinion Gear Outer Bearing

Rear Axle Disassembled Views 8.5 inch VSES

8.6 Inch Rear Axle with Disc Brake and VSES


Object Number: 1986732  Size: MF
(1)Differential Side Gear Thrust Washer
(2)Differential Side Gear
(3)Differential Cross Shaft
(4)Differential Pinion Gear
(5)Differential Pinion Gear Thrust Washer
(6)Differential Side Gear
(7)Differential Side Gear Thrust Washer
(8) Differential Pinion Gear
(9)Differential Pinion Gear Thrust Washer
(10)Ring Gear Bolt
(11)Differential Case Bearing Assembly
(12)Differential Case Bearing Shim
(13)Differential Bearing Cap
(14)Differential Bearing Cap Bolt
(15)Differential Bearing Adjuster Lock
(16)Differential Bearing Adjuster Lock Bolt
(17)Drive Pinion
(18)Cover Pan Gasket
(19)Cover Pan
(20)Brake Cable Bracket
(21)Cover Pan Bolt
(22)Brake Line Bracket
(23)Fill Plug
(24)Fill Plug Washer
(25)Pinion Bearing Shim
(26)Pinion Head Bearing Assembly
(27)Pinion Bearing Spacer
(28)Differential Carrier Magnet
(29)VSES Sensor Assembly
(30)VSES Sensor Bolt
(31)Park Brake Assembly
(32)Park Brake Attachment Bolt
(33)Axle Shaft Bearing Assembly
(34)Axle Shaft Seal Assembly
(35)VSES Exciter Ring Assembly
(36)Caliper Assembly
(37)Caliper Bolt
(38)Carrier Drain Plug
(39)Axle Shaft C-Lock
(40)Push Nut
(41)Brake Rotor
(42)Wheel Stud
(43)Axle Shaft
(44)Pinion Flange Nut
(45)Pinion Flange Washer
(46)Pinion Flange Assembly
(47)Pinion Flange Seal Assembly
(48)Pinion Tail Bearing Assembly
(49)Axle Housing Assembly
(50)Vent Hose Connector
(51)Differential Case
(52)Differential Case Bearing Adjuster
(53)Differential Case Bearing Assembly
(54)Ring Gear
(55)Differential Cross Shaft Lock Screw