GM Service Manual Online
For 1990-2009 cars only
Makes
🢒
Cadillac
🢒
2008
🢒
Escalade EXT
🢒 Seat Belts Schematics
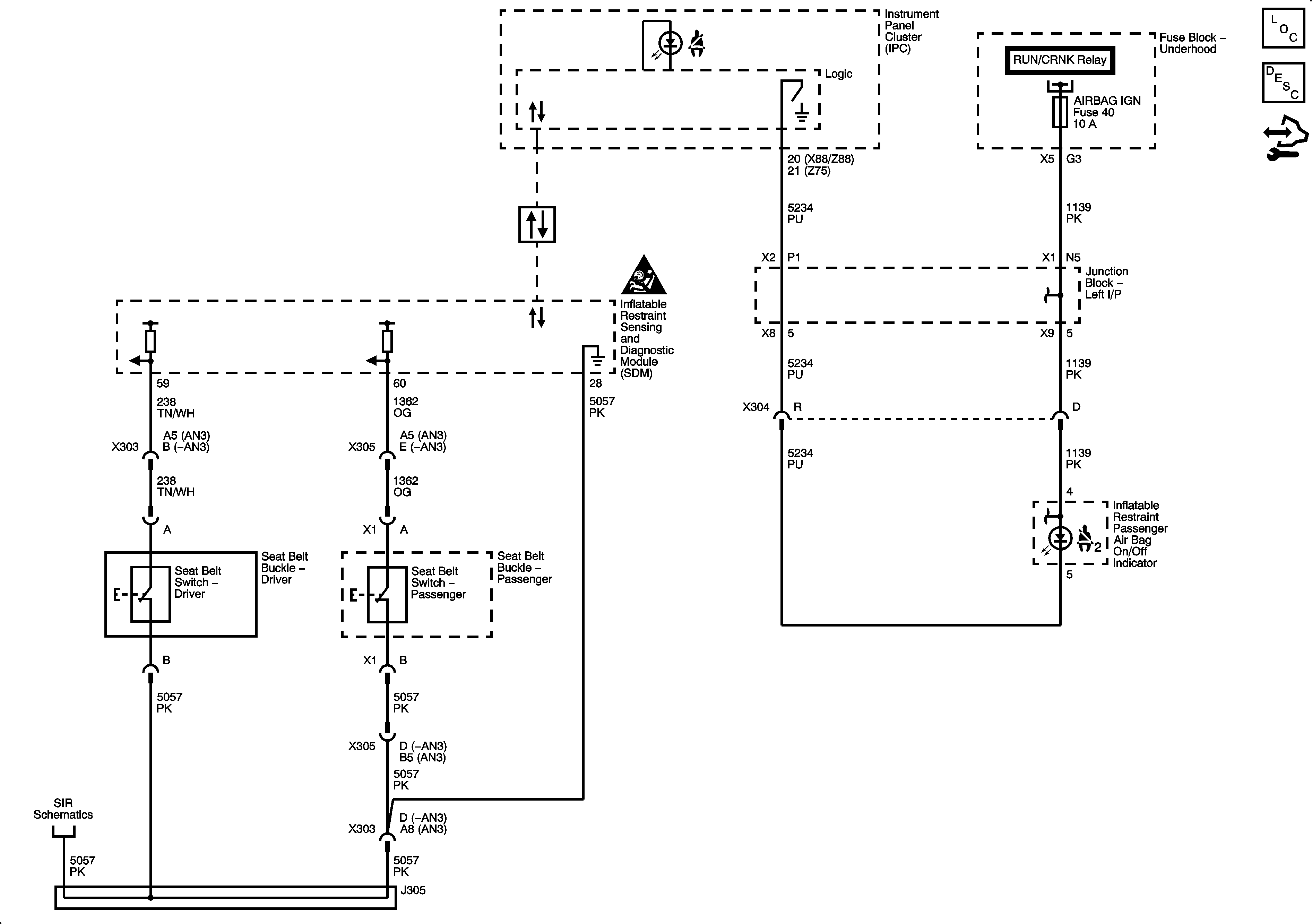
Seat Belts Schematics
Master Electrical Component List
Seat Belt System Description and Operation
Control Module References
Data Communication Schematics
RUN/CRANK Bus - AIRBAG IGN, MISC IGN and SEO/ALC Fuses
Master Electrical Schematic Icons
Pretensioners and Driver Seat Position Sensor